Как-то раз посмотрел я видео о поющих флопах и на гору списанных компов. Решил сделать что-то подобное.

Делать на Arduino как остальные? Да вы что, серьёзно? F*uck the system, как говорится! Решено было делать на Atmega8A, потому что только она и была под рукой. Провода тоже для слабаков, поэтому я отыскал HC-05 (зачем лишние сопли?).
Поехали!
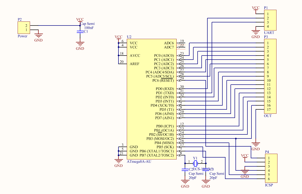
Схема
Первый этап, как обычно, схема. С ней проблем нет.

Она простая и без лишних наворотов.
Плата
Плата тоже делается без особого напряжения при помощи фоторезиста. Раскидал за 10 минут и изготовил за час.

Пишем код
Теперь самое интересное — программирование. Писать решил на C, дабы сэкономить время. Но не успел начать, как уже грабли.
Грабли заключаются в управлении флопами. Как известно, если Direct pin = 0, а на Step давать импульсы, то флоп шагает вперёд, а если Direct pin = 1, то назад, но у флопа всего 80 шагов. Мало, что делать? Решение простое. Флоп умеет делать полшага, если просто менять состояние Step, а не пульсировать его. Делать это лучше так:
Step ^= (1<<pin);
Первая проблема решена! Дальше реализация всей функции управления.
void output(int drive){ // drive - номер флопа 1 - 8
int position = drive - 1; //пересчёт на позицию в массивах и байтах 0-7
if(currentPosition[position] >= max)direct |= 1 << position; // direct - переменная char (8 бит). Ставим нужный бит, если в крае
if(currentPosition[position] <= 0)direct &= ~(1<<position); //обнуляем его, если мы в нуле
if(direct & (1<<position)){ //проверка состояния
back(drive); //шагаем назад
currentPosition[position]--; //уменьшаем позицию текущего флоппи
}else{
forward(drive); //шагаем вперёд
currentPosition[position]++; //увеличиваем её
}
}
Сделали! Теперь таймеры. Таймер ставим в CTC mode с делением на 8 и разрешаем прерывание по Output Compare (далее OC). В OCR кладём 40. Примерно раз в 40 мкс наступает событие OC. Обработчик прерываний довольно ёмкий.
void Action(){
if(fr1 != 0){
currentTick[0]++; //считаем тики таймера
if(currentTick[0] >= fr1){ //fr* - периоды каналов в мкс
output(1);
currentTick[0]=0; //добежали - обнуляем
}
};
if(fr2 != 0){
currentTick[1]++;
if(currentTick[1] >= fr2){
currentTick[1]=0;
output(2);
}
};
if(fr3 != 0){
currentTick[2]++;
if(currentTick[2] >= fr3){
output(3);
currentTick[2]=0;
}
};
if(fr4 != 0){
currentTick[3]++;
if(currentTick[3] >= fr4){
currentTick[3]=0;
output(4);
}
};
if(fr5 != 0){
currentTick[4]++;
if(currentTick[4] >= fr5){
currentTick[4]=0;
output(5);
}
};
if(fr6 != 0){
currentTick[5]++;
if(currentTick[5] >= fr6){
currentTick[5]=0;
output(6);
}
};
if(fr7 != 0){
currentTick[6]++;
if(currentTick[6] >= fr7){
currentTick[6]=0;
output(7);
}
};
if(fr8 != 0){
currentTick[7]++;
if(currentTick[7] >= fr8){
currentTick[7]=0;
output(8);
}
};
}
ISR(TIMER2_COMP_vect){
Action();
}
Теперь связь с компом. Здесь поступим так. Передаётся строка с макросом в заголовке (C/F) ->тело (число)->окончание пакета (';'). Во-первых, обработка через машину состояний:
void parse(){
char data = UDR;
switch(data){
case 'C': tmp_int = 0; SM= data; break; // С - Это макрос канала
case 'F': tmp_int = 0; SM= data; break; // F - частоты
case '0':
case '1':
case '2':
case '3':
case '4':
case '5':
case '6':
case '7':
case '8':
case '9': tmp_int = tmp_int * 10 + (data -'0'); break;
case ';': switch(SM){
case 'C': channel=tmp_int; break;
case 'F': freq = tmp_int; break;
}; play(freq, channel); break; //в play пересчитывается период с учётом тактовой частоты и записывается в fr*
case 'R' : resetAll(); break;
default: break;
}
}
Во-вторых, приём только в состоянии Idle:
while ( UCSRA & (1<<RXC))parse();
— Ну, всё уже?
— Нет! А чем управлять?
Программу управления писать с нуля было влом, поэтому я добавил функционал в свою программу управления катушкой Теслы (HETC control terminal). Наркомания? Конечно. С её интерфейсом можно разобраться самому, писать много не буду. Единственное, что надо в начале выбрать Floppy и COM-порт устройства, далее Connect.
Да, можно и без блюпупа, это просто моя заморочка.
Выбираем миди-файл иии…
Исходники
Автор: Vlad_RT
