
В рамках цикла статей по построению NAS, либо домашнего сервера, по просьбам пользователей я погуглил за вас и сделал небольшой обзор информационных источников.
В этой статье собраны ссылки на большую часть материалов, которые я использовал. По мере накопления и обработки материалов, тут может появиться что-то новое.
Немного теории и общих соображений
Совсем базовая статья от DELL "Введение в системы хранения данных" 2011 года, позволит определиться с терминологией.
Для общего развития по СХД возможно почитать статью "Работа с Незнайкой — технологии упреждающего чтения и гибридные СХД" 2017 года.
В маленькой статье "NAS для нас: от дорогого к простому и бюджетному" 2015 года есть несколько общих слов на тему своего NAS.
Примеры
На русском
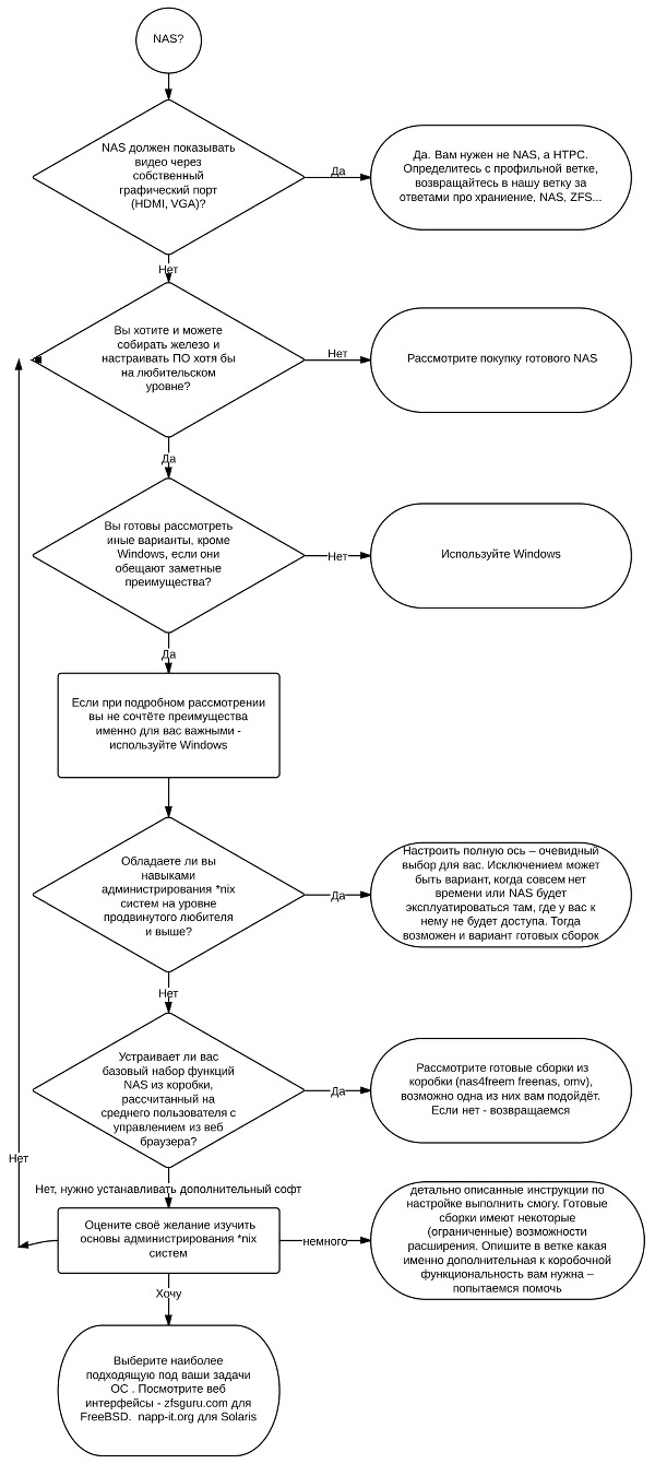
Чтобы понять, нужно ли строить и что, посмотрите на картинку, взятую из цикла "классических" статей 2013 года на iXBT:
Эти статьи к прочтению крайне рекомендуется.
Первая статья о выборе железа, вторая о программном обеспечении.
Есть ещё более старая статья 2010 года, но достаточно грамотная. И в своём NAS автор уже использует ZFS.
В статье "Эволюция домашнего NAS. Итог шести лет" представлен обзор некоторых моделей NAS и кое-что по поводу железа. Может, будет интересно.
В статье 2011 года "NAS своими руками. Или? Поиск сбалансированного решения" используется любопытный корпус Eolize и плата Zotac. ОС — FreeNAS.
В следующем цикле статей автор достаточно полно рассматривает NAS Synology:
О построении домашнего сервера возможно почитать здесь:
В двух следующих статьях автор построил программную часть на Nas4free.
Рекомендую к прочтению:
- "Черный ящик для дома: собираем NAS своими руками, часть 1".
- "Черный ящик для дома: собираем NAS своими руками, часть 2 – великолепный NAS4Free".
В статье "Как я дома NAS строил" построена NAS в неплохом корпусе Chenbro, с использованием FreeNAS в качестве ОС. Приложения установлены в контейнерах.
Михаил Кулеш в статье "Домашний сервер на платформе Intel Atom и ОС Centos 7" 2015 года описал построение сервера с GNOME, который доступен по VNC. Не вполне одобряю использование графики на сервере, но почитать стоит.
В статье "Скромный NAS для дома" 2015 года некий "Windows-администратор" построил NAS на OC Windows. Так делать, пожалуй, не надо, если безопасность NAS для вас имеет значение.
Возможно также прочитать маленькую статейку "Накопитель своими руками".
И наконец, ещё один цикл статей по самодельному NAS 2014 года, который стоит почитать:
- "Еще один NAS своими руками, часть 1: из того, что было".
- "Хорошие воспоминания (Флэш-память для загрузки FreeNAS и прочих embedded OS)"
- "Ещё один NAS своими руками: приключения XXX в старой башне".
- "Призрак Чернобыля" (Контроллер дистанционного управления для ПК-сервера с текстовой консолью, без паяльника и Arduino).
На английском
Начну со статьи в трёх частях от Ridwan, 2017 года:
- "Building an Open Media Vault NAS (Part 1 — Choosing Hardware)".
- "Building an Open Media Vault NAS (Part 2— Choosing and Installing OMV)".
- "Building an Open Media Vault NAS (Part 3— Configuring OMV)".
В статье "Should I Build a NAS or Buy One?" американцы выбирают вариант решения.
Nick Touran описывает построение нечто среднего между NAS на ZFS и сервером с X.org в публикации "Building a NAS server/home server in 2017" .
Здесь NAS реализуется на базе платы Supermicro, дисков WD Red и корпуса Silverstone DS30B, такого же как у меня.
Автор тоже получил проблему, связанную с плохим охлаждением. И решил её, разграничив воздушные потоки перегородкой, тогда как я просто насверлил дырок и сменил вентиляторы.
Рекомендую статью, т.к. подход достаточно грамотный: выбор дисков на основе статистики BackBlaze, послесборочная проверка компонентов, плата Supermicro и т.п.
Закончилось всё установкой FreeNAS.
Мне в статье не понравилось, ОС установленная на USB flash, что не очень надёжно (хотя и приемлемо для FreeNAS, у OMV с этим хуже).
Это не единственная статья Brian Moses. Вот, например эконом вариант. Вообще, автор занимается построением NAS из года в год, имеет большой опыт и статьи, ссылки на которые даны в его статье, я рекомендую почитать.
Аппаратура
На Youtube есть пара видео "NAS для дома", в котором автор даёт некоторые рекомендации по железу и проводит небольшой обзор корпусов.
Очень хорошим документом по аппаратному обеспечению является FreeNAS Hardware Recommendations Guide. По ссылке вы можете скачать последнюю версию в PDF. Там же ссылка на форум с обсуждениями, где некоторые вопросы рассматриваются подробнее.
Подбор компонентов для домашнего NAS рассматривается в статье Виталия Шундрина от 2012-го года "Сборка домашнего NAS сервера самостоятельно | Обзор компонентов для NAS". В какой-то степени статья до сих пор может быть интересна.
Диски
Для выбора дисков я рекомендую отталкиваться от всем известной статистики BackBlaze, которая обновляется каждый квартал и показывает, какие диски более надёжны.
В статье "Дешевые способы поддать жару системе хранения с помощью SSD" 2017 года, возможно почитать некоторые любопытные соображения насчёт использования SSD.
Корпуса
По корпусам данных не столь много, пришлось провести самостоятельное изучение рынка.
Есть статья "Корпус для домашнего сервера/NAS" 2012 года.
И ещё любопытный пример самодельного корпуса показан в статье "Старым хламом NAS не удивить".
Платы
Собственно, обзор серверных плат требуемого мне формата дан в моей статье по железу. Отдельных статей с обзорами я не нашёл, да и кандидатов для обзора не так много.
Программное обеспечение
При построении архитектуры я руководствовался статьёй от некоего Cloud Architect 2017 года. Весьма грамотно, за исключением некоторых излишеств, которые я убрал в своём варианте.
Однозначно, данная статья рекомендуется к прочтению.
Желательно также почитать "FreeNAS: A Worst Practices Guide".
Ещё несколько мелких улучшений есть в статье "Реализация некоторых задач для самосборного NAS" 2015 года.
Файловые системы в общем и ZFS
Вообще, я использую ZFS, но стоит почитать тему "Помогите выбрать файловую систему", чтобы увидеть некоторые её недостатки.
Теория
В работе "End-to-end Data Integrity for File Systems: A ZFS Case Study" показано где и как происходят повреждения данных и каким образом от них возможно защититься, на примере ZFS.
Чтобы понять, как устроена и функционирует ZFS на высоком уровне, есть статья "Архитектура ZFS" 2008 года, но до сих пор актуальная.
На более низком уровне, это позволит сделать статья "Как ZFS хранит данные" 2018 года.
Статья "ZFS RAIDZ stripe width, or: How I Learned to Stop Worrying and Love RAIDZ" даёт понимание некоторых особенностей RAIDZ.
По ZoL есть статья "ZFS on Linux: вести с полей 2017".
"FreeNAS Guide, 27. ZFS PrimerЭ содержит общее описание ZFS и ссылки на полезные статьи.
Практика
Работа с ZFS достаточно хорошо описана в Oracle Solaris ZFS Administration Guide.
Есть также небольшой полезный Cheat Sheet.
В статьях ниже описаны возможные проблемы и накладные расходы, при использовании ZFS:
Некоторые улучшения производительности описаны в статьях:
SLOG и L2ARC
Обязательно стоит почитать статью "The ZFS ZIL and SLOG Demystified" 2015 года, чтобы понять, для чего вообще нужен SLOG и чем отличается от ZIL.
Неплохое описание есть на форуме в теме "Some insights into SLOG/ZIL with ZFS on FreeNAS".
В процессе настройки ZFS возникает много вопросов по поводу выбора размера под служебные разделы и оборудования под SLOG и L2ARC.
На них позволят ответить следующие статьи и темы форума:
- "To SLOG or not to SLOG: How to best configure your ZFS Intent Log".
- "Calculation of SSD size for SLOG/ZIL device".
- "Formula for size of L2ARC needed".
- ZFS and SSD cache size (log (zil) and L2ARC).
- Why ZIL Size Matters or Doesn't.
- ZFS L2ARC sizing and memory requirements.
Backup
Теория
Есть полезные статьи:
- "Практические рекомендации по политике резервного копирования" 2013 года.
- "12 заповедей про бэкап, за которые я чуть не заплатил пальцем" 2014 года.
И тема Debian рассылки, где обсуждались вопросы резервного копирования, защиты от деградации носителей и использования ZFS: "Стратегия поддержания резервных копий, деградация носителей"
Примеры
Стоит ознакомиться с некоторыми примерами того, как резервное копирование производится в организациях:
- "Типовой регламент резервного копирования данных".
- "Положение о системе резервного копирования (финансовые организации)"
- "Разработка политики резервного копирования в компании".
Программное обеспечение
Ссылки на статьи про разное ПО вразнобой:
- "22 Outstanding Backup Utilities for Linux Systems in 2018".
- "Быстрая настройка резервного копирования под Linux и не только (UrBackup)" 2015 года. Я решил использовать UrBackup, рекомендую почитать.
- "О том, как я неделю вдуплял в Bareos" 2015 года.
- "Bareos: ленты, Hyper-V и ещё всякое" 2017 года.
- "BTSync на службе у админа".
- "BTSync как средство бэкапа".
- "BackupPC Information". BackupPC неплохая безагентная система, хотя и старовата.
- lsyncd(1) — Linux man page.
- "Box Backup: горячие резервные копии" 2007 года.
- "Syncthing: свободная программа для синхронизации и резервного копирования".
Сервисы
Небольшое исследование "Options regarding 'CrashPlan for Home' closure" 2017
Cloud
Есть краткие статьи Коротаева Руслана от 2017 года:
- "Как создать персональное объектное хранилище".
- "Контейнеры. Как создать персональное облачное хранилище".
И цикл статей по созданию облака:
- "История создания домашнего облака. Часть 1. Настройка среды Debian для повседневного использования".
- "История создания домашнего облака. Часть 2. Создание сервера — настройка LAMP в Debian".
- "История создания домашнего облака. Часть 3. Создание персонального облака — установка и настройка Nextcloud".
- "История создания домашнего облака. Часть 4. Актуализация 2018 – Debian 9 и Nextcloud 13".
Seafile
Изначально я хотел использовать Seafile, т.к. штука достаточно быстрая и компактная, но затем переключился на Nextcloud, у которого больше возможностей.
По Seafile возможно почитать следующее:
- Seafile для домашнего облака 2013 года.
- Собственный Dropbox на базе Seafile 2014 года.
- Wiki Arch Linux.
NextCloud
По Nextcloud немного материалов, в основном обзоры функциональности:
Заключение
Тут упомянуты материалы не по всем подсистемам, потому что часть из них ещё не готова.
Статья будет дополняться.
Предлагайте свои материалы к добавлению.
Автор: artiom_n

