Добрый день.
Предыдущие уроки вы можете найти в соответствующем топике.
Теперь в каждом посте в скобках (в конце) будут указываться номера уроков. Буква в начале номера обозначает раздел (B-Beginner, I — Intermediate).
PS: Если вы не проходили предыдущие уроки, очень рекомендую их пройти, т.к. последующие изредка на них ссылаются.
Базовый Урок 04 — Уничтожение объектов
В уроке рассказывается как удалять объекты со сцены, использую команду Destroy (уничтожить).
Создайте пустую сцену и добавьте в нее сферу (GameObject->Create Other->Sphere) и куб (GameObject->Create Other->Cube). Куб назовем “Box”. Расположите объекты как показано на рисунке ниже.
Добавьте C#-Скрипт (Project View->Create->C# Script) и назовите его Destroyer. Как уже говорилось, при создании C#-скрипта Unity создает некий каркас, состоящий из подключенных библиотек и основного класса (используемого скриптом) с методами Start() и Update(). В Базовом Уроке 02 (основы ввода) использовался метод Update(), который вызывается каждый кадр. В данном случае мы воспользуемся методом Start(), который выполняется сразу после загрузки сцены. Добавим в тело метода Start() функцию Destroy() и передадим в нее gameObject, указав таким образом, что скрипт должен уничтожить объект, компонентом которого он является:
// метод Start() выполняется единожды, сразу после окончания загрузки сцены
Start() {
// уничтожить объект к которому прикреплен данный скрипт
Destroy(gameObject);
}
Добавим скрипт к сфере. Сделать это можно несколькими путями. Перетащив скрипт из Project View на сферу в Scene View.
-2.jpg)
Или на имя объекта в Hierarchy.
-3.jpg)
Так же можно выбрать сферу и добавить скрипт через меню компонентов (Component->Scripts->Destroyer) или просто перетащив скрипт в Inspector View выбранного объекта.
-4.jpg)
Снова выберите сферу и убедитесь, что среди компонентов присутствует ваш скрипт.
-5.jpg)
Нажмите на Play и вы увидите, что сразу после загрузки сцены сфера исчезает.
Давайте теперь попробуем уничтожить другой объект. Для этого нам понадобится статический метод Find класса GameObject. Заменим код в методе Start() следующим:
// ищем объект с именем Box и если таковой есть – уничтожаем его
Destroy(GameObject.Find(“Box”));
Примечание от автора перевода: Обратите внимание, что во втором случае мы передаем значение, вызывая статическую функцию, поэтому пишем имя класса (GameObject — с большой буквы), в то время как в первом мы передаем объект этого класса (gameObject — с маленькой буквы). В противном случае компилятор выдаст ошибку:
error CS0176: Static member `UnityEngine.GameObject.Find(string)' cannot be accessed with an instance reference, qualify it with a type name instead
что переводится как:
“статический член UnityEngine.GameObject.Find(string) не может быть доступен по ссылки экземпляра (класса), вместо этого определите (вызовите) его с именем типа.”
Сохраним изменения в коде скрипта. Скрипт не требуется убирать со сферы и добавлять к нашему кубу, т.к. назависимо от того, к какому объекту он теперь прикреплен, скрипт будет искать любой объект (на сцене) с именем Box. Нажмем Play и увидим как теперь сфера остается в сцене, а куб пропадает.
-7.jpg)
Что делать, если нам требуется уничтожить объект не сразу, а спустя какое-то время? Это можно сделать передав значение во 2ой параметр функции Destroy:
// Теперь уничтожаем Box спустя 3и секудны после загрузки сцены
Destroy(GameObject.Find(“Box”), 3);
Нажмите Play и убедитесь, что куб изчезает через 3и секунды после того, как сцена целиком загрузится.
Дополнительные материалы:
Справка по функции Destroy() из официального справочника о скриптах Unity3d
Базовый Урок 05 — Реализация создание объектов
В уроке рассказывается как создавать объекты в сцене в реальном времени (runtime), используя префабы и команду Instantiate (инстанциирование)
Если вы хотите добавлять объекты на сцену, когда сцена уже загружена, то вам требуется использовать скрипты, а точнее команду Instantiate().
Загрузите сцену из Базового урока 03 (Префабы) или создайте такую же новую. В нашей сцене присутствует префаб BouncyBox.
-8.jpg)
Нажмите Play и убедитесь, что куб по-прежнему падает и отталкивается от поверхностей.
Теперь удалите со сцены экземпляр BouncyBox.
-9.jpg)
После этого добавьте пустой объект (напоминаю, GameObject->Create Empty или Ctrl + Shift + N в Windows, Cmd + Shift + N в MacOS). Расположите его примерно в том месте, где раньше был экземпляр BouncyBox.
-10.jpg)
Создадим C#-Скрипт и назовем его Creater. Начнем редактирование скрипта. Заведем открытую (public) переменную типа GameObject и назовем ее thePrefab. Модификатор public требуется указывать, если, например, вы хотите передавать значение переменной через Inspector View. После чего в теле функции Start() создадим еще один GameObject (с именем instance) и проинициализируем его значением с помощью статической функции Instantiate().
public GameObject thePrefab;
void Start () {
GameObject instance = new GameObject();
instance = Instantiate(thePrefab,
transform.position,
transform.rotation) as GameObject;
}
Рассмотрим метод Instantiate() подробнее.
Instantiate(GameObject original, Vector3 position, Quaternion rotation)
Метод клонирует объект original с заданными вектором положения (position) и кватернионом поворота (rotation).
Тип Vector3 является обычным 3х компонентым вектором (аналогично вектору из R3).
Тип Quaternion — кватернион, задающий поворот объекта.
Добавьте скрипт к пустому объекту (c именем GameObject).Напоминаю, поскольку thePrefab объявлен с модификатором public, вы можете задавать его начальное значение прямо в Inspector View (у соответствующего компонента, то есть в нашем случае это Creator у GameObject'а). Перетащите наш префаб в место указания значения (или выберете его из списка, кликнув на кружок справа).
-11.jpg)
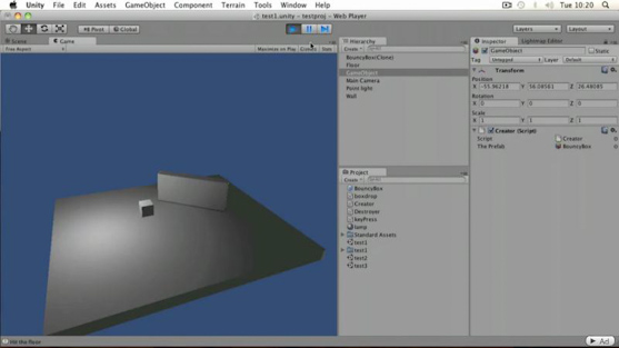
Нажмем Play и увидим, что на сцене появился наш прыгающий кубик.
-12.jpg)
Но наш кубик прыгает просто вверх и вниз, потому что не имеет начального угла поворота. Выберите GameObject и поверните его под небольшим углом.
Теперь, нажав Play, вы увидите, что кубик падает и отталкивается под различными углами.
-13.jpg)
Дополнительные материалы:
Описание функции instantiate() из официального справочника о скриптах Unity3d
Описание класса Transform из официального справочника о скриптах Unity3d
Базовый Урок 06 — Простой таймер
В данном уроке рассказывается как в Unit при помощи скриптов
создавать простой таймер, используя Time.deltaTime и переменную типа float.
Воспользуемся сценой из предыдущего урока (с пустым игровым объектом,
генерирующим экземпляры префаба, т.е. BouncyBox).
-14.jpg)
Создадим С#-скрипт и назовем его Timer. Добавим переменную myTimer, и напишем следующий код.
public float myTimer = 5.0f;
void Update() {
//Time.delaTime - время (сек), которое требовалось для отрисовки последнего кадра (read only)
myTimer -= Time.deltaTime;
if (myTimer <= 0.0f) {
Debug.Log("GAME OVER");
}
}
Сохраняем скрипт и переключаемся назад в Unity. Добавим скрипт к объекту GameObject.
-15.jpg)
Напомню, т.к. myTimer объявлена открытой (public), то в Inspector View вы можете менять ее начальное значение.
Жмем Play. Как только значение myTimer упадет до нуля, в статус баре вы увидите строку GAME OVER. Значение переменной myTimer будет продолжать опускаться (это можно увидеть в Inspector View).
-16.jpg)
Для того, чтобы переменная myTimer не опускалась ниже нуля, добавим еще одно ветвление в функцию Update(), в итоге мы получаем следующий код:
void Update () {
if(myTimer > 0){
myTimer -= Time.deltaTime;
}else if(myTimer <= 0){
Debug.Log("GAME OVER");
}
}
Нажмем Play и проследим за поведением переменной myTimer. Когда ее значение будет достаточно близким к нулю, то оно перестанет изменяться.
-17.jpg)
Дополнительные материалы:
Информация о Time.deltaTime из официального руководства о скриптах Unity3d
Базовый Урок 07 — Основы движения
В уроке рассказывается, как двигать объекты c помощью функции transform.Translate.
Создадим сцену с кубом, камерой и источником света.
-18.jpg)
Создадим новый C#-скрипт и назовем его Move.
Поскольку движение должно быть непрерывно во времени, то основной код будет располагаться в методе Update(). Вызовем функцию Translate, объекта transform и передадим ей в качестве параметра Vector3(0, 0, 1). Получим следующий код:
void Update () {
transform.Translate(new Vector3(0.0f, 0.0f, 1.0f)); // задаем движение объекту вдоль оси Oz
}
Разберемся подробнее в коде. Тут transform — это объект класса Transform, привязанный к нашему объекту. Метод Translate() двигает объект вдоль вектора на расстояние равное его длине (параллельный перенос).
Сохраним наш скрипт и добавим его к нашему кубу. Нажмите Play и увидите как куб стремительно улетает вдоль оси Oz.
-19.jpg)
Давайте уменьшим скорость движения, например, умножив наш вектор на Time.deltaTime, то есть:
transform.Translate(new Vector3(0.0f, 0.0f, 1.0f) * Time.deltaTime);
Нажмите Play и убедитесь, что куб начинает двигаться заметно медленнее.
Можно сделать наш скрипт более удобным в использовании, если скорость задать не фиксированным вектором, а через переменную. Заведем public переменную типа float и назовем ее speed. С помощью этой переменной можно будет задавать начальную скорость через Inspector View (по умолчанию она будет равна 5.0f):
public float speed = 5.0f;
void Update () {
transform.Translate(new Vector3(0.0f, 0.0f, speed) * Time.deltaTime);
}
Сохраним скрипт и убедимся, что в Inspector View у компонента Move появилась переменная Speed.
-20.jpg)
Посмотрите, как будет меняться скорость движения нашего объекта в соответствии с заданным начальным значением этой переменной. Например, при Speed = 3 скорость объекта не очень быстрая, но и не медленная.
Примечение: Для выражения Vector3(0.0f, 0.0f, 1.0f) существует короткая (но видимо чуть более медленная, если не прав, прошу поправить) запись Vector3.forward.
Кусок кода из обертки:
public static Vector3 forward
{
get
{
return new Vector3(0.0f, 0.0f, 1.0f);
}
}
Дополнительные материалы:
Информация о методе transform.Translate из официального справочника о скриптах Unity3d
Информация Time.deltaTime из официального справочника о скриптах Unity3d
Базовый Урок 08 — Основы движения с помощью силы.
В уроке рассказывается как c помощью приложения силы двигать физическое тело (Rigidbody).
Если у вас на сцене есть объект с компонентом Rigidbody, то нужно задавать ему движение с помощью приложения силы (передав таким образом все расчеты движения физическому движку игры). В противном случае вы можете начать конфликтовать с физикой объекта. Мы по-прежнему используем сцену из Базового урока 03.
-21.jpg)
Создадим C#-скрипт и назовем его Force. В методе Start() вызовем метод AddForce() компонента rigidbody (cвязанного с нашим объектом) и передадим ему вектор приложенной силы Vector3(0.0f, 0.0f, power). В классе заведем переменную типа float с именем power и значением, по умолчанию равным 500.0f:
public float power = 500.0f;
void Start () {
rigidbody.AddForce(new Vector3(0.0f, 0.0f, power));
}
Сохраним скрипт и добавим его к нашему объекту (или префабу). Теперь, если нажать Play, вы увидите как куб падает не вниз а под углом, из-за воздействия силы приложенной вдоль оси Oz.
-22.jpg)
Дополнительные материалы:
Информация о классе Rigidbody из официального справочника по скриптам Unity3d
Информация о методе AddForce из официального справочника по скриптам Unity3d
PS: Всем хороших и плодотворных выходных
Автор: DisaDisa

мне помогло !!!