Не знаю, интуитивно, в результате множества итераций R&D или с помощью приглашённого технического дизайнера, но третье поколение контроллеров Kincony выглядит просто классно (я бы даже сказал стильно) — эти изделия приятно держать в руках и я лично получаю удовольствие от работы с ними.
Как сказал один мой знакомый разработчик электроники, крутя в руках контроллеры Kincony третьего поколения, — «Класс! Прям хочется выпустить что-то подобное...».
Причём этот эффект достигается очень простыми средствами, обо всём этом мы поговорим далее в этой статье…
❯ Линейка A8
На данный момент линейка A8 контроллеров Kincony включает в себя четыре модели: A8, A8S, A8M и героя этого обзора A8S V2. Кроме этого, есть еще «ассоциированная» модель E8T.
Ближайшим аналогом модели A8S V2 является модель A8S, с которой мы и сравним технические характеристики A8S V2.

Из этой таблицы видно, что компания Kincony провела большую работу по модернизации предыдущей версии и A8S V2 по многим параметрам превосходит A8S (которая, в свою очередь, является модернизацией базовой модели A8).
В KC868-A8S V2 используется модуль ESP32-WROOM-32UE, который позволяет подключать внешнюю антенну, что может быть полезно во многих случаях.
Немного странный выбор «4 аналоговых входа 0–5 В» заменён на более сбалансированный вариант «2 аналоговых входа 0–5 В плюс 2 аналоговых входа 4–20 мА».
Добавлены 8 тумблеров ручного управления реле. Кроме того, что это просто красиво, это может пригодится в каких-то экстренных ситуациях.
Добавлена поддержка GSM модулей 4G, что становится чем дальше, тем актуальнее (особенно в свете сообщений, что операторы сотовых сетей планируют постепенно отказываться от поддержки 2G).
Добавлена поддержка POE, что также никогда не будет лишним и может пригодиться в практических проектах по автоматизации.
Добавлен отдельный I2C разъём для подключения дисплея, что также не может не радовать.
Питание заявлено 12/24 В, в отличие от просто 12 В в предыдущей версии.
Ну и всё это великолепие упаковано в новый тип корпуса, о котором немного подробнее ниже.
❯ Стиль — он либо есть, либо его нет
Пожалуй, я здесь не буду долго рассуждать о внешнем виде контроллера A8S V2, просто приведу фото его предшественника A8S.

Вроде бы всё на месте, дизайн вполне функциональный, контроллер сам по себе неплохой, но в совокупности всё это производит довольно «серое» впечатление — закрутил винты, залил прошивку, засунул в щиток и забыл (а что, собственно, требуется от контроллера?).
Другое дело A8S V2. Как говорится, стиль — он либо есть, либо его нет (смайл). KC868-A8S V2 просто приятно держать в руках и с ним приятно работать.

Но как достигается такой эффект? Всё очень просто: обычный «кондовый» нарезной профиль (не какого-нибудь, а чёрного цвета), чёрный текстолит и металлическая крышка, которая придаёт контроллеру «профессиональный» вид.

Сделано просто (технологично) и в то же время очень классно. Разумеется, для того, чтобы добиться такого результата, нужно обладать соответствующими дизайнерскими способностями. Просто так проделать такой фокус не удастся. Надеюсь Kincony нас и дальше будет радовать подобными девайсами.
(Кстати, многие последние контроллеры Kincony третьего поколения выполнены именно в таком стиле, что радует.)
❯ Схемотехника
Внешний вид самой платы контроллера KC868-A8S V2 без дополнительной платы с тумблерами. Чувствуется концептуальная зрелость и «рука мастера», который хорошо знает, что делает.

Обратная сторона луны платы контроллера.

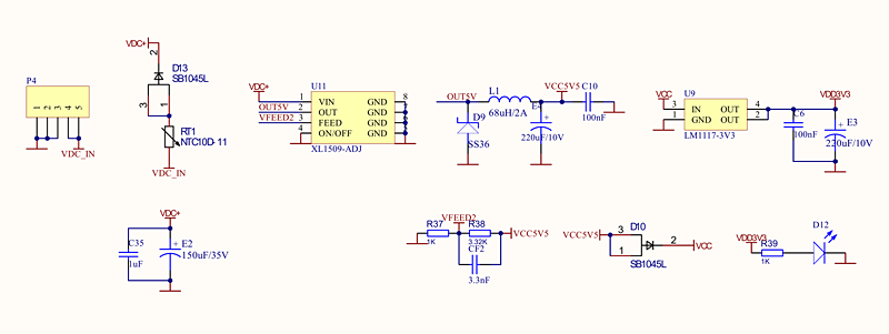
Питание
Стандартное для серии KC868 исполнение подсистемы питания: используется микросхема понижающего DC-DC преобразователя XL1509 для формирования напряжений 12 В и 5 В и линейный регулятор LM117-3V3 для формирования напряжения 3,3 В.

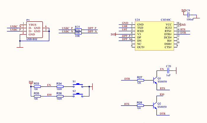
USB/CH340
Подсистема подключения к компьютеру и программирования контроллера. Используется разъём USB-B и микросхема CH340C. Присутствуют две кнопки — «RESET» и «DOWNLOAD».

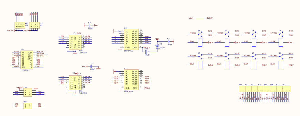
Цифровые входы (DI)
KC868-A8S V2 имеет 8 цифровых оптоизолированных входов на оптронах EL357. Взаимодействием с ESP32 занимается расширитель цифровых входов/выходов c I2C интерфейсом PCF8574P, что экономит дефицитные GPIO, правда ухудшает быстродействие входов и несколько усложняет программирование.

Аналоговые входы (ADC)
KC868-A8S V2 имеет два аналоговых входа 0–5 B и два аналоговых входа 4-20 мА. Формирование сигналов производится входными каскадами, счетверённым операционным усилителем LM224 и диодами Шоттки BAT54S. Тут же формируется напряжение VDA12V.

Сенсоры
Один универсальный контакт на внешней колодке. По умолчанию предназначен для подключения какого-нибудь датчика или 1-Wire сети датчиков. Также может использоваться для подключения любого оборудования, требующего для управления один GPIO контакт.

Реле
Обслуживанием работы 8-и реле занимаются две микросхемы 74HCT14 с инвертирующими триггерами Шмитта и две микросхемы ULN2003A с матрицами транзисторов Дарлингтона.

Взаимодействие с микроконтроллером ESP32 осуществляется при помощи расширителя цифровых входов/выходов c I2C интерфейсом PCF8574P.
Реле имеют по три контакта (NO, COM, NC), что позволяет полноценно использовать их в различных схемах включения/выключения нагрузок.

При помощи разъёмов P10 и P20 (см. схему) к контроллеру подключается дополнительная плата с тумблерами ручного управления реле и индикаторными светодиодами.
Buzzer
Спасибо компании Kincony за пищалку на плате, с ней работа с контроллером будет значительно «веселее» и интерактивнее. Например, если что-то пойдёт не так, то можно оповестить об этом пользователя настойчивыми трелями Buzzer-а.

RF433 MHz

Подключение модуля беспроводного приёмника на 433 МГц вызывает двоякое впечатление: с одной стороны, он изящно выведен из-под металлической крышки контроллера, блокирующей беспроводные сигналы, а с другой стороны, это подключение выглядит откровенно «по-пионерски» с торчащими наружу контактами платы и риском выпадения модуля при эксплуатации. В общем, тут требуется что-то придумать и как-то окультурить и обезопасить это подключение.

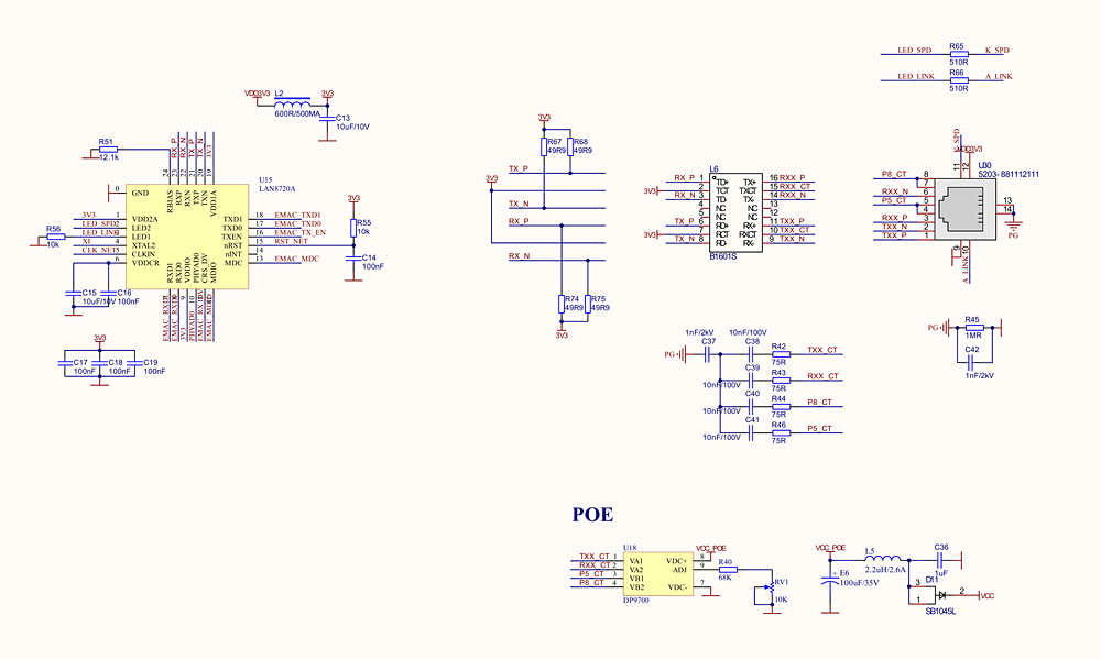
Ethernet
В A8S V2 используется типовая для Kincony схема Ethernet интерфейса на чипе LAN8270A, дополненная возможностью подключения POE модуля DP9700 или совместимого.

Внешний вид POE модуля, установленного в плату A8S V2.

KC868-A8S V2 рассчитан на подключение POE модуля модели PM0503T (5 В 2,4 А). Внешний вид самого модуля:

RS485
Стандартный для таких систем интерфейс RS485. Работа этой подсистемы обеспечивается драйвером интерфейса MAX13487EESA и буфером 74LVC1G125.

I2C
Отдельный разъём I2C позволяет подключить к контроллеру любые дополнительные I2C-совместимые компоненты (например, датчики) и значительно расширить функционал контроллера.

Display
KC868-A8S V2 имеет отдельный разъём «Display». По сути это ещё один разъём I2C, только специально предназначенный для подключения платы дисплея (SSD1306).

WS2812
Ещё один элемент из разряда «пустячок, а приятно». RGB светодиод WS2812 позволяет наглядно отображать состояние контроллера и информировать пользователя о различных событиях в системе.

GSM
Подключение GSM модуля делает доступным управление контроллером через GSM сети и значительно расширяет функционал разрабатываемого IoT решения. Предусмотрена установка популярных модулей SIM800L или SIM7600E.

Фото установленного в контроллер KC868-A8S V2 модуля SIM7600E и двух антенн (Wi-Fi и GSM), находящихся сбоку металлической крышки контроллера.

❯ Распиновка
Распиновка контроллера KC868-A8S V2, которая даёт исчерпывающее представление о том, что и как подключено на плате к ESP32.

❯ Схема внешних подключений
Исправленная и окультуренная схема внешних подключений контроллера KC868-A8S V2 от производителя.

❯ Заключение
KC868-A8S V2 — отличная машинка для небольших IoT проектов, которая имеет развитый функционал, отличный внешний вид и экстерьер и вообще контроллер с которым очень приятно работать.
Автор: smart_alex
