Кейс о том, как компания друзей с опытом в IT и digital на досуге начала разрабатывать приложения, и в первом же проекте закрыла острую проблему людей с повышенной тревожностью и ОКР, дав старт собственной кузнице аппок.
С чего всё началось
У вас есть телеграм-чат с друзьями, где вы 80% времени забавно флудите, и пишете шутки, которые понимают только внутри компании? Вот и у нас есть такой.
В начале 2023 года мы осознали: у большинства друзей из чата есть опыт в разных айти и диджитал сферах: разработка, дизайн, тестирование, маркетинг, копирайтинг, SEO, ASO. Готовая команда для стартапа. У всех есть амбиции, знания, навыки, и желание создавать что-то новое. Так мы решили проводить свободное время с пользой, разрабатывая приложения.
Поиск идеи
Первые 2 месяца ушли на формирование команды, распределение задач, и поиск идеи для первого проекта. Мы не хотели копировать существующее, переосмыслять, или создавать стотысячную по счёту аппку про счётчик калорий. Было желание сделать что-то уникальное и реально полезное.
В один обычный день, уходя из дома, наш тестировщик Дима проверял стандартные вещи: выключен ли газ на плите, закрыты ли окна, с собой ли всё необходимое. В тот момент Дима вспомнил про людей, которые чересчур тревожатся или вовсе страдают ОКР (обсессивно-компульсивное расстройство). Такие могут вернуться посреди рабочего дня домой проверить выключен ли утюг. Они же дёргают ручку двери сразу же после того, как закрыли её на ключ. Быть может, и вы в этом узнали себя?
Мы поняли, что можем помочь таким людям меньше тревожиться, сделав приложение, которое подарит им спокойствие вне дома.
Концепт и первые шаги
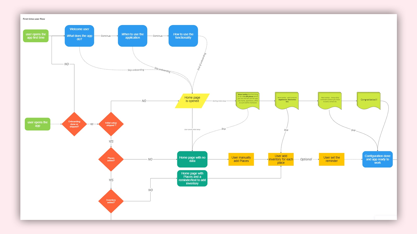
Дима быстро понял перспективность идеи, презентовал её команде на словах, и, получив одобрение, пошёл развёртывать теорию в концепт.
В итоге получилась блок-схема в Miro, где расписан каждый шаг, логика приложения, и различные флоу пользователя.

Мы приняли решение реализовывать идею в виде чего-то похожего на умный чек-лист. В нём создаются сценарии вроде «Ухожу из дома», которые в свою очередь наполняются действиями. Например: «Выключить утюг», «Перекрыть кран в ванной», «Насыпать корм псу».
Запустил сценарий → выполнил действие → поставил галочку → завершил сценарий → спокойно пошёл по делам.
По желанию всё это можно подкреплять фотографиями помимо отмеченных галочек. Фотографировать — рекомендация докторов, консультирующих людей с ОКР.
Пройденные сценарии собираются во вкладке «История», чтобы в любой момент можно было перепроверить, что дома всё в порядке.
Важный нюанс: все данные хранятся локально, на устройстве пользователя. Поэтому с точки зрения утечки данных приложение полностью безопасно.
У всех резко вырос энтузиазм, глаза загорелись, а вечерние созвоны в Discord наполнились фразами «Кайф!», «Клёво!», «Делаем!». Процесс был запущен окончательно.
Разработка и оформление
Далее идея и концепт стали реализовываться в виде строчек кода. Разрабатывалось приложение на кроссплатформенном фреймворке Flutter.
Параллельно искали дизайн иконки, накидывали варианты названий, подбирали ключевые фразы. Работа кипела.
Мы определили главный триггер — (не)выключенный утюг. В статьях про опыт людей с ОКР это встречалось чаще всего, прямо в заголовках. У людей именно утюг был первой ассоциацией. Вокруг него и начали строить концепцию оформления.
Так определился победитель в нейминге — IronZen. Iron — утюг, Zen — дзен/спокойствие.
Отсюда и фигуры в иконке. Первоначальный вариант с горящим электроприбором показался нам интересным, но чересчур агрессивным и не сочетаемым с названием. Поэтому выбрали спокойные мятные цвета и ушли в минимализм.

Было интересно и сложно, когда мы сталкивались с фундаментально разными видениями, на, казалось бы, простые вещи. Порой 1.5-2 часа рабочего созвона тратили на споры по поводу одной функции или кнопки. Тем не менее мы каждый раз находили компромисс, учась более эффективно работать друг с другом.
Большую часть времени заняло производство дизайна для онбординга и скринов в AppStore и Google Play. Долго искали компромиссы между информативностью и красотой. Множество раз меняли тексты. Каждый пропускал это через собственную призму и имел своё видение. Было непросто, но очень интересно.
Первые сборки и тестирование
Вскоре мы уже могли пощупать первые версии приложения IronZen. Естественно, обнаружилось большое количество ошибок и багов, которые тут же оформлялись в тикеты в Jira, а затем оперативно фиксились.
Приложение обрело близкий к финальному вид.
Понадобилось более 20 обновлений первоначальной версии, чтобы привести всё в порядок перед релизом. Параллельно доделывали скрины для магазинов и тексты, переводили приложение на несколько языков.
Кстати, в работе мы использовали ChatGPT. Он довольно успешно справился со значительной частью дескрипшенов, и даже придумал нам очень крутой слоган!
Мы давали доступ к закрытому бета-тесту знакомым разработчикам и QA-специалистам, чтобы получить фидбек извне команды. И практически каждый очень лестно отзывался об идее приложения и её реализации. Это приятно нас удивляло и внушало уверенность.
Релиз и первые отзывы
К концу апреля всё было готово к релизу. Было весьма волнительно.
На первых порах очень нужны установки, чтобы App Store получил сигнал о том, что приложение интересно людям. Поэтому мы делали посты об IronZen в соцсетях, скидывали друзьям, знакомым и коллегам, запустили небольшую рекламу в Facebook.
Основной трафик удалось привлечь с помощью треда в Твиттере, который получил неплохой охват.

Мы начали получать реальный пользовательский фидбек, который был даже лучше, чем мы ожидали! Людям действительно понравилось приложение, они высоко оценивали полезность идеи и писали благодарности.

Мы были счастливы, так как удалось в первом же продукте реализовать реально ценную идею в приятном и простом интерфейсе.
В нашем безумном мире тревожность очень распространённое явление. А ОКР совсем нередкое заболевание. IronZen действительно избавляет от навязчивых тревожных мыслей, что в доме что-то горит или течёт.
Но это не только про забывчивых и неспокойных людей. Пространство для использования аппки гораздо шире. Например, один пользователь Twitter написал: «Сделал себе сценарий для сбора вещей на тренировку — очень удобно!». А другой человек в личной беседе поделился, как собирался в путешествие и, благодаря IronZen, ничего не забыл: «Это была самая спокойная поездка в аэропорт, так как я был максимально уверен, что всё необходимое у меня с собой».
Ожидаемая проблема
На данный момент всего мы имеем 350 установок и 60% из них активных пользователей, которые регулярно пользуются приложением. Каждый день органически приходит 1-2 новых юзера.
Мы заранее понимали слабое место нашей команды — маркетинг. Никто из нас не умеет и не хочет делать вирусные рилсы и тиктоки, например. У нас нет больших бюджетов на рекламу. Мы не инфлюенсеры, в соцсетях у нас нет десятков тысяч подписчиков. Нет даже тысяч.
Перед тем, как собраться в стартап мы изучали множество успешных кейсов, среди которых часто встречалось успешное ASO, за счёт которого приложение выстреливало. Надеется на такое было наивно, но очень хотелось верить в чудо.
Приложение IronZen полностью бесплатное. Если наша разработка показалась вам ценной и полезной — добро пожаловать в сторы. В комментариях будем благодарны конструктивному фидбеку.
После релиза первого продукта мы не остановились, а сразу же принялись за новый проект. В данный момент мы уже выпустили второе приложение — калькулятор банковских и рабочих дней BizDay. А прямо сейчас в разработке третий продукт, который мы оцениваем как очень перспективный и амбициозный.
Автор: Дмитрий Михеев
