Всем привет! Это мой первый пост на Хабре, и я решил рассказать о своём тестовом задании на позицию Junior Product Designer. C радостью поделюсь подробностями, факапами и полезными выводами, которые сделал в процессе.
Мне самому всегда не хватало именно таких постов: с реальными кейсами, ошибками и инсайтами, а не только с сухой теорией, после которой непонятно, куда бежать и что делать. Поэтому меньше слов — больше реального опыта.
Как я получил тестовое?
Очень коротко: набросал портфолио (в котором на тот момент не было ни одного реального кейса), отправил резюме знакомой, которая разместила вакансию Junior Product Designer. Через неделю уже прошёл звонок с HR, затем собеседование с двумя лидами, после которого мне предложили выполнить тестовое. Естественно, я согласился!
Задание: разработать мобильный календарь прививок, показать ход мысли, ранние прототипы и итоговый вариант.
И тут я поплыл — это был мой первый продуктовый кейс, сроки не были озвучены (как бы тебя никто не торопит, но не затягивай). Я дал себе 5 дней, отключился от мира и полностью погрузился в задачу.
Устанавливайте дедлайны самостоятельно, если компания не дала сроков. Это демонстрирует вашу ответственность и способность планировать работу.
Этап 1 — Discovery (исследование)
По прививкам знаний мало, поэтому начал с изучения предметной области:
-
собрал информацию и составил таблицу категорий вакцин (обязательные, необязательные, сезонные);
-
Изучил популярные ресурсы и форумы, где люди обсуждают прививки, выделил часто задаваемые вопросы (сделал базу для раздела FAQ);
-
провёл опрос знакомых, чтобы определить пользовательские потребности.
Опрос стоило провести после конкурентного анализа, так я бы смог уточнить и дополнить вопросы более грамотно.
Результаты самого опроса приложил в ТЗ для оценивающих.
Дальше — конкурентный анализ. Нашёл приложение «Прививки — личный календарь» и тщательно изучил отзывы, отфильтровав самые негативные. Определил болевые точки и ЦА (целевую аудиторию)
Сейчас, конечно бы я прогнал его по эвристическому анализу.
Что за анализ можно почитать тут
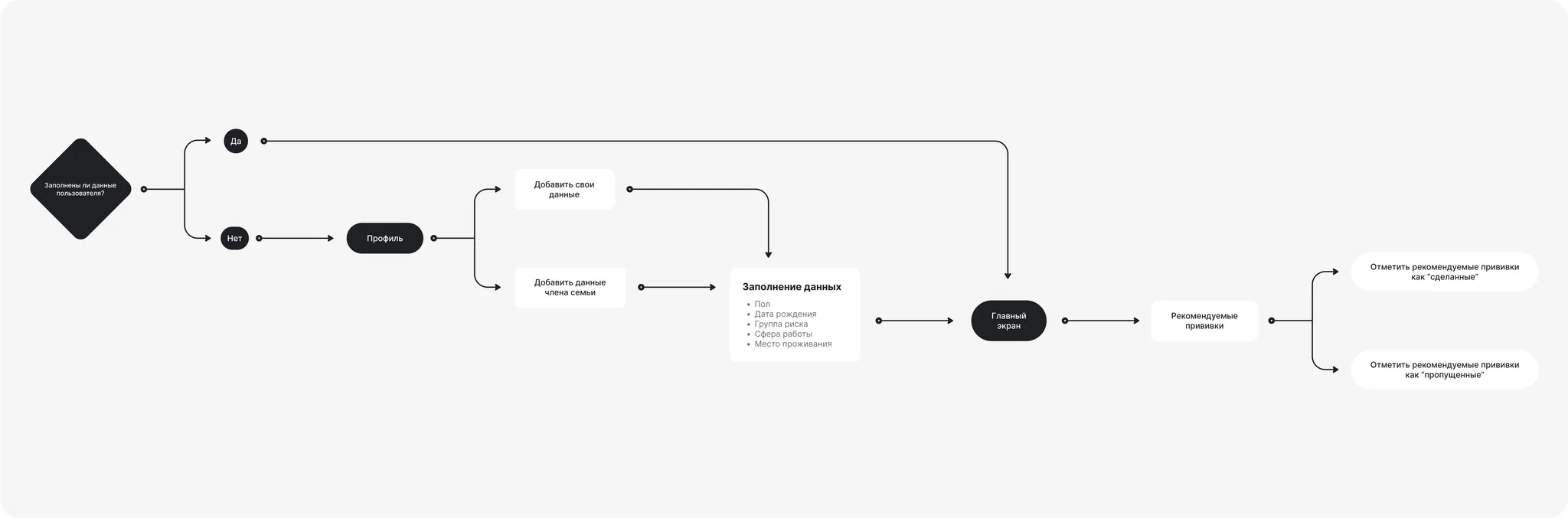
Этап 2 — JTBD и User Flow
После изучения аудитории я решил зафиксировать, какие задачи должен решать продукт, и описал базовые JTBD (Job To Be Done).
Сразу после этого пошёл рисовать User Flow, для того чтобы определить структуру и навигацию будущего приложения.
(за пример не брать, так как сделал не имея опыта и допустил ошибки)
Этап 3 — Макеты и проверка идей
Я собрал небольшой мудборд для вдохновения и начал
с вайрфреймов, чтобы отобразить структуру контента.
Для проверки идей я пошёл в юзабилити-тесты, но провёл их максимально неправильно. Просто показывал экраны друзьям и близким без технического задания и заранее подготовленного гайда. Конечно, это не классическое юзабилити-тестирование. Зафиксировал и исправил недочёты.
Подготовил итоговый дизайн и презентовал в виде screen flow
Итоги и выводы
Сейчас, спустя время, я понимаю, что с задачей справился неплохо, несмотря на отсутствие опыта. Да, было много ошибок, но именно благодаря им я многому научился.
Я искренне рад поделиться этим кейсом с теми, кто только начинает свой путь в дизайне, и с теми, кто уже давно в профессии и, возможно, узнаёт себя в моих первых шагах.
Спасибо, что дочитали до конца! Буду очень рад вашим комментариям и вопросам. Также веду свой Telegram-канал, где рассказываю о реальном опыте, мыслях и делюсь полезными инсайтами о дизайне — приглашаю всех желающих!
Скрины экранов итогового дизайна прилагаются
Автор: Nnkx
