Приветствую! В процессе обсуждения статьи товарища KSVl была озвучена необходимость небольшого пособия по проектированию печатных плат. Очень часто на хабре я вижу статьи в стиле «5 правил оформления кода» или «5 шагов к успешному проекту», то есть очень удобные собрания тезисов по определенной теме. К сожалению подобных статей по разработке электроники мало и это плохо…
Я обещал пользователю KSVl и некоторым другим читателям, статью с базовыми принципами проектирования печатных плат (ПП), так же приглашаю к ознакомлению всех любителей попаять за чашечкой кофе!

Пролог
Все описанные в статье правила, являются самыми базовыми и ориентированы исключительно на совсем начинающих разработчиков для которых электроника просто хобби. Сразу хочу отметить, что данная статья не претендует на абсолютную истину и все объяснения даны в вольной форме.
Наверняка найдутся люди, которые скажут: «Да и так ведь работает, зачем что-то менять?». И вот тут увы, я не готов тратить силы и переубеждать вас. Одни хотят все делать хорошо, качественно и надежно, другим же не дано понять этого желания.
Источники информации на которых базируются описанные в статье правила:
- Курс общей физики и электротехники. Все в пределах 1-го курса ВУЗа
- Книги Говарда Джонса «Конструирование высокоскоростных цифровых устройств: начальный курс черной магии» и «Высокоскоростная передача цифровых данных: высший курс черной магии»
- Стандарты IPC, например, IPC-2221A. Бывает перевод на русском (старая версия) и оригинал последних версий на английском
- Собственный опыт
Правило №1 — Ширина проводника
Ошибка — очень часто начинающие разработчики используют ту ширину проводников (дорожек), которая стоит по умолчанию в используемой САПР. В упомянутой ранее статье, автор использовал EasyEDA и там базовое значение ширины стоит 6 mils, то есть около 0.15 мм. Данная ширина проводников использована практически везде и это плохо, ибо ведет к ряду проблем.
Проблема №1 — падение напряжения. Все мы помни закон Ома из которого следует, что чем меньше площадь сечения проводника, тем больше его сопротивление. Чем больше сопротивление проводника, тем больше на нем упадет напряжение.
Проблема №2 — нагрев проводника. Тут все тот же закон Ома, мощность выделяемая на проводнике пропорциональна его сопротивлению, то есть чем больше сопротивление, тем больше тепла выделится на проводнике. Дорогу 0.15 мм ток в 5-10А легко испарит.
Проблема №3 — паразитная индуктивность. Этот момент к базовым вряд ли уже относится, но знать про него надо. Чем меньше сечение проводника, тем больше его индуктивность. То есть любой проводник на самом деле не просто «кусок меди», это составной компонент из активного сопротивления, индуктивности и паразитной емкости. Если эти параметры слишком высоки, то они начинают негативно отражаться на работе схемы. Чаще они проявляются частотах больше 10 МГц, например, при работе с SPI.
Проблема №4 — низкая механическая прочность. Думаю не надо объяснять, что дорожка шириной 2 мм более прочно прикреплена к текстолитовой основе, чем дорожка 0.15 мм. Ради интереса возьмите заводскую ненужную плату и поковыряйте ее.
Решение — используйте максимально возможную ширину проводников. Если проводник можно провести с шириной 0.6 мм, то это лучше, чем провести его шириной 0.15 мм.
Пример:
1) Плохо

2) Хорошо
Правило №2 — Подключение к выводам
Под выводами подразумевается контактная площадка компонента (pad), переходные отверстия (via) и прочие объекты, которые на плате мы соединяем с помощью проводников (дорожек).
Ошибка — бывают две крайности. В одной, разработчик совершает ошибку из правила №1 и подключает дорожку 0.15 мм к выводу smd резистора 1206. В другом случае наоборот, использует проводник ширина которого равна ширине контактной площадки. Оба варианта плохие.
Проблема №1 — низкая механическая прочность. При нескольких попытках перепайки компонента, площадка или дорожка просто отслоятся от текстолитовой основы печатной платы.
Проблема №2 — технологические проблемы с монтажом платы. Хотя это станет проблемой, если вы начнете заказывать в Китае не только платы, но и сборку. Вам конечно соберут, но % брака вырастает.
Решение — ширина проводника, подключаемого к контактной площадке, должна составлять примерно 80% от ширины этой площадки.
Пример:
Размер площадки конденсатора 1206 в данном случае составляет 1.6 х 1 мм. Соответственно для подведения сигнала снизу используется дорожка равная 80% от ширины площадки, то есть 0.8 мм (80% от 1 мм). Для подведения сигнала справа используется дорожка толщиной 1.2 мм (примерно 80% от 1.6 мм). Ширина площадки у микросхемы в корпусе SOIC-8 равна 0.6 мм, поэтому подводить нужно сигнал с помощью дорожки около 0.5 мм.
Стоит понимать, что данный вариант является идеальным. Переход из 1.2 мм в 0.5 мм вам наверняка не понравится — лишняя возня. Его можно избежать. Для этого обычно принимают ширину дорожки относительно минимального pad-а (площадки), то есть в данном случае можно сделать вот так:
Как видите, я выбрал ширину проводника по минимальной площадке, то есть по площадке вывода микросхемы в корпусе SOIC-8. Такой упрощение допустимо, но его стоит применять с умом.
Правило №3 — Цепи питания
Теперь рассмотрим случай, когда упрощение в отношение правила №2 просто недопустимо, а именно — проектирование цепей питания. Данной правило опирается на два предыдущих и является частным, но пожалуй самым критичным случаем.
Ошибка — пренебрежение правилами №1 и №2 при проектирование цепей питания.
Проблема №1 — на выходе вашего стабилизатора напряжения строго +3.3В. Вы включаете устройство и наблюдаете, что микросхема ведет себя неадекватно, АЦП измеряет не точно и периодически выключается. Вы измеряете напряжение на ногах потребителя (микросхемы) и обнаруживаете вместо +3.3В всего лишь +2.6В.
Проблема №2 — ваш DC-DC преобразователь не запускается, либо на выходе имеет большие пульсации.
Проблема №3 — в попытках найти неисправность, вы ставите щуп осциллографа на линию +3.3В и обнаруживаете там вместо постоянного напряжения какие-то страшные пульсации и помехи.
Решение — соблюдаем особо строго и фанатично правила №1 и №2. Дорожки максимально широкие. Питание должно приходить на микросхему через керамический конденсатор, который по возможности ставят ближе к выводу этой микросхемы.
Пример:
Что я сделал чтобы стало хорошо:
1) Дорожка питания VCC3V3 теперь подходит не в обход конденсатора, а через него. То есть сначала на конденсатор, а затем уже на вывод микросхемы
2) Переходное отверстие (via) я использовал размером 1.2/0.6 мм. Да, согласно требованиям для 4 класса точности (стандартного), я могу использовать переходное отверстие размером 0.7/0.3 мм, но делать этого не стал и применил более габаритный переход. Это позволило уменьшить его сопротивление и пропустить больший ток
3) Шина питания, которая приходит от стабилизатора у меня теперь не 0.3 мм, а 2 мм! Не бойтесь делать широкие проводники. Такой подход минимизирует падение напряжения в цепи и уменьшит индуктивность проводника
Правило №4 — Земля
О влияние качества проектирование земляной шины (GND) можно говорить вечно, но любой разговор сводится к простой сути: стабильно и работоспособность устройства в наибольшей степени зависит именно от проектирование земли. Данная проблема очень объемная и требует глубокого изучения, поэтому я дам самые базовые рекомендации.
Ошибка — трассировка цепи GND (земли) обычным проводником, да еще и минимальной ширины. Это просто к-к-к-комбо!
Проблема №1 — нестабильность работы устройства и сильные помехи в цепях, особенно в цепях питания.
Проблема №2 — нагрев и часто обрыв тонкого проводника, т.к. в нем действует большой ток.
Решение — использовать полигон для разводки цепи GND, а в идеале отдельный слой, который полностью выделен для данной цепи, например, нижний слой.
Пример:
Как видите, вместо обычного проводника я применил заливку сплошным полигоном. Такое решение обеспечило мне огромную площадь сечения, ведь полигон это просто очень большой проводник. Только иногда такое решение имеет недостаток, например, когда плотность монтажа высокая и другие проводники разрывают сплошной полигон, как тут цепи LED1..3 разрывают кротчайший путь между выводом микросхемы и конденсатора (GND):
Тут нам поможет, упомянутый ранее, отдельный слой GND. В двухслойной плате в идеале под него выделить нижний слой, а в многослойной плате — один из внутренних слоев:
Таким образом мы восстановили кратчайший путь для тока по цепи GND, а помог в данном случае нижний слой (синий цвет), который из себя полностью представляет земляной полигон. Переходные отверстия (via) около контактных площадок обеспечили для них максимально короткое соединение с нижним слоем земли.
Конечно это идеальный случай и иногда не получится его реализовать без удорожания платы, поэтому тут решение за вами. Порой «супер» надежность и не нужна, тут важно найти для своей задачи золотую середину между стоимостью и качеством.
Правило №5 — Ширина зазора
Минимальное значение зазора между медными проводниками на печатной плате, нам диктуют технологические требования. Для 4-го (стандартного) класса значение составляет 0.15/0.15 мм или 6/6 mils. Максимальная ширина ограничена лишь вашей фантазией, габаритами платы и здравым смыслом.
Ошибка — зазор недостаточно большой, обычно оставляют значение по умолчанию около 0.15 мм.
Проблема №1 — электрический пробой. Короткое замыкание возникает, когда 2 проводника с разным потенциалом замыкают, например, металлическим предметом и ток резко возрастает. К сожалению идеальных диэлектрических материалов не бывает и в какой-то момент любой материал начинает проводить ток. Пример тому — изоляторы на ЛЭП, иногда и их пробивает. Данное явление происходит, когда превышено значение критического напряжения пробоя. По этой же причине и стеклотекстолит, являющийся основной большинства печатных плат, в какой-то момент может начать пропускать ток.
Решение — увеличение расстояния между проводниками. Напряжение пробоя зависит от типа материала и от толщины/ширины изолятора. В случае печатных плат — расстояние (зазор) между проводниками как раз является тем параметром, который влияет на критического значение напряжения пробоя. Чем больше расстояние между проводниками, тем большее напряжение необходимо чтобы пробить его.
Так же хочется сказать, что пробой по стеклотекстолиту не всегда самая актуальная проблема. Воздух, который окружает плату, тоже является диэлектриком, но при определенных условиях становится проводником, вспомните грозу. Воздушный электрический пробой большая проблема в электронике, особенно если учитывать, что воздух может быть сухой, а может и иметь влажность 90-100%, например, в тропиках или на Севере.
Пример:
Условимся, что в данном примере есть 3 проводника: выпрямленное сетевое напряжение +310В, низковольтная линия питания для микроконтроллера +3.3В и шина земли (GND).
Почему 0.3 мм плохо, а 0.8 мм уже хорошо спросите вы и в качестве ответа приведу вам 2 источника:
1) Обычные физика и электротехника. Данные в них разнятся из-за различных методик измерений и прочего, но наиболее реалистичная цифра для сухого воздуха составляет 2 кВ/мм. Тут многие испугаются цифры и подумают: «У меня же нет таких напряжений» и это будет ошибкой. Данное значение характерно лишь для сухого воздуха, который встретить в реальных условиях удается редко. И тут цифры уже куда скромнее, например, при влажности 100% напряжение пробоя воздуха составляет всего 250 В/мм! А еще на значение напряжения пробоя влияет запыленность воздуха и платы, а так же атмосферное давление (кривая и закон Пашена).
2) Стандарт IPC-2221, ссылку на который я давал в начале. Интересует нас таблица 6-1, которая выглядит вот так:
Как видите в таблице для большое количество значений даже для нашего конкретного случая 301-500В. Если посмотрим, то увидим значение 0.25 мм для закрытых проводников на внутренних слоях, то есть в «идеальных» условиях без доступа пыли, грязи и влаги. Если устройство будет работать где-то в горах и проводник находится на внешних слоях (все проводники в случае 2-х слойной платы) на высоте до 3000 метров, то там минимальный зазор уже 2,5 мм, то есть в 10 раза больше. Если же мы эксплуатируем устройство на большей высоте, то зазор необходим уже в 12.5 мм! Стоит сделать замечание — такой большой зазор требуется если наша плата не покрыта защитными составами, например, лаком или компаундом. Как только появляется защитное покрытие, то мы видим уже более адекватные значения: 0.8 и 1.5 мм.
Поэтому в «хорошем» примере по мимо обеспечения зазора 0.8 мм, необходимо так же покрыть плату защитных составом, например, лаком после завершения монтажа устройства, его отмывки и сушки. В противном случае необходимо увеличить зазор!
Правило №6 — Гальванический зазор
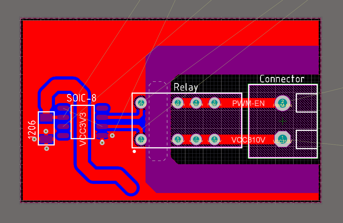
Ошибка — приравнивание диэлектрического зазора к гальваническому. По сути они очень похожи, но по требованиям все строже, когда дело доходит до гальванической развязки. Ярким случаем является развязка схемы управления и силовой части с помощью реле или оптрона, когда зазор между развязанными сторонами выбирается так же 0.8 или 1,5 мм.
Проблема №1 — пробой изоляции, выход из строя системы управления и прочего дорогого оборудования.
Решение — увеличение порога электрического пробоя. Стандартными значениями обычно являются напряжения 1,5 кВ, 2,5 кВ и 4 кВ. Если ваше устройство работает с сетевым напряжением, но человек напрямую с ним не взаимодействует, то напряжение развязки в 1,5 кВ будет достаточным. Если предполагается взаимодействие человека с устройством, например, через кнопки и прочие органы управления, то рекомендую применить изоляцию с напряжением 2,5 кВ и более.
Пример:
Что плохого спросите вы, ведь зазоры на плате есть, их можно сделать и 1,5 мм. Дело в том, что даже если сделать зазор 2 мм, то этого будет недостаточным для обеспечения изоляции. Самым «слабым» местом должно быть расстояние между выводами управления реле (1-2) и выводами силовыми (3-8). Так же надо учитывать, что пробой может быть не только между проводниками на одном слое, но и на разных — насквозь плату через стеклотекстолит.
Что было сделано для улучшения ситуации:
а) Появилась четка граница между низковольтной и высоковольтной частью. Теперь проводник +3.3В не проходит в высоковольтной области +310В, полигон GND не выходит за границу низковольтной часть, соответственно и пробоя не будет. Так же в зоне/границе гальванической развязки не должно быть вообще ничего.
б) Изолирующая зона освобождена от паяльной маски. Маска — тоже слабое место и в зависимости от качества ее пробьет раньше, чем стеклотекстолит. Это делать не обязательно в общем случае, но если с устройством взаимодействуют люди, то настоятельно рекомендую.
в) Как я выше писал, слабое место — расстояние между управляющими и силовыми выводами реле. Везде я смог сделать изолирующую зону 4 мм, а тут только 2.5 мм. От маски мы очистили, от проводников тоже и единственное через что может произойти пробой по плате — стеклотекстолит. Поэтому убираем и его, я сделал вырез под реле шириной 2.5 мм и убрал весть текстолит между выводами. Данная операция тоже не обязательна, но существенно повышает надежность и безопасность вашего устройства.
Правило №7 — Переходные отверстия
Ошибка — очень часто наблюдаю картину, когда на 2-х слойной печатной плате для того, чтобы соединить 2 контактные площадки, использую 3..4… или даже 5 переходных отверстий.
Проблема №1 — переходных отверстий (via) становится слишком много на плате и это ограничивает место под проводники, что приводит к удлинению цепей, а следовательно и к увеличению их сопротивления. Уменьшает устойчивость цепей и сигналов к помехам.
Решение — используйте минимальное количество переходных отверстий: если вам нужно соединить 2 контакта на разных слоях, то не используйте более 1-го переходного отверстия. Если 2 контакта находятся на одном слое и вы не можете соединить их напрямую, то используйте максимум 2 переходных отверстия. Если вам нужно больше переходов для соединения, то что-то вы делаете не так — тренируйте логику и переразводите участок платы, который привел к проблеме.
Пример:
Для соединения использовано минимальное количество переходных отверстий (via), что дает больше свободного места для других проводников и обеспечивает минимальные паразитные параметры проводника.
Несколько общих советов
- Не используйте автотрассировщики! В «сыром» не настроенном виде они выдают ужасный результат, который даже самую светлую идею превратит в гуано. Для того, чтобы автотрассировщик работал хорошо, ему необходимо прописать определённые правила, которые скажут ему, что дороги надо не 0.15, а 1 мм и так далее. Для адекватного результат даже на простых платах приходится прописывать сотню, а то и две, этих самих правил. В Altium Designer под них выделен целый раздел, например. Если вы любитель и у вас не стоит задачи спроектировать свою плату для ноутбука, то разводите плату руками — выйдет быстрее и качество будет на высоте
- Не ленитесь переделывать плату. Часто бывает, что вы сделали плату на 90%, но дальше все стало туго и вы начинаете нарушать «правила» и лепить гуано. Откатитесь назад, иногда приходится откатываться в самое начало, сделайте работу качественно и на этапе отладки устройства вы сэкономите очень много времени и нервов
- Перед тем как начать проектировать плату, посмотрите несколько open source проектов, например, на хабре или hackaday. Главное не копируйте оттуда чужие очевидные ошибки
- Если у вас есть знакомые разработчики электроники, пускай тоже любители — дайте им на проверку. Свежий взгляд на ваш проект позволит избежать очень много ошибок
Заключение
Надеюсь данная статья станет полезной для начинающих электронщиков и избавит их хотя бы от самых простых ошибок. Думаю не мало людей в данных правилах увидят и свои недочеты, но не стоит от этого правила слепо копировать. Всегда думайте головой и ищите лучший вариант, иногда и 4 переходных отверстия для 1-й цепи допустимы, если это позволяет вам улучшить конечный результат.
Те, кому данного материала мало — предлагаю ознакомиться со стандартами IPC по диагонали, сильно вчитываться смысла нет, а так же прочитать начальный курс «черной магии» от Говарда Джонса. В ней разобраны и физические принципы проектирования, а так же приводится множество рекомендаций по проектированию стандартных цепей и интерфейсов. Это раньше высокоскоростные цифровые цепи были чем-то магическим и возвышенным, но сегодня на дворе 2018 и с ними сталкиваются даже совсем новички, например, при подключение датчиков и памяти по SPI или дисплеев.
Автор: NordicEnergy

















