Привет!
Данный пост посвящён DIY разработке Ethernet-RS485 шлюза. Цель данного шлюза – обеспечение централизованного управления нодами Mysensors со стороны контроллера умного дома.
Недавно меня таки достали провода, дюпоны, навесная пайка и т.п. и было принято давно оттягиваемое решение — сделать свои платы с нуля, т.е. всё по серьёзному. :)
Сказано — сделано!
Первым делом была разработана и нарисована принципиальная схема шлюза, в которой я постарался учесть все свои хотелки и пожелания. Далее произведена компоновка и подгонка платы под требуемые размеры (50x50мм). И последний этап, это заказ плат на производстве. Я заказывал на фабрике JLCPCB, 5 плат — 2$ + доставка.
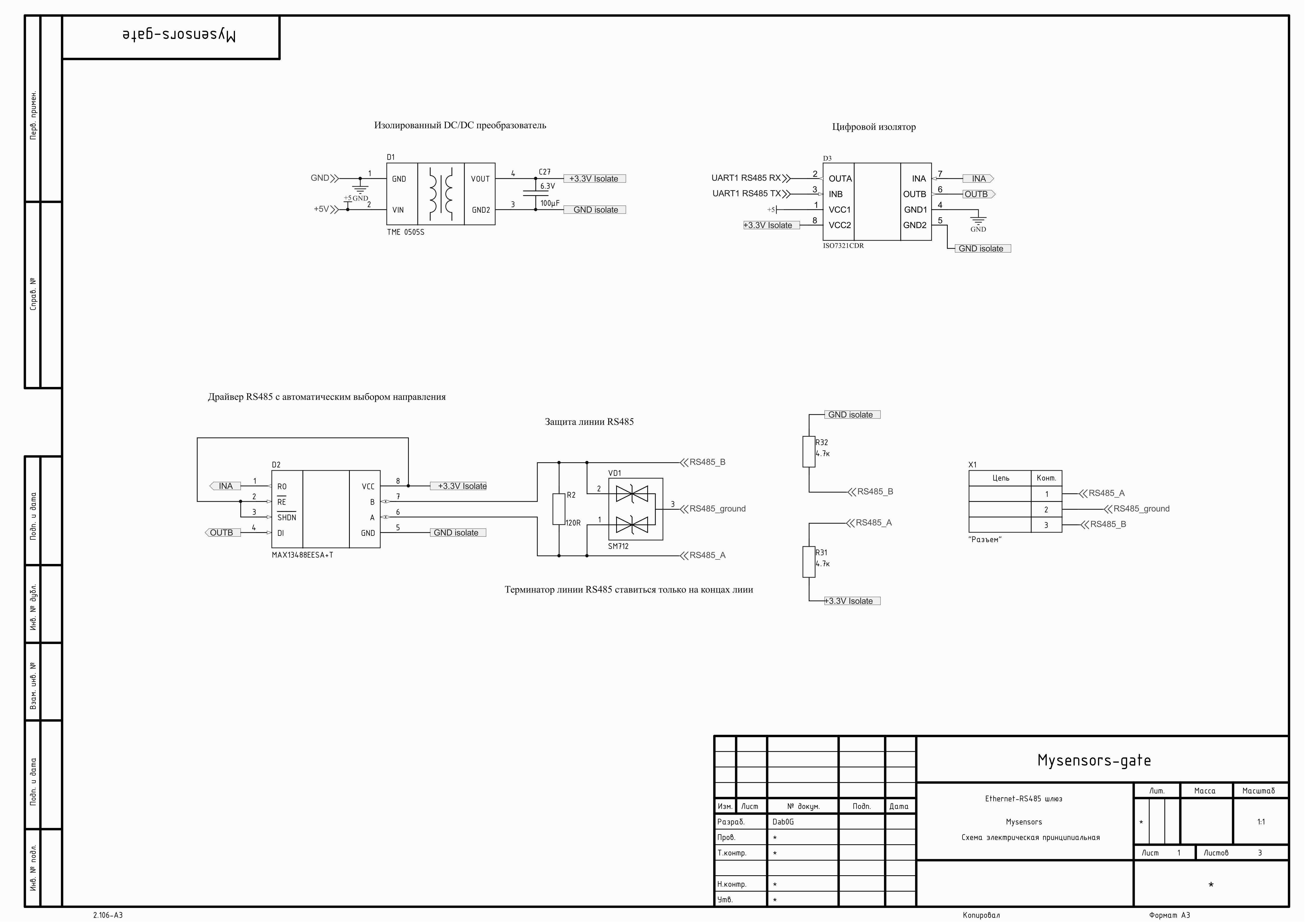
Данный шлюз построен на базе МК STM32F103CB(8)T6. В качестве Ethernet чипа выступает достаточно известная микросхема от WIZnet — W5500. Транспортом данного шлюза в сети Mysensors является проводной интерфейс RS485. В качестве драйвера RS485 был выбран чип — MAX13488EESA+T, в том числе и в связи с наличием у него режима автоматического выбора направления приёма/передачи.
Итак пройдёмся поподробнее по основным частям шлюза.
Сердцем шлюза является МК STM32F103CBT6 в корпусе 48LQFN. МК построен на ядре Cortex-M3, имеет 128Кб встроенной флэш памяти и 20Кб ОЗУ. Штатная частота МК — 72МГц, но если не использовать встроенный USB порт, то частоту можно разогнать и до 128МГц, он на ней вполне стабильно работает. МК питается от 3.3В. Для полноценной работы нужны два кварца, на 8МГц и 32.768КГц. Для программирования и отладки имеется интерфейс SWD. МК можно заменить и на STM32F103C8T6, он на данный момент по памяти вполне проходит.
Ethernet чип W5500. Внутри имеет ядро Cortex M0, для связи с внешним миром присутствует порт SPI (скорость до 80 МГц). При скорости 100Mbps Full Link имеет потребление в 132мА. Есть поддержка Wake on LAN, для обозначения своего режима умеет управлять 4 светодиодами 4 (SPD / DUP / ACT / Link). В наличии 32 кбайт буферной памяти RAM для обеспечения процесса передачи TCP/IP пакетов, аппаратно обеспечивает до 8 независимых TCP/UDP сокетов (канальных соединений). Аппаратно поддерживает следующие коммутационные протоколы обработки проводного TCP/IP стека: TCP, UDP, MAC, ICMP, IPv4, ARP, IGMP, PPPoE. Диапазон рабочих температур -40...85°C. Напряжение питания — 3.3В.
И наконец драйвер RS485 — MAX13488EESA+T. Микросхема в корпусе SOIC-8 150mil. Скорость передачи данных до 16 Mb/s. Рабочее напряжение — 5В, потребляемый ток — 4.5 мA. Позволяет подключать до 128 узлов на одну линию RS485. Из главных особенностей это возможность включения режима автоматического определения направления приёма/передачи, т.е. данный драйвер может подключаться напрямую к порту UART и всё! Никаких лишних телодвижений совершать не надо.
Принципиальная схема шлюза разбита на три части:
Схема RS485 части шлюза.

Схема МК и его периферии.

Схема части Ethernet.

Т.к. шлюз в сети Mysensors является единой точкой отказа, то к нему предъявляются повышенные требования по надёжности и безопасности. И в первую очередь он должен быть гальванически развязан от самой линии RS485. Для гальванической развязки линии данных была установлена микросхема — цифровой изолятор от TEXAS INSTRUMENTS — ISO7321CDR. Для развязки по питанию был использован изолированный DC/DC преобразователь от Traco Power – TME0505S. Защита драйвера RS485 от высоковольтных импульсов при необходимости реализовывается отдельной платой. Единственно, в виду своей компактности был оставлен защитный диод (подавитель ЭСР) VD1.
В результате многочисленных оптимизаций и передвижек, был получен следующий результат.
Верхний слой.

Нижний слой.

3D — вид сверху.

3D — вид снизу.

Теперь поподробнее о схеме. Для функционирования шлюза, от МК нам необходим один порт USART и один порт SPI. МК STM32F103CBT6 имеет 3 порта USART с максимальной скоростью до 4.5Mbits/s. И два SPI порта. В результате компромисса (компоновка деталей на плате), для взаимодействия с драйвером RS485 был выбран порт USART1 (ноги PB6, PB7 с ремапом). А для взаимодействия с W5500 — порт SPI1 (ноги PA4-7).
Подключение Ethernet контроллера W5500 выполнено в соответствии с рекомендациями производителя. Единственное, что может вызвать некоторые сложности, это высокоточные резисторы, которых может не оказаться в наличии в местном радиоларьке. Но на сайте lcsc.com и ему подобных с данными резисторами всё в порядке. Для Ethernet разъёма был выбран широко распространённый бюджетный модуль — HR911105A, имеющий на борту трансформатор и два светодиода.
Самое сложное в данной плате, это запаять две 48-ножечные lqfp микросхемы. Если с этим справились, то дальнейшая сборка не представляет никаких сложностей. Настроек плата не требует и сразу после сборки готова к работе.
Хоть это и шлюз, но чтобы не пропадать добру на плате были разведены практически все пины МК, разведён ресет, и два светодиода (один из них RGB). Сделаны две площадки под микросхемы, одна под I2C EEPROM и вторая для цифрового термометра/измерителя влажности HDC1080. Термометр конечно будет измерять общую температуру по больнице, так как он установлен рядом с двумя чипами, но мало ли, вдруг кому понадобиться.
В качестве разъёма для RS485 был выбран, трёх пиновый зелёный разъём DB2EV-5.08-3P, с шагом 5.08мм. Он конечно великоват, но удобен в использовании. Остальные разъёмы за исключение microUSB выбраны — 1.25мм JST, они достаточно компактны и хорошо фиксируются.


Для питания платы необходимы 5В, которые можно подать через разъём microUSB, либо через разъём Power. 5В питание необходимо драйверу RS485, микросхеме гальванической развязки и DC/DC преобразователю. Т.к. МК STM32 и Ethernet чип требуют питания 3.3В, на плате предусмотрен LDO регулятор — на базе микросхемы LDL1117S33R. На линиях питания 5 и 3.3В установлены танталовые и керамические конденсаторы. Большинство используемых смд компонентов — 0603.
Т.к. у всех всегда ситуации и подходы бывают разные, то некоторые вещи оставлены на откуп
пользователю. Если нам не нужна гальваническая развязка от линии RS485, то мы можем не устанавливать изолирующий DC/DC преобразователь — D1, микросхему опторазвязки — D3. В таком случае надо напаять "соплей" в предназначенные для этого места на плате.


По необходимости устанавливаем резисторы R31, R32 и R2, защитный диод VD3.
При первом включении на столе, шлюз нормально видел ноду, прошивки в неё залетали за 30 секунд, всё было хорошо. И да, планируемая мной скорость сети RS485 — 0.5-1Mbit. В доме будет 1Mbit, на улице 0.5Mbit. Так вот когда я поставил шлюз на его рабочее место в серверную, а ноду подключил к устройству на улице, я вполне ожидаемо столкнулся с тем, что они друг друга не увидели. С помощью осциллографа я мог наблюдать весьма удручающую картину линии RS485, но пара подтягивающих резисторов R31 и R32 быстро решила данную проблему. На фото шлюза, данные резисторы подпаяны проводками. Дело в том, что изначально я не планировал ставить их на шлюз, т.к. они нужны только на концах линии RS485, а шлюз у меня планировался в середине. Но когда подключена только одна нода, они всё же нужны и поэтому они были добавлены во второй ревизии. Терминирующий резистор на 120Ом устанавливается прямо в разъём RS485, так его проще переносить от устройства к устройству при наращивании линии.
Как это ни удивительно, но плата первой ревизии показала полную работоспособность и стабильную работу. За несколько месяцев не произошло ни одного зависания. Но с другой стороны ещё не было и гроз, а данный шлюз у меня смотрит как-раз на улицу.
Но — поживём увидим! :)
Таким образом была выполнена основная задача — создать компактный, высокоскоростной и надёжный Ethernet-RS485 шлюз. Чтобы не расплываться мыслями по древу, статья сосредоточена только на железной части, а программная часть сознательно вынесена за скобки.
С радостью отвечу на конструктивные вопросы.
Для интересующихся постройкой УД на базе Mysensor существует русскоязычная группа в телеграмм — https://t.me/mysensors_rus и русскоязычный сайт — mysensors.ru.
P.S. Моя первая разработанная плата — универсальная нода Mysensors для сети RS485. Она про наполнению и разработке гораздо сложнее и интереснее данного шлюза. Если данная тема будет интересна, то моя следующая статья будет о ней.
P.P.S. Цель данной статьи показать, что нет ничего сложного в разработке и создании своих собственных плат и готовых устройств. Главное ставить цель и идти к ней!
P.P.P.S. Хочу заметить, что для меня это хобби и всего лишь вторая собственноручно разработанная плата, поэтому просьба сильно не пинать. :)
Автор: dab0g
