Это очередной пилотный пост для нового цикла. Известно, что множество инноваций не сразу попадают на массовый свободный рынок, а их использование на протяжении десятилетий может быть ограничено исключительно спецтехникой. Этот цикл будет как раз о таких устройствах, истории их создания и использования.

Пожалуй, одним из наиболее легендарных, на много лет предопределяющих тренды развития этого типа аудиотехники, стал специальный портативный проволочный диктофон Protona Minifon MI-51 1951-го года. Это устройство считалось самым миниатюрным из серийно выпускавшихся в мире с 1951-го по 1955 год. Характерной особенностью стало применение ряда уникальных для того времени аксессуаров (наушников, микрофонов скрытого ношения и т.п.), которым будет посвящена отдельная часть статьи.
Minifon — новый формат спецтехники
Пожалуй, все, кто смотрели легендарный советский сериал 17 мгновений весны припоминают сцену, где Штирлиц применяет портативный диктофон. В фильме использовался портативный катушечный пленочный диктофон «Электрон-52Д», который был “загримирован” под продукцию Siemens, путём наклеивания логотипа.

Мне не доводилось встречать настолько портативных магнитофонов времен войны. Подавляющее большинство диктофонов военного времени были достаточно внушительных размеров, как представленный на фото ниже агрегат, предположительно компании телефункен.

При этом деятельность спецслужб в период 2-й мировой показала, что сотрудникам разнообразных ведомств остро необходим портативный магнитофон, желательно с независимым питанием. Об этой потребности знал будущий создатель Minifon.
Вилли Драйхайм, который начал разработку такого устройства ещё в 1948-м году. Совершенно естественно, что Драйхайм разрабатывал портативный магнитофон с использованием ламп, в то время первые точечные транзисторы только появлялись в качестве несовершенных громоздких экспериментальных устройств.
Для развития разработки инженер начал сотрудничество с бизнесменом Николаусом Монске и его компанией Monske & Co GmbH. Монске в свою очередь сумел привлечь частные инвестиции от Эрнст Геннинг, который во время войны был его сослуживцем по Люфтваффе. Кем и где работал сам Драйхайм во время войны неизвестно, биографические данные изобретателя отсутствуют в свободном доступе.
Новое устройство было создано за 2 года, и ещё год ушел на организацию серийного производства. Последние было осбенно проблематичным в ФРГ, промышленность которой ещё не успела полностью оправиться от последствий поражения во Второй мировой войне.
Гаджет назвали Minifon MI-51. Широкой общественности устройство было представлено на промышленной выставке Industriemesse в Ганновере. Диктофон мгновенно завоевал интерес посетителей и в особенности представителей спецслужб, которые, казалось бы, получили то, что хотели.

Как свидетельствуют данные www.cryptomuseum.com, к концу 1951-го один неназванный заказчик из США (полагаю, что это было либо “бюро”, либо ЦРУ) оформило крупный заказ, с предоплатой 50 000 долларов США. К этому моменту компания увеличила штатную численность сотрудников с 70 до 180 человек. В 1951-м году Minifon MI-51 стоил 680 DM (что сегодня составило бы около $ 3000).
Устройство получилось по настоящему компактным для того времени 17x11x3,5 см. Более того, было автономным, что вместе с габаритами открывало новые возможности для применения. Уже в течение года было разработано несколько вариантов для комплектации, среди которых особенно выделялись наручные часы-микрофон.

Можно смело сказать, что для сотрудников спецслужб и детективов того времени Minifon MI-51 был настолько желанным гаджетом, как сегодня очередной новый айфон для почитателей продукции Apple. Известно, что, в связи с отсутствием серийного производства таких устройств в странах соцлагеря, Minifon через подставные фирмы закупался для спецслужб СССР, ГДР и Польши, вплоть до появления отечественного транзисторного диктофона “Собеседник”.
Minifon стал основой для прототипа первого в мире черного ящика, который в начале 50-х разработал австралийский аэрокосмический инженер Дэвид Уоррен. Для проведения первых испытаний Уоррен попросту слегка модифицировал несколько проволочных минифонов.
Обновленный гаджет от компании, идущей по рукам
Уже к концу 1951-го года компания была завалена заказами, и её производственные мощности едва справлялись. Однако в 1952-м в процессе активной эксплуатации были выявлены детские болезни гаджета. Закономерно, что для подобного устройства отказы и проблемы с функциональностью были смерти подобны.
Какие именно сложности были с минифоном не ясно, но даже автор блога-музея Vintage-technics.ru, один из немногих коллекционеров, владеющих этим устройством, отмечает более низкое качество изготовления MI-51 периода Monske & Co GmbH по сравнению с их последующими модификациями. В то же время возникают логистические трудности с поставками в США.
В 1952-м году создатель устройства Вилли Драйхайм покидает компанию по неизвестным причинам. Вскоре после этого финансовые проблемы вынуждают Monske & Co GmbH искать поддержку, проходит серия увольнений. Интерес к поглощению терпящей бедствие компании проявляет гигант немецкой радиотехнической отрасли Telefunken, но опаздывает. Вместо этого производство выкупает компания Protona, основанная бизнесменом из Лихтенштейна Рейнхольдом Стахом.
Новый коллектив инженеров совершенствует шпионский гаджет и решает проблемы первых версий. Спрос на устройство продолжает оставаться неизменно высоким, вплоть до 1955-го года, т. е. до момента, когда Protona Gmbh выпустили на рынок ещё более совершенный и компактный диктофон Minifon P55.

P-55
Интересно, что компания многократно переходила от одного владельца к другому. Поэтому MI-51, а также прочие портативные диктофоны выпускались под различными марками, помимо Protona. Наиболее известны: Telefunken, EMI и ITT. Диктофоны под брендом Minifon продавались с 1951 по 1967 год.
Механика, схемотехника, материалы
В силу того, что диктофон выдержал несколько переизданий, его технические особенности могут существенно отличаться в зависимости от серии и состояния производства. Наиболее хилыми, как с точки зрения механики, так и по части электроники, считаются первые серии 1951-го года. Наиболее качественными считаются выпущенные под брендом Protona.
При этом качество и надежность абсолютно всех Minifon MI51 на порядок выше, чем у, пожалуй, всех аналогичных устройств (диктофонов для нужд полиции и спецслужб) 60-х — 70-х годов, произведенных в СССР, Великобритании, ГДР и США.
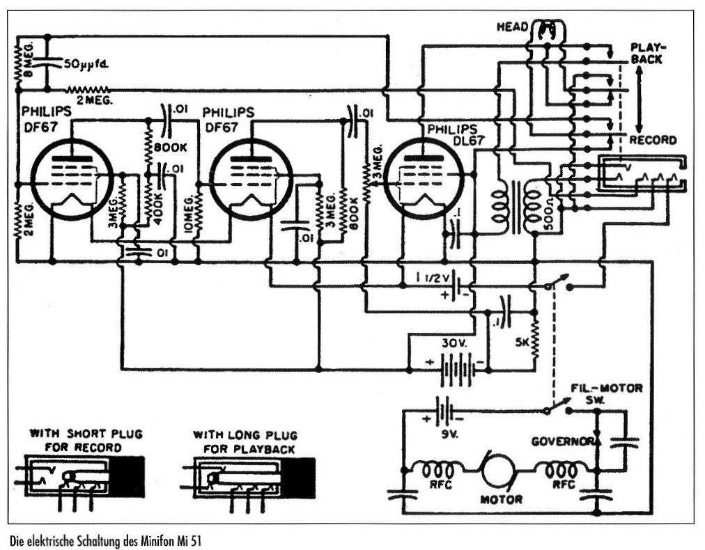
Особый интерес представляет схема питания, которая обусловлена ламповой схемотехникой. Устройство собрано на субминиатюрных вакуумных лампах DF67 и DL67. На накал ламп подается 1,5 V от батареи типа AA, анодное питание обеспечивает батарея типа 413 с напряжением 30 V, также отдельная 12 V батарея питает двигатель.

Внушительным техническим прорывом для того времени стало обеспечение непрерывной записи на протяжении 4-х часов при скорости записи 23 см/сек. Этого удалось добиться благодаря применению прочной проволоки с маленьким диаметром 0,05 мм.

Сегодня коллекционеры удивляются редкой для магнитофонов, тем более такого возраста, живучести этого устройства. Практически всё, что мне доводилось видеть на eBay, отдавалось в рабочем состоянии. Своей износоустойчивости Minifon обязан конструкции, в которой не используется ни единой резиновой детали. Даже пассик, который традиционно считается расходным материалов, представляет собой витую пружину.

Об особенностях схемотехники красноречиво расскажет схема.

Подробно исследовав механику устройства, автор блога-музея vintage-technics.ru сделал интересное замечание:
“Для уменьшения влияния нестабильности движения проволоки, приемная катушка имеет заметно больший диаметр, а головка во время работы плавно перемещается вверх — вниз, укладывая проволоку ровными рядами. По этому принципу в то время делалось большинство стационарных проволочных рекордеров.”
Особой гордостью производителей, снискавшей популярность среди оперативников и шпионов, стали часы-микрофон, которыми мог оснащаться Minifon вместо стандартного микрофона. Мне сложно говорить о точности хода, в силу того, что мне не довелось их использовать, но по воспоминаниям и отзывам коллекционеров, владеющих этим чудом, оно позволяет получить вполне адекватную запись.

Микрофон подключался к диктофону при помощи провода, который протягивался через рукав. Среди коллекционеров бытует легенда, что кроме стандартного леворукого варианта (для правшей), существует крайне редкий, выпущенный по спецзаказу, праворукий вариант часов-микрофона (для левшей). О том, сколько может стоить такой аксессуар, мне задумываться не хочется.
Также в зависимости от желания покупателя он мог приобрести прочие дополнительные гаджеты. Оригинально выглядит стетоскопообразная гарнитура, которая входила в базовый комплект. Также в комплект могли входить: небольшая колонка, традиционные наушники, кнопка и педаль для начала записи.



Иными словами, немецкие инженеры обеспечили людей с холодной головой и горячим сердцем всем необходимым для ведения записи при доверительных беседах, допросах и прочих рутинных моментах повседневной деятельности сотрудника спецслужб.
Итог
Неумолимый и стремительный научно-технический прогресс не оставил Minifon MI-51 шанса оставаться актуальным и востребованным. Он пробыл другом чекистов, ФБР-овцев и шпионов всех мастей меньше 10 лет. Ему на смену пришли более совершенные и миниатюрные транзисторные собратья. Но следует помнить, что именно это устройство, опыт его разработки и эксплуатации заложили основу не только для будущих поколений спецтехники, но и для портативного аудио в целом.
Надеюсь, что пилот понравится, и рассчитываю на ваши мнения о гаджете в комментах.
Хочу выразить благодарность ресурсу vintage-technics.ru за опубликованные материалы и фото.
Использованы фотографии:
vintage-technics.ru
www.cryptomuseum.com
imperiya.by
Джинса
В нашем каталоге (не знаю к сожалению или к счастью) нет спецтехники, при этом там с лёгкостью можно найти разнообразную портативную звуковоспроизводящую аппаратуру — наушники, плееры и другое.
Автор: Sound_cULT
