
В предыдущей публикации цикла были рассмотрены примеры реализации активных фильтров и генераторов на ОУ.
В данной публикации цикла мы разберём аспекты питания ОУ, защиту от помех (как входных, так и по питанию), а также защиты и «развязки» входных цепей.
Большая часть материала будет разобрана на «сквозном» примере схемы предусилителя-корректора, по характеристике RIAA на одном ОУ.
Для тех, кто присоединился недавно, сообщаю, что это шестая из шести публикаций цикла. Содержание публикаций со ссылками на них находится в конце статьи.
Схема предусилителя-корректора
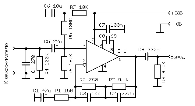
На рисунке ниже приведена схема усилителя-корректора для электромагнитного звукоснимателя (фонокорректора) на ОУ NE5534:

Оригинальная схема опубликована на стр. 148 [4]. Схема на рисунке выше отличается от оригинальной номиналами R3, C2, C3, а также тем, что в цепь питания ОУ добавлен отсутствующий на оригинальной схеме блокировочный конденсатор C7.
При анализе схемы нужно выделить два момента:
- Схема является усилителем переменного напряжения на ОУ с однополярным питанием.
- Схема является усилителем-корректором по характеристике RIAA.
Коррекция по характеристике RIAA
Схема, выбранная в качестве примера, является корректором с тремя граничными частотами и фильтром ВЧ. Схема подобного корректора и его АЧХ представлены на рисунке ниже:

Три граничные частоты корректора определяются как:
| (31) | ||
| (32) | ||
| (33) |
Фильтр верхних частот предназначен для подавления «инфранизких частот» (subsonic), возникающих в процессе работы механизма проигрывателя или за счёт неровностей пластинки. Наличие этого фильтра в фонокорректорах опционально. Частота среза ФВЧ определяется как:
| (34) |
Подробно тема усилителей-корректоров разобрана в [4] в разделе «10. Усилители-корректоры АЧХ» на стр. 122 — 148. Расчёт корректора с тремя граничными частотами приведён в разделе «10.2.2 Корректор с тремя граничными частотами».
Однополярное включение ОУ
Приведённая выше схема фонокорректора является усилителем переменного напряжения. Усилитель переменного напряжения принимает только переменную составляющую входного сигнала, производит её обработку и передаёт на выход.
В случае двухполярного питания для превращения любого пропорционального звена в усилитель переменного напряжения достаточно подключить вход и выход звена через разделительные конденсаторы. В случае однополярного питания всё уже не так просто, т.к. в этом случае будет усиливаться только одна полуволна входного сигнала.
Для усиления другой полуволны входной сигнал нужно сместить таким образом, чтобы во всём рабочем диапазоне не происходило ограничений усиленного сигнала на выходе. На схеме усилителя-корректора смещение на входе задаётся делителем напряжения R5R6. Желательно, но необязательно, подобрать R5 и R6 так, чтобы установить на выходе DA1 напряжение — равное половине напряжения питания.

По сути, делитель напряжения R5R6 формирует цепь «виртуальной земли», превращающую для «классического» ОУ однополярный источник питания — в двухполярный.
Другим важным элементом схемы усилителя на ОУ с однополярным питанием является разделительный конденсатор C1, который блокирует постоянную составляющую сигналов в цепи обратной связи. Из-за этого коэффициент передачи усилителя-корректора по постоянному току равен единице. Наличие в усилителе переменного напряжения ООС по постоянному току позволяет избавиться от разнообразных «дрейфов» параметров.
Наличие в схеме C1 «утилизируется» формированием цепочкой C1R1 ФВЧ с частотой среза около 20 Гц. Ёмкости разделительных конденсаторов C5 и C9 выбраны так, чтобы не влиять на АЧХ усилителя в рабочем диапазоне частот 20…20000 Гц: цепочка С5(R5 || R6) формирует ФВЧ с частотой среза 0,1 Гц, а C9R8 — 1 Гц.
Помехозащищённость устройств на ОУ
Совершенно неочевидным моментом в разработке устройств на ОУ является тот факт, что помехи бывают не только внешние, и что сам ОУ может являться источником помех.
Это связано с тем, что ОУ, как и любое другое электронное устройство не может изменять своё состояние мгновенно. Любое изменение состояния сопровождается переходными процессами, в том числе и по питанию.
И источник питания, и проводники, по которым подаётся питание, тоже не идеальны. Ко всему тому же, общий провод источника питания обычно используется в качестве «сигнальной земли», по которой помехи по питанию могут попадать в сигнальные цепи.
И провода питания, и сигнальные проводники обладают, помимо «оммического» сопротивления, ещё и индуктивностью, а также ёмкостью относительно других проводников. Поэтому одинаковые по схеме устройства, собранные по разным сборочным чертежам — могут вести себя по-разному. При разработке устройств на ОУ необходимо заострять внимание на:
- топологии цепей питания («звезда», полигон, объединение «земель» и т.п.);
- рекомендованных производителем типах и номиналах блокировочных конденсаторов;
- расположении элементов относительно корпуса ОУ (минимизация расстояний от элементов до входов ОУ, максимизация расстояния от выходных цепей до входных и т.п.).
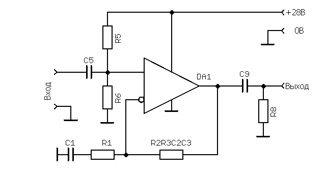
Схему фонокорректора с учётом этих нюансов можно изобразить следующим образом:

И провода питания, и сигнальные проводники стянуты в две точки «звездой», что исключает прохождение токов питания по сигнальным цепям. Блокировочный конденсатор C7 с малым ESR служит для подавления помех по питанию. Идеальным случаем является подключение блокировочного конденсатора непосредственно к выводам питания микросхемы.
Фильтр низких частот на элементах R7С6 предназначен для «развязки по питанию» цепи смещения R5R6. «Развязка» предназначена для предотвращения паразитной модуляции входа усилителя по цепям питания.
Номиналы и типы блокировочных конденсаторов выбирают согласно datasheet производителя микросхемы ОУ. Рекомендации по топологии печатной платы берут оттуда же. В реальности, подключение «звездой» обычно заменяют подключением элементов к полигонам питания.
Подавление входных помех
Источником сигнала для усилителя-корректора является электромагнитный звукосниматель. Звукосниматель крепится к тонарму и соединён с фонокорректором проводной линией связи. Длина линии связи определяется конструкцией тонарма и не может быть меньше половины диаметра «диска-гиганта» (LP, Ø300 мм).

На схеме показано подключение электромагнитного звукоснимателя к фонокорректору экранированной витой парой. Выбор в качестве линии связи витой пары обусловлен тем, что э.д.с. электромагнитной помехи, наведённой на подобную линию связи, одинакова на обоих проводах линии по модулю, но противоположна по направлению.
Витая пара изготавливается из тонких многожильных проводов в мягкой изоляции, экраном служит входящая в конструкцию тонарма металлическая трубка, внутри которой и проходит витая пара. «Возвратный» провод витой пары и ближний к фонокорректору край экранирующей трубки подключаются к точке «О» схемы усилителя-корректора.
Элементы R4C4 предназначены для сопряжения входного сопротивления фонокорректора с выходным сопротивлением электромагнитного звукоснимателя. Так, для популярного электромагнитного звукоснимателя ГЗМ-005Д согласование с усилителем-корректором достигается при R4 ≈ 47 кОм и C4 ≈ 200 пФ.
Защита входных линий
В рассмотренном выше примере и в ряде других «непромышленных» применений защита входных цепей — не требуется. В качестве гальванической развязки достаточно разделительного конденсатора, а заземление экрана линии связи только с одной стороны — вызвано исключительно конструктивными особенностями.
Промышленная электроника предъявляет гораздо более высокие требования. Информация ниже даётся исключительно для ознакомления. Более расширенно материал рассмотрен в [2] в разделе «Помехи, экранирование и заземление» на стр. 479 — 489. При разработке промышленной электроники необходимо неукоснительно выполнять требования по электробезопасности.
В промышленных условиях соединение «звездой» или полигоном «сигнальной» и «силовой» «земель» зачастую невозможно, т.к. между этими «землями» может быть значительная разность потенциалов.
В этом случае борются с помехами разнесением в пространстве силовых и сигнальных цепей, гальванической изоляцией линий связи и выравниванием потенциалов, например, путём подключения корпусов устройств, соединённых линией связи, к одной и той же шине заземления.
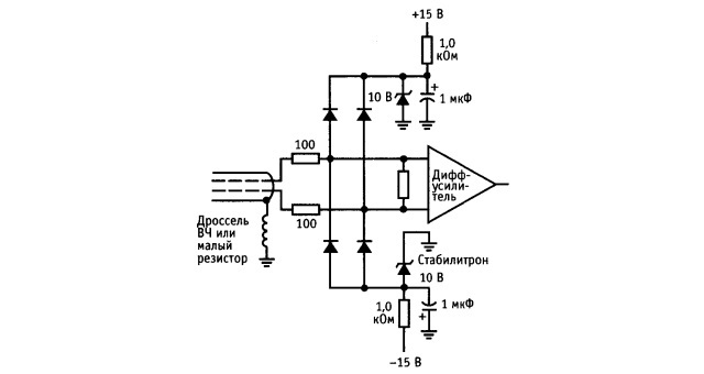
В условиях промышленных помех, хорошим тоном считается применение защиты входных цепей от перенапряжения и статического заряда, например, как на рисунке ниже:

Традиционно гальваническую развязку устройств от линий связи делают на трансформаторах. При использовании развязывающих трансформаторов применение защиты входных цепей тоже является неплохим решением.
Применение в промышленных условиях изолирующих усилителей является более дорогим, но и более надёжным решением.
▍ От автора
Данная публикация завершает цикл про операционные усилители. Цикл был задуман как обзорный, чтобы в пределах 6 — 7 тысяч слов заложить основы, показать области применения операционных усилителей, привести основные схемотехнические решения и формулы для расчётов этих решений.
Приведённые ниже источники более подробно раскрывают данный в цикле материал, но ими тема применения операционных усилителей не исчерпывается. Несмотря на бурное развитие цифровой электроники, производство аналоговых устройств не прекращается: разрабатываются новые устройства, а старые — совершенствуются. Чтобы держать руку на пульсе, требуется чтение профильных периодических изданий, а также материалов на сайтах производителей аналоговой электроники.
Очень надеюсь, что знакомство с данным циклом и изучение приведённых ниже источников помогут расширению кругозора нового, ориентированного на применение цифровой техники, поколения разработчиков.
Данный цикл публикаций состоит из шести частей. Краткое содержание публикаций:
1. Предпосылки появления ОУ. «Идеальный» операционный усилитель. Инвертирующий и неинвертирующий усилители, повторитель.
2. Отличия «реального» ОУ от «идеального». Основные характеристики реального ОУ. Ограничения реального ОУ.
3. Суммирующий усилитель. Разностный усилитель. Измерительный усилитель. Интегрирующее звено. Дифференцирующее звено. Схема выборки-хранения.
4. Активный детектор. Активный пиковый детектор. Активный ограничитель сигнала. Логарифмический усилитель. Компаратор на ОУ. Источник опорного напряжения. Источник тока. Усилитель мощности. < — Вы тут
5. Частотно-зависимая обратная связь в ОУ. Активные фильтры на ОУ. Генераторы сигналов на ОУ.
6. Однополярное включение ОУ. Входные помехи, «развязки» и защиты входных цепей, экранирование. < — Вы тут
▍ Использованные источники:
1. Гутников. Интегральная электроника в измерительных устройствах. Энергоатомиздат, 1988
2. Хоровиц, Хилл. Искусство схемотехники. 2-изд. Мир, 1993
3. Титце, Шенк. Полупроводниковая схемотехника. 5-изд. Мир, 1982
4. Шкритек. Справочное руководство по звуковой схемотехнике. Мир, 1991
Автор: Дмитрий Руднев
