
Привет! Современные смартфоны и встраиваемые микрокомпьютеры могут всё или почти всё, но интерес к самоделкам на дискретных радиодеталях и простых микросхемах никогда не угаснет. И это хорошо.
Потому что собрать и при необходимости наладить вещь, принцип работы которой понимаем, — это реализация одной из фундаментальных потребностей психики человека разумного. Утвердить своё субъектное место в объективном мире.
Разыскивать или разрабатывать схемы, травить печатные платы может и хочет не каждый, потому что тут требуется и время, и знания, и оборудование. А чтобы собрать дешёвый китайский радиоконструктор, нужны только паяльник и бокорезы. Потому это прекрасный вариант хобби и возможность создавать замечательные подарки своими руками.

Первым автоматизированным музыкальным инструментом был карильон 1510 года. Это было устройство, позволявшее играть на колоколах посредством клавиатуры фортепианного типа (однако по огромным клавишам нужно было бить кулаками), а также исполнять мелодию, запрограммированную на барабане со штырьками.

А первые компактные музыкальные шкатулки были изобретены в Швейцарии в 1770-х годах. В качестве гармоники, то есть инструмента с предварительно настроенным звукорядом и отдельным, не перестраиваемым в процессе игры звучащим элементом для каждой ноты, использовалась стальная гребёнка, а программировалась мелодия расположением штырьков на цилиндре. Эти штырьки и извлекали звук из зубцов гребёнки.

Высшим пилотажем было встроить музыкальную шкатулку в карманные часы.

Современные прецизионные станки с числовым программным управлением сделали такие миниатюрные чудеса доступными для всех.

Сегодня они очень популярны. На народной площадке Алиэкспресс можно приобрести множество вариантов: с ручным и пружинным приводом, готовые изделия, наборы для сборки и механизмы для творчества.

Кроме механизмов с цилиндрами и дисками, бывают музыкальные шкатулки с возможностью запрограммировать свою мелодию на перфоленте.

Для серьёзных энтузиастов автоматизированной музыки предлагается механизм с хроматической гармоникой на 30 нот.

Кроме язычковых музыкальных шкатулок, существовали шарманки и механические пианино, также исполнявшие запрограммированные мелодии.

Программируемые органы могли содержать молоточковые, щипковые и смычковые струнные, духовые, язычковые, ударные, перкуссионные инструменты, колокола, имитацию звука выстрела и так далее. Особенно востребованными такие инструменты были в кинотеатрах для озвучивания немого кино.

Самоиграющие музыкальные инструменты бывают старинными и современными, крошечными и огромными, игрушечными и профессиональными, механическими, пневматическими и электронными. Как раз электронные музыкальные шкатулки мы сегодня будем собирать.

▍ 16 семплов в одной микросхеме

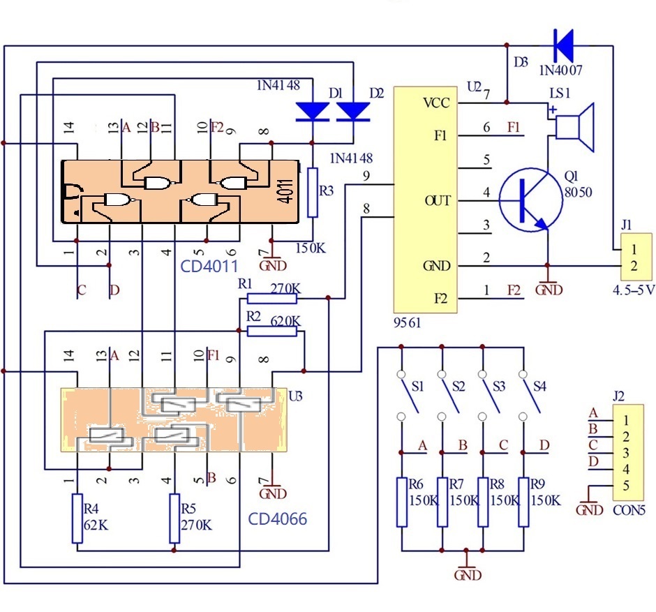
Первое устройство представляет собой скорее автомат шумовых эффектов. 16 разных звуков запрограммированы в памяти китайской микросхемы-«капельки», то есть кремниевого чипа, смонтированного на маленькой платке и закрытого каплей компаунда.

Микросхема называется 9561 c разными префиксами, предположительно означающими производителя либо варианты набора запрограммированных звуков: CK9561, KD9561, XK9561.

УМЗЧ — усилитель мощности звуковой частоты — представляет собой просто NPN транзистор S8050, включённый по схеме с общим эмиттером и имеющий пассивный зуммер в качестве коллекторной нагрузки. Диод 1N4007 защищает схему от подачи питания в неверной полярности.

Интересно выполнена схема переключения между эффектами на двух микросхемах — CD4066 и CD4011. Можно выбрать звук микропереключателями на плате, а можно сделать то же самое через внешний разъём, если все четыре переключателя разомкнуты.
Микросхема CD4011, она же К561ЛА7, содержит 4 логических элемента 2И-НЕ. Почти то же самое, что К1ЛБ533 или К155ЛА3, с которых у многих из нас начался путь в мир цифровых микросхем, с той лишь разницей, что 561-я серия произведена по КМОП-технологии (комплементарный металл-оксид-полупроводник), а 155-я — по ТТЛ, транзисторно-транзисторная логика.
Проще говоря, более новые микросхемы построены на полевых транзисторах, благодаря чему имеют более высокое входное сопротивление, а более старые — на биполярных.
CD4066, или К561КТ3, — четырёхканальный двунаправленный коммутатор цифровых и аналоговых сигналов. Когда на управляющем входе логическая единица, электронный выключатель замкнут, и сигналы могут проходить через него в обе стороны. Когда логический ноль, выключатель разомкнут, и сигнал не проходит.
Почему для переключения мелодий микросхемы 9561 потребовалась такая сложная схема? Разве нельзя было просто присоединить четыре переключателя к четырём управляющим выводам — 1, 6, 8 и 9? Разгадка кроется в специфике микросхемы.

В более старом варианте микросхемы записанных звуков было всего 4, и переключались они логическими уровнями на выводах 1 и 6. А резистор между выводами 8 и 9 задавал скорость, и соответственно тональность воспроизведения семпла.
В нашей «музыкальной шкатулке» сопротивление между выводами 8 и 9 повышает разрядность выбора звуков на 2. То есть скоростью воспроизведения управлять больше нельзя, зато выбор звуков расширился вчетверо — 16 вместо 4.
Если разомкнут хотя бы 1 из выключателей А и В, на входах 11 и 12 микросхемы CD4011 низкий логический уровень, а на выходе 11 — высокий уровень. Сигнал с этого выхода попадает на вход 6 микросхемы CD4066. Резистор R2 замкнут накоротко коммутатором.
Когда разомкнуты все выключатели, резисторы R4 и R5 отключены от цепи, и сопротивление между выводами 8 и 9 9561 составляет R1 = 270 килоом.
Когда замкнут выключатель А, а В разомкнут, параллельно R1 подключён R4, и управляющее сопротивление равняется 1/(1/62 + 1/270) = 50,4 кОм.
Когда замкнут В и разомкнут А, параллельно соединены R1 и R5. Сопротивления каждого из них равны 270 кОм, потому общее сопротивление равно 270/2 = 135 килоом.
Когда замкнуты оба выключателя, управляющее сопротивление равняется 620 + 1/(1/62 + 1/135) = 662,5 кОм.
Теперь разберёмся, что делают два других выключателя. Диоды D1, D2 и резистор R3 образуют логический элемент ИЛИ. Входы 8 и 9 CD4011 соединены вместе, что превращает элемент И-НЕ в просто НЕ. То же самое сделано с выводами 5 и 6 этой микросхемы.
Таким образом, на входе F2 микросхемы 9561 будет логический ноль, если замкнут хотя бы один из выключателей C или D. И логическая единица, если оба разомкнуты.
Если оба выключателя C и D замкнуты, вход F1 микросхемы 9561 висит в воздухе, будучи отключённым коммутатором.
Если разомкнут С, на F1 будет логическая единица, а если замкнут С и разомкнут D, на F1 будет логический ноль.
Такая получается неочевидная на первый взгляд логика работы простого устройства, которое пришлось собрать, чтобы приспособить странную микросхему под понятное управление.
Тут ей подавай аналоговую величину в виде сопротивления, а там троичную логику, где кроме единицы и нуля присутствует и состояние «отключено», оно же с высоким сопротивлением. Хотя такая логика вполне логична, если изначально предполагалось управление посредством переменного резистора и трёхпозиционных переключателей ON-OFF-ON, например, в электронной игрушке.
В таком случае можно предположить, что когда вывод F1 висит в воздухе, микросхема 9561 спит и почти не потребляет электроэнергию. Вы можете это проверить, когда будете собирать свой экземпляр устройства.
▍ А теперь будет музыка

Следующий набор позволяет собрать уже настоящую музыкальную шкатулку, которая играет мелодию. Её музыкальная микросхема HS-088 выполнена также в виде «капельки» на маленькой платке, но переключение мелодий не предусмотрено. УМЗЧ устроен таким же образом, как у предыдущей схемы.

Для расширения эстетического восприятия добавлен оригинальный световой эффект на базе микросхемы CD4060. Это двоичный счётчик со встроенным задающим генератором.
Частота задающего генератора определяется формулой f (Гц) = 1 / ( 2,3 * C4 * (R3 + R2) ). Посредством подстроечного резистора R3 её можно регулировать.
Двоичный счётчик представляет собой последовательную цепочку делителей частоты на триггерах D-типа. Каждый последующий триггер делит частоту надвое.

В схеме используются три соседних вывода двоичного счётчика, которые делят частоту генератора на 2, 4 и 8. Каждый из этих выводов подключён к базе одного из трёх транзисторов, включённых по схеме с общим эмиттером.
Коллекторной нагрузкой каждого транзистора являются 4 светодиода. Каждый светодиод снабжён отдельным токозадающим резистором, что позволяет иметь в группе светодиоды разных цветов.
То есть расположить разноцветные светодиоды на плате можно на своё усмотрение.
На резисторе R4 и диодах D2, D3, D4 собран логический элемент 3И. Высокий уровень на его выходе будет лишь в том случае, когда счётчик досчитал до 1110. В противном случае, как минимум один из выходов счётчика зашунтирует слабое положительное смещение с плюса питания через высокоомный резистор R4, и получится логический ноль.
Как видим, если нам нужен всего один логический элемент, его часто можно собрать на дискретной диодно-резисторной логике, не задействуя специальную микросхему.
Досчитав до 1110, счётчик получает с диодно-резисторного элемента 3И сигнал сброса, и соответственно сбрасывается на нуль. Сигнал сброса пропадает, и далее счётчик снова продолжает считать с нуля.
▍ Почти то же самое

Следующая музыкальная шкатулка собрана по той же схеме, что и предыдущая, а отличается от неё тем, что разноцветные светодиоды расположены в виде лепестков цветка.

И музыкальная микросхема с маркировкой BJ1552 здесь выполнена не в виде кристалла на плате под каплей компаунда, а в корпусе TO-92. То есть она выглядит как транзистор. И даже на схеме её нарисовали в виде транзистора. Наверное, затем, чтобы начинающие паяльщики ничего не перепутали.

И называется эта микросхема «музыкальный транзистор» или «музыкальный триод», а играет фрагмент «К Элоизе» Людвига ван Бетховена. Микросхемы с разными мелодиями и звуками можно заказать здесь.
▍ Советская микросхема УМС8

УМС — это серия микросхем, расшифровывается как «устройство музыкального синтезатора». Предназначались они прежде всего для электронных часов, потому для своего времени очень экономичны: потребляемый ток в спящем режиме не превышает 5 микроампер.

Микросхемы с разными индексами различались техническими спецификациями, а ассортимент мелодий был весьма широким. Настоящее техническое чудо своего времени.

Мне достался набор с микросхемой УМС8-03. Она работает от полуторавольтового гальванического элемента. На схеме видим такой же УМЗЧ, как у всех рассмотренных и собранных сегодня музыкальных шкатулок, только с добавленным резистором в цепи базы.

Для защиты кнопки запуска мелодии от дребезга контактов и внешних наводок используется RC-цепочка из резистора и конденсатора.

▍ Маленькое цветомузыкальное устройство

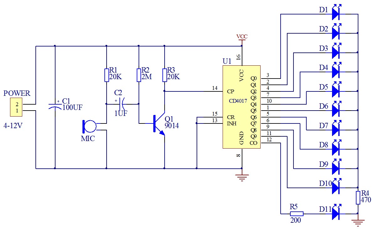
А чтобы наблюдать за музыкальными и не очень музыкальными шкатулками было ещё интереснее, соберём ещё один радиоконструктор. Это набор для сборки разноцветных бегущих светодиодных огней в виде ярмарочного колеса.
Подобную конструкцию мы уже собирали, но там было колесо Фортуны с задающим генератором на микросхеме таймера NE555. Причём частота колебаний постепенно спадала до нуля, и бегающий огонёк двигался сначала быстро, затем всё медленнее, и останавливался на одном из светодиодов.

Предугадать, на каком из них он остановится, практически невозможно, потому получился аналогово-цифровой генератор случайных чисел.

А здесь вместо задающего генератора на вход десятичного счётчика-дешифратора CD4017 подключён простой однотранзисторный усилитель сигнала миниатюрного электретного микрофона. В результате движение огоньков по кольцу зависит от окружающих звуков. Свет движется и останавливается в такт музыке или шуму.
Катоды десяти светодиодов подключены к общему проводу через общий резистор R4, но одновременно светит только один светодиод, потому расположить их при сборке можно по своему усмотрению.
Послушать и посмотреть, как работают все эти пять устройств, а также понаблюдать за процессом их сборки, можно на видео.
Напишите в комментариях про фабричные и самодельные музыкальные устройства из своих детства и юности. Спасибо за внимание!
Автор: Гитарная электроника
