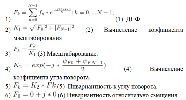
Есть много задач, для решения которых нейронные сети прямого распространения с сигмоидальной активационной функцией не являются оптимальными. Например — задачи распознавание бинарных изображений, с первичной обработкой с помощью преобразования Фурье. В ходе этих преобразований изображение становится инвариантным к смещениям, масштабированию и поворотам. Пример таких преобразований приведен ниже.[1] На выходе такой метод выдает вектор комплексных чисел. Современные нейронные сети не могут с ними работать т.к. они работают только с вещественными числами.

Читать полностью »
Архив за 02 февраля 2017
Комплексная нейронная сеть на основе ряда Фурье от функции многих переменных
2017-02-02 в 22:25, admin, рубрики: .net, C#, математика, машинное обучение, нейронные сети, прогнозирование, Программирование, распознавание образов, ряд фурьеБруски Иоффе — множительный инструмент на основе теоремы Слонимского
2017-02-02 в 21:42, admin, рубрики: История ИТ, математикаВ XIX веке существовали интересные инструменты для умножения, построенные на основе теоремы Слонимского. Это «Снаряд для умножения» Слонимского и бруски Иоффе.
Эта статья посвящена второму из них, предложенному в 1881 году Гиршем Залмановичем Иоффе (вариант — Иофе).
Материалы по этому инструменту в рунете — очень скудны, тем не менее я, как мне кажется, сумел восстановить их внешний вид. В любом случае, приложенный мной ниже вариант близок к оригиналу и пригоден для использования по назначению.
Samsung Electronics может построить в США завод бытовой техники
2017-02-02 в 21:04, admin, рубрики: Новости, метки: новостиЖелание администрации США развивать местное производство уже вызвало отклик производителей, задумавшихся о соответствующих инвестициях. В частности, компания Samsung Electronics может построить в США завод бытовой техники.

Планетолог из США Джейон Барнс считает, что рано или поздно Луна свалиться на Землю. По его мнению, столкновения не избежать. Правда, произойдет оно не скоро. Ученые предположил, что космическая катастрофа будет иметь место через 65 миллиардов лет.
Ученые рассказали, люди каких профессий любят выпивать
2017-02-02 в 19:13, admin, рубрики: Это интересно 
Ученые решили определить список самых пьющих профессий. Они провели наблюдения и пришли к выводу, что больше всего спиртного употребляют представители IT-профессий. В тройку пьющих вошли также сотрудники заводов и работники кафе и ресторанов.

Американские ученые провели исследования и пришли к выводу, что пребывание в открытом космосе меняет структуру головного мозга космонавтов. В частности, изменения проходят в сером веществе органа. Это было доказано с помощью МРТ-анализа.
AOC Q2781PS — возможно, единственный на рынке розовый монитор с кристаллами Сваровски
2017-02-02 в 17:11, admin, рубрики: Новости, метки: новостиКомпания AOC пополнила ассортимент мониторами Q2781PQ и Q2781PS. Это две версии одной и той же модели, так что их параметры полностью идентичны.

Устройство оснащается 27-дюймовой панелью IPS разрешением 2560 х 1440 пикселей. Контрастность составляет стандартные 1000:1, максимальная яркость равна 350 кд/м², а время отклика составляет 4 мс. Набор портов состоит из VGA, HDMI и DisplayPort.
Нейроинтерфейс рассказал, что чувствуют полностью парализованные пациенты
2017-02-02 в 17:08, admin, рубрики: Здоровье гика, Медгаджеты, медицина, миотрофический склероз, Научно-популярное, нейроинтерфейс, паралич
Пациентка отвечает на вопросы исследователей
Наиболее сложным случаем паралича является вариант с полным отсутствием всякой моторно-двигательной активности. То есть человек находится в сознании, однако не может пошевелить ни рукой, ни пальцем, моргнуть или посмотреть в сторону. Состоянию таких пациентов сложно позавидовать — ведь человек не может попросить окружающих показать любимый фильм, пролистать любимую книгу или сделать что-то еще.
Технологии движутся вперед, и сейчас они помогают наладить общение и с такими пациентами. Новый нейроинтерфейс, который основан на измерении активности мозга и тока крови, позволяет наладить канал связи с «закрытыми в себе» пациентами. Такой вывод сделан группой ученых после работы с четырьмя полностью парализованными пациентами. Их паралич вызван таким заболеванием, как боковой амиотрофический склероз (Стивен Хокинг страдает именно от него). Ученым удалось получить ответы на вопросы по географии, получить правильные ответы на вопрос о членах семьи и другие.
Читать полностью »
Ученые приспособили машину для изготовления сладком ваты к выращиванию тканей человеческого организма
2017-02-02 в 16:50, admin, рубрики: Новые технологии 
Ученые из Университета Вандербильта, находящегося в Соединенных Штатах Америки, заявили, что ткани человеческого организма можно выращивать с помощью машины для изготовления сладкой ваты. Это возможно реализовать в лабораторных условиях. По мнению ученых, такой метод очень эффективный и у него есть будущее, информирует Читать полностью »
Приглашаем на Game Design meetup 4 февраля
2017-02-02 в 16:48, admin, рубрики: mail.ru, Блог компании Mail.Ru Group, встреча, геймдизайн, митап, разработка игр, Разработка под AR и VR
Уже совсем скоро, в первую субботу февраля, состоится первая неформальная игровая встреча Game Design meetup. Событие будет интересно геймдизайнерам, игровым аналитикам и продюсерам GameDev. Нам очень хочется, чтобы представители разных компаний обменивались опытом, обсуждали новинки и тенденции, знакомились и заводили полезные контакты. Ведь развивать индустрию в целом полезно всем ее участникам!
Для первой встречи мы приготовили четыре доклада. В перерыве между ними у вас будет возможность обсудить услышанное. Модератор встречи — Александр Мишулин, креативный директор студии GamesLab, Mail.Ru Group. Программу читайте под катом.
Читать полностью »
