Рубрика «нейросети и machine learning»
Как выбрать эффективные каналы под рекламу с помощью ИИ-бота
2025-09-25 в 6:17, admin, рубрики: нейросети, нейросети python, нейросети в e-commerce, нейросети в коде, нейросети для генерации видео, нейросети для генерации изображений, нейросети для разработчиков, нейросети и machine learning, нейросети на мемристорах, нейросети. самообучающиеся системы.Как мы оживили DPED: собираем датасет для обучения модели
2025-07-23 в 11:14, admin, рубрики: DPED, opencv, RANSAC, YADRO KVADRA_T, автоматизация съёмки, нейросети и machine learning, сбор датасета, улучшение фотографийПривет! Сегодня с вами команда регионального научно-образовательного центра «Искусственный интеллект и анализ больших данных» при НГТУ им. Р. Е. Алексеева. Продолжаем рассказывать о нашей работе по возрождению и улучшению DPED (Deep Photo Enhancement Dataset). Это открытый проект исследователей из ETH Zurich, который включает датасет парных изображений и нейросетевую модель для повышения качества мобильных фотографий до уровня DSLR. В нашем случае мы хотим довести снимки с планшета YADRO KVADRA_T до качества полупрофессиональной камеры Sony Alpha ILCE 6600.
Обратное распространение ошибки… на пальцах… без формул
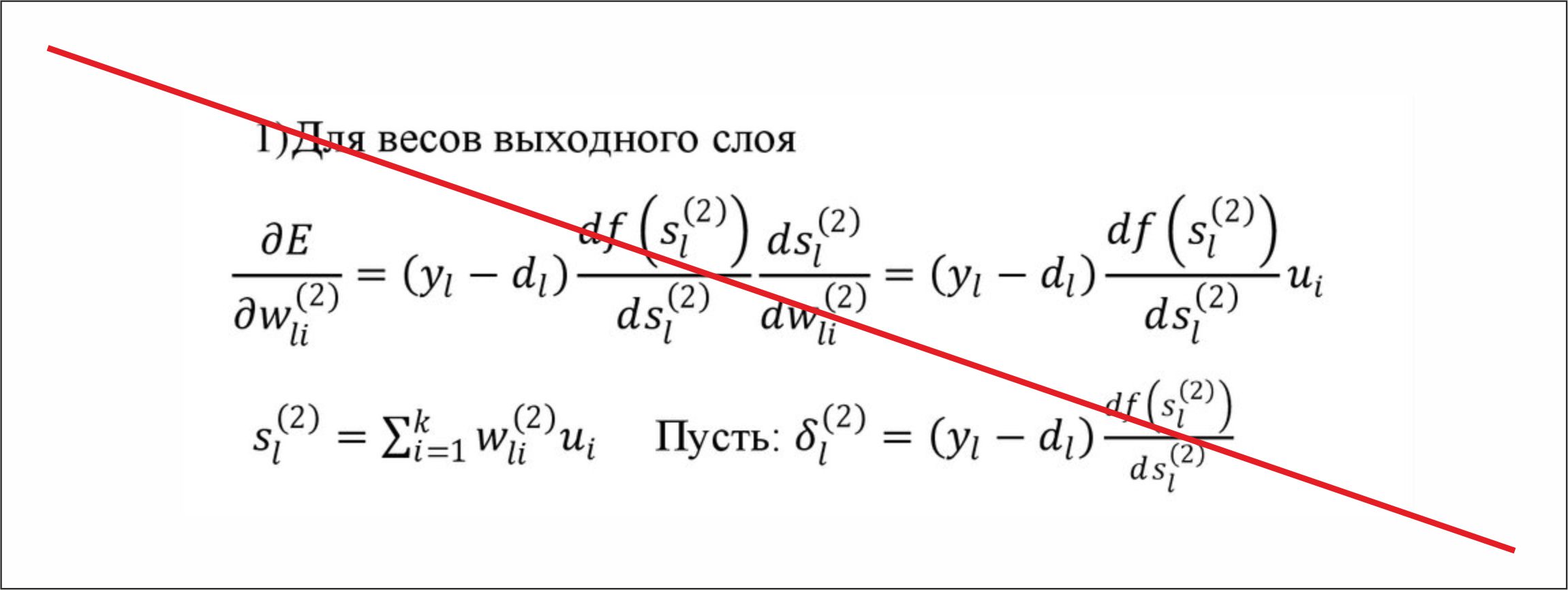
2025-04-06 в 8:16, admin, рубрики: математика на пальцах, математика нейросетей, машинное обучение, нейросети python, нейросети и machine learning, обратное распространение ошибки, обучение нейронных сетей, обучение нейросетей, производная, производная сложной функции
Хотелось быпоказать «суть» метода обратного распространения ошибки (Backpropagation) в нейросетях. Ведь ее сложно увидеть за нагромождением формул. Статья, конечно, не для профессионалов индустрии и математиков... Но знать производные нужно.
Наш бот просто жжет. Людей, машины, но в основном – здания
2025-01-30 в 13:08, admin, рубрики: бот-дизайнер, нейросети, нейросети и machine learning, светодизайнИ вы так сможете, если прочитаете эту статью. Да, она о светодизайне.
Конечно, в 2025-м все знают, что нужно использовать нейросети в дизайне, потому что это стильно, модно, экономит силы, деньги и время. Однако не все инструменты просты в использовании, многие требуют если не обучения, как когда-то фотошоп, то по крайней мере, танцев с бубнами и уверенных референсов, потому что по промту «сделай красиво, я подожду» работать не будет (мы проверяли). А значит, для обработки изображений и работы с освещением объектов нужна не только нейросеть, но и талантливый дизайнер, который к ней прилагается.
Юридические эксперименты в ИТ. Как кастомизировать закон под себя
2020-08-20 в 7:57, admin, рубрики: faq, Блог компании КРОК, видеоаналитика, Законодательство в IT, искусственный интеллект, искуственный интеллект, нейросети и machine learning, право, разработчик, ЭПР
Похоже, власти прислушались к жалобам бизнеса на неудобные законы и приняли закон об экспериментальных правовых режимах в сфере цифровых инноваций (Федеральный закон от 31.07.2020 № 258-ФЗ). По сути государство говорит нам: «Вам не нравится действующее регулирование? Окей, придумайте свои законы, которые вас устроят. Мы на время сделаем их обязательными для вас и других желающих и посмотрим, как они работают. Если эксперимент пройдет хорошо, то сделаем из вашей идеи полноценный закон, обязательный для всех».
Давайте рассмотрим, кому от нового закона станет удобнее и в чем его особенности.
Поехали!
Читать полностью »
Как научить телефон видеть красоту
2020-01-28 в 10:00, admin, рубрики: java, python, искусственный интеллект, красота, машинное обучение, нейросети и machine learning, Разработка под android
Недавно я читал книгу о математике и о красоте людей и задумался о том, что еще десятилетие назад представление о том, как понять, что такое красота человека были достаточно примитивными. Рассуждения о том, какое лицо считается красивым с точки зрения математики сводились к тому, что оно должно быть симметричным. Также со времен эпохи возрождения были попытки описать красивые лица при помощи соотношений между расстояниями в каких-то точках на лице и показать, например, что у красивых лиц какое-то отношение близко к золотому сечению. Подобные идеи о расположении точек сейчас используются как один из способов идентификации лиц (face landmarks search). Однако как показывает опыт, если не ограничивать набор признаков положением специфичных точек на лице, можно допиться лучших результатов в целом ряде задач, включая определение возраста, пола или даже сексуальной ориентации. Уже тут видно, что острым может стоять вопрос этики публикации результатов таких исследований.
Читать полностью »

