Привет! Вы ещё не собирали осциллограф DSO138? — Если нет, то вам можно позавидовать: впереди увлекательный проект со множеством перспектив. Если да, то почему бы не усовершенствовать уже собранный или собрать ещё один.
По сути, DSO138 представляет собой микрокомпьютер с цветным жидкокристаллическим экраном, предназначенный для наблюдения формы сигналов звуковой частоты. Это проект с открытым исходным кодом, так что DSO138 потенциально можно превратить почти во всё что угодно.
А начнём мы с истории осциллографов, и она гораздо интереснее, чем можно представить.
▍ Запоминающий осциллограф
DSO — это аббревиатура от Digital Storage Oscilloscope. Digital означает «цифровой» (дословно «разрядный», от digit — «разряд»). Oscilloscope — это осциллоскоп, то есть, осциллограф. А storage — это хранилище. Цифровое хранилище — это память.
Digital storage oscilloscope переводится как цифровой запоминающий осциллограф. Он преобразует входной аналоговый сигнал в цифровую форму и запоминает в своей памяти, откуда выводит на экран (или на компьютер для дальнейшей обработки).
Что интересно, электронно-лучевая трубка, на базе которой построен традиционный аналоговый осциллограф, также представляет собой запоминающее устройство, так как люминофор на её экране имеет послесвечение. Получается, что экран на короткое время запоминает те точки, на которые попал электронный луч.
Это свойство послесвечения просто незаменимо для наблюдения однократных процессов со ждущей развёрткой, запускающейся от входного сигнала, либо для отслеживания его редких флуктуаций.
▍ Запоминающая трубка
Электронно-лучевые трубки даже стали основой одного из первых в истории вариантов компьютерной оперативной памяти. В запоминающей ЭЛТ, она же трубка Уильямса, использовалось не послесвечение люминофора, а явление вторичной электронной эмиссии.
Если коэффициент вторичной эмиссии экрана больше единицы, то количество покидающих экран вторичных электронов больше, чем приходит первичных электронов из электронной пушки. Таким образом, на определённом участке экрана накапливается положительный заряд.
Коэффициент вторичной эмиссии зависит от энергии бомбардирующих экран электронов, которую они приобретают благодаря ускоряющему напряжению, и угла падения на поверхность.
Таким образом, на практике этот коэффициент, а следовательно, и электрический заряд участка экрана, можно изменять двумя способами: изменением ускоряющего напряжения, либо фокусировкой и расфокусировкой луча.
При создании М-1 — одной из первых советских электронно-вычислительных машин — в 1950-51 годах был использован второй способ, так как он позволяет и записывать (устанавливать в 1), и стирать (устанавливать в 0), и считывать бит информации, управляя напряжением на фокусирующем электроде электронной пушки.
Создатели М-1 взяли серийный осциллограф типа ЭО-4, подали на вертикальные и горизонтальные отклоняющие пластины пилообразное напряжение развёрток, создающих растр, изменяли фокусировку луча и измеряли потенциал экрана при помощи приложенного к нему куска обычной станиолевой (оловянной) фольги.
Выяснилось, что для считывания всего блока памяти, умещающегося на площади экрана, нет необходимости прикладывать к стеклу целую матрицу электродов, от каждого из которых пришлось бы тянуть экранированный провод до сетки отдельной лампы, усиливающей сигнал! Достаточно одного металлического диска, покрывающего всю рабочую площадь экрана.
Сфокусированный луч записывал единицу. Расфокусированный луч записывал ноль. Если пиксель в момент записи нуля содержал единицу, то на считывающем электроде появлялся положительный сигнал. После каждого чтения все единицы требовалось обновлять сфокусированным лучом, потому что они стирались в процессе чтения.
Аналогичное изделие от британских пионеров вычислительной техники Фредерика Уильямса и Томаса Килберна выглядело следующим образом.

На таких модулях была построена оперативная память Манчестерской малой экспериментальной машины, которая заработала 21 июня 1948 года.
М-1 заработала в 1951 году, и её оперативная память состояла из восьми электронно-лучевых трубок ЛО-737, аналогичных используемым в осциллографе ЭО-4. Каждый блок памяти состоял из 32 строк по 25 пикселов, что равняется 100 байтам.
Когда мы видим фотографию консоли управления архаичной электронно-вычислительной машины с осциллографическими трубками, то можем подумать, что их экраны являлись алфавитно-цифровыми дисплеями. На самом деле это не так.

Буквенно-цифровые данные в те времена вводились с перфолент и перфокарт и выводились на телетайп, то есть, принтер. А индикаторные трубки просто повторяли содержимое запоминающих трубок компьютера и показывали сетку из нулей и единиц. Не в виде цифр, а в виде тёмных и светлых пятен.
При переходе на более новые типы оперативной памяти индикаторные трубки некоторое время продолжали применяться как удобный тип оперативного отображения содержимого регистров вычислительной машины.
▍ Не только ОЗУ, но и ПЗУ
Также на базе электронно-лучевой трубки со вторичной эмиссией создавались постоянные запоминающие устройства. Самым распространённым из них был моноскоп, служивший для формирования сигнала телевизионной испытательной таблицы.

Испытательная таблица была нанесена на пластинку внутри корпуса трубки, и при сканировании растра электронным лучом на выходном электроде формировался готовый эталонный сигнал с качеством и стабильностью, недоступными аналоговому видеомагнитофону. И стоимость такого устройства, по сути более простого, чем телевизор, была гораздо ниже, чем у видеомагнитофона.
▍ Механический осциллограф
Для регистрации периодически повторяющихся процессов послесвечение экрана осциллографа необязательно, поскольку функцию запоминания обеспечивает инерция зрения человека. При наблюдении быстро изменяющихся осциллограмм послесвечение может даже мешать.
В 1846 году немецкий физик и друг короля математиков Гаусса Вильгельм Эдуард Вебер (на фото памятник двум великим учёным в Гёттингене) изобрёл зеркальный электродинамический гальванометр, в котором лёгкая катушка на подвесе поворачивалась в магнитном поле двух неподвижных катушек.

К подвижной катушке было прикреплено зеркало, которое позволяло использовать луч света в качестве стрелки почти неограниченной длины. Малейший поворот катушки вызывал значительное перемещение светового пятна по шкале, что делало гальванометр экстремально чувствительным.
Магнитоэлектрический гальванометр, увидевший свет в 1881 году стараниями Жака-Арсена д’Арсонваля и Марселя Депре, стал огромным шагом к привычной нам стрелочной (или зеркальной) измерительной головке. Внутри подвижной катушки располагался цилиндрический магнитопровод, а вместо неподвижных катушек был применён постоянный магнит.

И наконец, финальные усовершенствования в магнитоэлектрический измерительный прибор внёс в 1888 году американский химик Эдвард Вестон, имя которого стало знаменитым благодаря изобретению эталонного химического источника напряжения — стандартного элемента.

Часовые «камни» (опоры микроподшипников скольжения из корунда или рубина в механических часах) и часовая пружина, намотка подвижной катушки в металлической рамке и цилиндрическая поверхность полюсных наконечников магнита, — всё то же самое мы увидим и в современном стрелочном мультиметре.
Если вместо шкалы-экрана направить луч зеркального гальванометра на вращающийся барабан, представляющий собой многоугольную призму (в смысле геометрической фигуры, а не оптического прибора) с зеркальными боковыми гранями, получится уже двухмерная развёртка, где по оси X будет время, а по оси Y — мгновенное значение тока через подвижную катушку.
Именно такой электромеханический осциллоскоп изобрёл в 1893 году французский физик Андре-Эжен Блондель, а построил в 1899 инженер-оптик Франсуа-Фильбер Пеллин, известного нам по призме Пеллин — Брока — Аббе. Впоследствии этот прибор выпускался парижской фирмой Deprez & Carpentier.

▍ 115 лет спустя
А в 2014 году китайская компания JYE Tech выпустила набор для сборки осциллографа с цветным жидкокристаллическим экраном, который тогда произвёл настоящий фурор на рынке и не теряет актуальности до сих пор.
Мой первый опыт сборки DSO138 состоялся в 2016 году. Осциллограф верно служил мне пару лет, пока не стал предметом обмена с коллегой по аналоговому синтезу. Он получил осциллоскоп, а я — советскую акустическую гитару, куда впоследствии были встроены хамбакер, пьезозвукосниматель и значительное количество электроники.
В качестве музыкального инструмента получившееся сооружение уступало нормальной электрогитаре из конструктора по всем параметрам. Но это был весёлый проект, со светомузыкальными эффектами, таким же пинг-понг дилеем, как в моей блютус-колонке, стереофоническим тремоло, перемещавшим звук влево-вправо и даже миниатюрной дым-машиной, работавшей на глицерине.
Струнодержатель с независимыми сёдлами для каждой струны позволял добиться некоторой играбельности и даже попадать в большинство нот до 12-го лада. Жаль, что это чудовище у меня не сохранилось. Теперь можно было бы рассказать и показать немало интересного.

Осциллограф был собран в корпусе от мобильного шасси для жёсткого диска. Визуальное оформление представляло собой бумажку под листом плексигласа, прямо как у британских усилителей Marshall, Matamp и Orange.

Ручки переключателей были сделаны из палочек от леденцов и втулок от советских ручек для переменных резисторов, а толкатели кнопок — из креплений от рыболовных химических светлячков. Получилась хорошо изолированная конструкция с возможностью безопасного подключения к устройствам, непосредственно связанным с электросетью.

Линейный стабилизатор расширял диапазон возможных напряжений питания, а последовательный диод защищал гаджет от ошибочной полярности.

С тех пор мне приходилось собирать DSO138 ещё пару раз. Вот и сейчас потребовался ещё один осциллоскоп для работы с сигналами звуковой частоты. Мастерить самоделку веселее, чем покупать готовое. И заодно появился повод поговорить об осциллографах.
Когда-нибудь расскажу и про два ЭЛТ-осциллографа, которые мне довелось собрать. Оба были на трубке 5ЛО38И. Первый, полностью транзисторный, собран в 1997 году. Второй, на транзисторах и микросхемах, — в первой половине 2010-х.
▍ Изучаем характеристики
Пожалуй, важнейшая из технических характеристик любого осциллографа — это аналоговая полоса пропускания. У DSO138 она составляет от 0 до 200 килогерц.
И это не значит, что осциллограф позволяет наблюдать форму сигнала с частотой до 200 кГц. Наблюдать наличие сигнала — да, позволяет, но 200-килогерцовый сигнал будет выглядеть на экране как синусоида, потому что ни одну из более высоких гармоник, а именно они определяют форму сигнала, аналоговый тракт осциллографа не пропустит.
Для адекватного наблюдения формы сигнала аналоговая полоса пропускания должна в 10 раз превышать его основную частоту. То есть, DSO138 — это осциллоскоп для сигналов звукового диапазона. Как раз то, что нужно для электронной музыки и гитарных эффектов. А для наладки импульсных блоков питания DSO138, к сожалению, не годится.
Входное сопротивление — 1 МОм. Это совершенно нормально для большинства применений.
Чувствительность — от 10 мВ до 5 В на деление — также прекрасно подходит для работы с любым устройством, генерирующим или преобразующим аудиосигнал.
Частота дискретизации — 1 МГц. Это значит, что осциллограф измеряет мгновенное значение напряжения миллион раз в секунду. На один период 20-килогерцового сигнала приходится 50 таких значений (семплов), что позволяет разглядеть его форму с достаточной степенью детализации.
Для 100 кГц получается всего 10 семплов на период, а для 200 кГц вообще 5, но это не имеет значения в силу ограниченности аналоговой полосы пропускания.
Масштаб по оси времени — от 10 микросекунд до 500 секунд на деление. Это значит, что мы сможем наблюдать не только форму аудиосигнала, но и графики медленных процессов. Например, нагрева и охлаждения чего-нибудь, напряжения на клеммах аккумулятора и так далее.
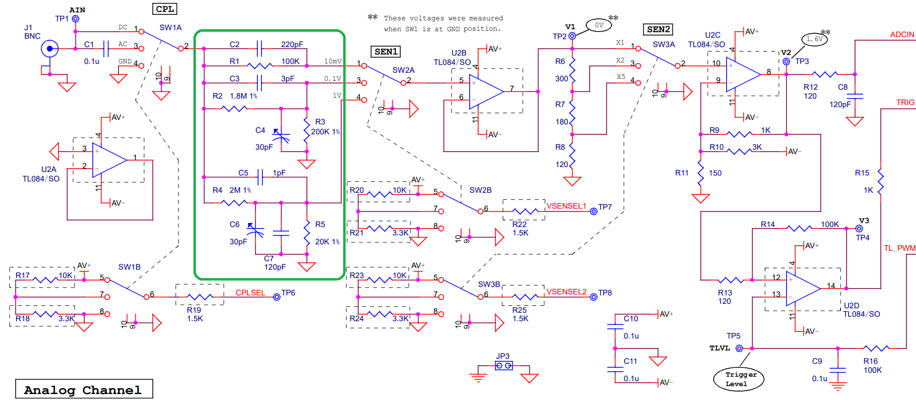
▍ Изучаем схему
Высокое входное сопротивление достигается применением входного повторителя напряжения на операционном усилителе U2B. Переключатель SW1A задаёт тип подключения входного сигнала — по постоянному току, по переменному току через конденсатор С1, и земля на входе (для установки нуля вольт).

Переключатель SW1В задаёт напряжение, поступающее на вход микроконтроллера, обозначенный сигналом CPLSEL. В верхнем положении это +5 вольт, в среднем +1.24 вольта и в нижнем 0 вольт. Измеряя это напряжение, микроконтроллер «узнаёт», в каком положении находится переключатель.
SW2 — это переключатель чувствительности, а все резисторы и конденсаторы, обведённые на схеме зелёным, образуют аттенюатор с частотной компенсацией. В верхнем положении SW2 сигнал не ослабляется, в среднем — ослабляется в 10 раз, а в нижнем — в 100 раз. Конденсаторами С4 и С6 аттенюатор подстраивается так, чтобы компенсировать ёмкость щупа и измерительного кабеля.
После повторителя на U2B предусмотрен ещё один аттенюатор. Это резистивный делитель напряжения, ослабляющий сигнал в 1, 2 или 5 раз.
На U2C собран суммирующий усилитель, смещающий входной сигнал на +1.6 вольта. Это необходимо затем, чтобы измерять реальный аналоговый сигнал, колеблющийся не от нуля до плюса, а от минуса до плюса.
Чтобы операционные усилители могли работать с отрицательными напряжениями на входах и выходах, им необходим источник отрицательного напряжения, собранный на транзисторе Q1, диоде Шоттки D1 и катушке L2.

Этот инвертор не является автогенераторным и не использует специализированной микросхемы. Вместо этого он получает импульсы от микроконтроллера, что обозначено на схеме как сигнал VGEN. Точно такое же решение мы видели в цифровом вольтметре на микросхеме ICL7107.
Сигнал V-MON позволяет микроконтроллеру отслеживать выходное напряжение преобразователя и поддерживать его в допустимых пределах путём автоматической регулировки коэффициента заполнения VGEN. Обычно такую работу берёт на себя специализированная микросхема импульсного стабилизатора напряжения.
Катушки L1 и L3 не имеют отношения к преобразованию напряжения и используются как индуктивности LC-фильтров питания. В схеме осциллографа применены три линейных стабилизатора, формирующие напряжения питания +5, -5 и +3.3 В.
Операционный усилитель U2D используется в качестве компаратора с гистерезисом и формирует сигнал синхронизации (TRIG) для запуска горизонтальной развёртки осциллографа. Опорное напряжение для этого компаратора генерируется микроконтроллером при помощи широтно-импульсной модуляции (сигнал TL_PWM).
▍ Собираем и испытываем
На видео можно посмотреть, как выглядят сигналы самодельного функционального генератора на экране получившегося осциллографа, а также процесс сборки последнего.
Сборка этого радиоконструктора — одно удовольствие, даже если заниматься этим в четвёртый раз. Это можно сравнить с процессом приготовления праздничного блюда. У меня DSO138 всегда запускался с первого раза и никогда не подводил в работе.
Напишите в комментариях, для чего вы применяли или могли бы применить такой скромный, но вполне настоящий осциллограф.
Автор: Гитарная электроника
