Accessibility (от англ. «доступность», «общедоступность») выявляет степень доступности продукта, устройства или сервиса для разных пользователей, включая пользователей с различными органическими или техническими ограничениями.
Ограничения — это физические ограничения по зрению или слуху, нарушения опорно – двигательного аппарата, или когнитивные расстройства, которые все, так или иначе, влияют на возможность человека получать доступ к компьютеру и информационным системам.
Статья 9 «Доступность» конвенции по правам инвалидов, которая вступила в законную силу в Украине 06.03.2010 г., предусматривает:
« 1. Чтобы наделить инвалидов возможностью вести независимый образ жизни и всесторонне участвовать во всех аспектах жизни, государства-участники принимают надлежащие меры для обеспечения инвалидам доступа наравне с другими к физическому окружению, к транспорту, к информации и связи, включая информационно-коммуникационные технологии и системы, а также к другим объектам и услугам, открытым или предоставляемым для населения, как в городских, так и в сельских районах. Эти меры, которые включают выявление и устранение препятствий и барьеров, мешающих доступности, должны распространяться, в частности:
…
b) на информационные, коммуникационные и другие службы,
включая электронные службы и экстренные службы.2. Государства-участники принимают также надлежащие меры к тому, чтобы:
…
f) развивать другие надлежащие формы оказания инвалидам
помощи и поддержки, обеспечивающие им доступ к информации;
g)поощрять доступ инвалидов к новым информационно-коммуникационным технологиям и системам, включая Интернет;
h) поощрять проектирование, разработку, производство и
распространение изначально доступных информационно-коммуникационных технологий и систем, так чтобы доступность этих технологий и систем достигалась при минимальных затратах».
Целью данного исследования является определение общедоступности программ, встроенных в наиболее часто используемые операционные системы (ОС), для людей с ограниченными возможностями, а именно для незрячих и слабовидящих людей.
Очевидно, что потребности слепых пользователей значительно отличаются от потребностей глухих. Также потребности слепых отличаются от нужд слабовидящих: экранная лупа совершенно бесполезна для одних, и незаменима для других. И что делать в ситуациях, когда какая-то функция в системе хоть и формально доступна (например, когда для выполнения примитивного сценария требуется 36 щелчков мыши), но ее использование не приносит пользователям ничего, кроме разочарования и гнева? Конечно же, понятие «доступность» – это далеко не всегда выбор из двух вариантов ответа: да или нет.
Прежде всего, хотелось бы отметить, что для относительно быстрой и уверенной работы за компьютером человека с ограниченными возможностями ему необходимо знать раскладку клавиатуры. Причем, следует отметить, что на сегодняшний день не все клавиатуры имеют стандартный вид. Кроме того, что они делятся на обычные, эргономичные и компактные (без цифрового блока по правой стороне), они могут содержать дополнительные кнопки (например, “Fn” для ноутбуков).
Все это говорит о том, что незрячему человеку нужна помощь, которая может быть представлена одним из следующих способов:
• «Помощь друга»
• Специальные учебные курсы для незрячих людей
• Учебный аудио курс для начинающих незрячих пользователей (такие аудио курсы можно найти, например, на сайте tiflocomp.ru)
• Специальные программы, помогающие быстрее освоить клавиатуру (например, «СОЛО на клавиатуре»)
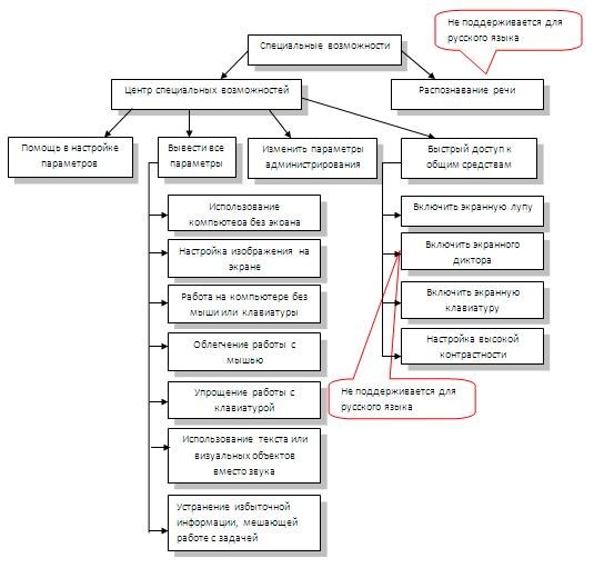
Панель управления Windows 7 включает в себя раздел «Специальные возможности». Для более быстрого доступа к Центру специальных возможностей можно использовать сочетание клавиш Win + u. В этом разделе содержатся специальные настройки системы для людей с ослабленным слухом, зрением и ограниченной подвижностью, а также параметры голосового ввода. Однако, первой проблемой, на которую сразу же наталкивается пользователь русской локализации Windows 7, это отличие некоторых функции от английской версии, либо вообще их отсутствие. Вторая немаловажная деталь, касающаяся слабовидящих и незрячих людей, заключается в том, что настройка использования средств специальных возможностей требует помощи зрячих людей.
Структура Специальных возможностей русской локализации Windows 7:
.jpg)
В Центре специальных возможностей (Ease of Access Center) можно настроить систему для людей с ослабленным зрением, слухом и ограниченной подвижностью (рис. 1).
Рис. 1 Центр специальных возможностей
В разделе «Быстрый доступ» (Quick Access) сосредоточены наиболее часто используемые инструменты, а в разделе «Вывести все параметры» (Explore all settings) — более подробные настройки специальных возможностей.
Среди часто используемых инструментов обычно находятся:
• «Включить экранную лупу» (Start Magnifier), которая работает в двух режимах: полноэкранный и режим линзы (рис.2)
• «Включить экранного диктора» (Start Narrator) (рис. 3),
• «Включить экранную клавиатуру» (Start On-Screen Keyboard), которая в отличие от предыдущих версий в Windows XP, может меняться в размере, и имеет возможность прогнозируемого текста (рис. 4).
По ссылке «Настройка высокой контрастности» (Set Up High Contrast) открывается окно «Оптимизация изображения на экране» (Make the computer easier to see), в котором можно не только изменить настройки контрастности, но и отрегулировать ряд дополнительных параметров отображения (рис. 5). Это же окно доступно и из раздела «Вывести все параметры».
-3.jpg)
Рис. 2 Функция «Включить экранную лупу»
После активации данной функции на экране у меня появляется черный прямоугольник с курсором по центру и сообщение о том, что приложение не подключено к конкретному графическому процессору. Для перехода к опции «Настроить» необходимо курсором через данный черный прямоугольник попасть на одноименную кнопку. И все остальные действия производить аналогично через «призму неизвестного объекта». Путем долгих проб и ошибок у меня так и не получилось настроить эту функцию на своем компьютере.
-4.jpg)
Рис. 3 Функция «Включить экранного диктора»
Для работы незрячего либо слабовидящего человека с компьютером для вывода информации чаще всего используются так называемые «экранные дикторы». Это программы, озвучивающие всё происходящее на экране, рассказывающие о том, как с помощью клавиатуры выполнить то или иное действие. Это позволяет использовать компьютер без визуального контакта с экраном. Брайлевские устройства вывода (дисплеи и принтеры) уступают речевому выводу информации и по скорости, и по доступности (так как требуют от пользователя умения читать рельефно-точечный шрифт). Кроме того, брайлевские устройства вывода являются сложными техническими устройствами и зачастую недешевы.
В отзывах по предыдущим версиям экранного диктора регулярно отмечалось, что он должен реагировать быстрее, считывать больше элементов управления и поддерживать больше языков. Например, для русской локализации Windows 7 нет встроенного русскоговорящего синтезатора речи. После чего сразу же возникает вопрос необходимости Экранного диктора, если он не выполняет своих функций, а только считывает найденные им английские слова, при этом пропуская русские, либо заменяя их на набор не распознаваемых звуков.
Существуют синтезаторы речи, говорящие по-русски, такие как: «Олег» (RusEngineS5_22), eSpeak, «Алёна» и «Николай» от Acapela-group и многие другие. Зачастую, эти речевые синтезаторы платные, а те, что распространяются на бесплатной основе, не обладают быстрой реакцией, высокой разборчивостью речи и интонационным разделением фрагмента речи. Эти же проблемы свойственны встроенным синтезаторам речи Microsoft Anna (English) для Windows7 и Microsoft Sam для Windows XP.
-5.jpg)
Рис. 4 Функция «Включить экранную клавиатуру»
Раскладка экранной клавиатуры изменяется в зависимости от языка, отображаемого в активной программе. Переключение между языками происходит с помощью поочередного нажатия клавиш Ctrl + Shift либо Alt +Shift, в зависимости от настроек клавиатуры.
-6.jpg)
Рис. 5 Функция «Настройка высокой контрастности»
Автор: VVakhrina
