
Передача информации для человека всегда была одним из основных социальных аспектов существования. С течением эволюции и развития технологий методов передачи информации становилось все больше. Когда-то это были наскальные рисунки, сейчас же достаточно нажать пару кнопок в смартфоне и собеседник на другом конце планеты получит весточку от вас. Но общение между индивидами не является единственным методом передачи информации: картины, симфонии, скульптуры и т.д. Все это также является формой передачи определенной информации, идеи, заложенной творцом в его творении.
В мире дикой природы разные виды также передают друг другу информацию самыми разными способами: от вербальных до тактильных. Однако многие из этих информационных сигналов напрямую зависят от места обитания животного. Учитывая это, возникает вопрос — как кальмары Гумбольдта умудряются общаться друг с другом на глубине 700 м в сумеречной зоне, где господствует кромешный мрак? Группа ученых из Стэнфордского университета нашла ответ на этот вопрос, проведя наблюдения за коллективной охотой этих удивительных глубоководных хищников. В чем особенности общения кальмаров и насколько сложна их информационная сеть? Об этом мы узнаем из доклада исследовательской группы. Поехали.
Основа исследования
Прежде чем приступить к рассмотрению самого исследования, стоит немного познакомиться с его главным героем.
Dosidicus gigas или кальмар Гумбольдта — вид кальмаров, обитающих в водах течения Гумбольдта в Тихом океане. Он является одиноким представителем рода Dosidicus из подсемейства Ommastrephinae (семейство Ommastrephidae).

Dosidicus gigas
Кальмар Гумбольдта считается одним из самых крупных видов кальмаров. Ему, конечно, далеко до габаритов своего колоссального сородича, но Dosidicus gigas может вырасти примерно до 2.5 м и весить до 50 кг.
По отношению к человеку эти существа не особо агрессивны, но для мелкой рыбешки кальмары Гумбольдта — настоящая беда. Во-первых, они — хищники. Во-вторых, они путешествуют по океанским глубинам не в одиночку, а косяками до 1200 особей. Скорость движения кальмара при этом может доходить до 24 км/ч.
Движение кальмаров осуществляется посредством сифона, через который они выталкивают поток воды, а также посредством двух плавников на макушке (если так можно выразиться про кальмаров).
Нельзя говорить про кальмаров и не упомянуть их знаменитые щупальца, точнее руки. У Dosidicus gigas их десять: восемь для плавания и захвата чего-либо, покрыты присосками (около 200 на каждой) и две, покрытые зубчиками, для затягивания добычи поближе к своему клюву. Скорость выброса этих двух щупалец и затягивание жертвы происходит настолько быстро, что порой человек может успешно проморгать весь процесс. Если добыча слишком большая или чрезмерно сопротивляется неизбежной гибели, кальмар Гумбольдта может опуститься с ней на большую глубину, где давление толщи воды сделает всю «грязную работу».
Dosidicus gigas во время охоты.
Большие габариты и наличие устрашающих «зубатых» щупалец уже играют против репутации кальмаров Гумбольдта. К тому же, многие исследователи называют этот вид чрезвычайно агрессивным по отношению ко всему, что движется. Такие характеристики в резюме послужили появлению соответствующей клички — «diablos rojos» (красные дьяволы). Однако есть свидетельства о том, что подобное поведение присущем этому виду исключительно во время кормления. В других же обстоятельствах кальмары Гумбольдта проявляют любопытство, нежели агрессию.
Еще одним уникальным (и весьма пугающим, особенно благодаря этому видео) глубоководным кальмаром является Magnapinna, обитающий на глубинах около 2000 м.
Хищная натура, присоски, щупальца и клюв — это не все особенности кальмаров Гумбольдта. Они обладают одной из самых уникальных в мире животных способностью — менять окраску за счет специального органа фотофор и клеток хроматофор.
Изменение своего внешнего облика может быть полезны как для охоты, так и для защиты от хищников. В случае кальмаров Гумбольдта это еще и отличный метод общения. Правда, раньше никто толком не мог пояснить как именно и о чем они общаются.
Чтобы детально рассмотреть цвето-световое общение кальмаров, ученые провели наблюдения за их поведением в естественной среде обитания (Калифорнийское течение) на глубинах от 266 до 848 м с помощью HD-камер, прикрепленных к ROV (телеуправляемый необитаемый подводный аппарат).
Исследователи отмечают, что Dosidicus gigas не единственные, кто способен коллективно общаться в условиях глубокого океана. Однако для исследования был выбран именно этот вид не только за их «необычность», но и за их хладнокровное отношение к ROV, в присутствии которого они спокойно продолжают охотиться, плавать и общаться друг с другом. Следовательно, сам процесс наблюдений будет минимально влиять на его результаты.
Также ученые отмечают, что Dosidicus gigas постоянно мигрируют вертикально, проводя большую часть времени в областях толщи воды, где света меньше, чем в безлунную ночь на поверхности океана. Несмотря на фактически полное отсутствие освещения, все особи в стае кальмаров прекрасно коммуницируют, вероятно «обсуждая» различные аспекты их поведения: где искать пищу, когда начинать кормление и как не мешать друг другу в процессе.

Было установлено и разнообразие хроматических (цветовых) вариантов облика кальмара Dosidicus gigas, каждый из которых можно расценивать как отдельный сигнал (изображение выше).
В процессе наблюдений удалось заснять группу из 30 особей, которые демонстрировали различные неслучайные варианты окраски. Важным словом тут является «неслучайные», поскольку это говорит о том, что подобные постоянные изменения окраски не являются дефектами съемки или бездумной сменой внешнего вида особью ради красоты, так сказать.
Результаты исследования
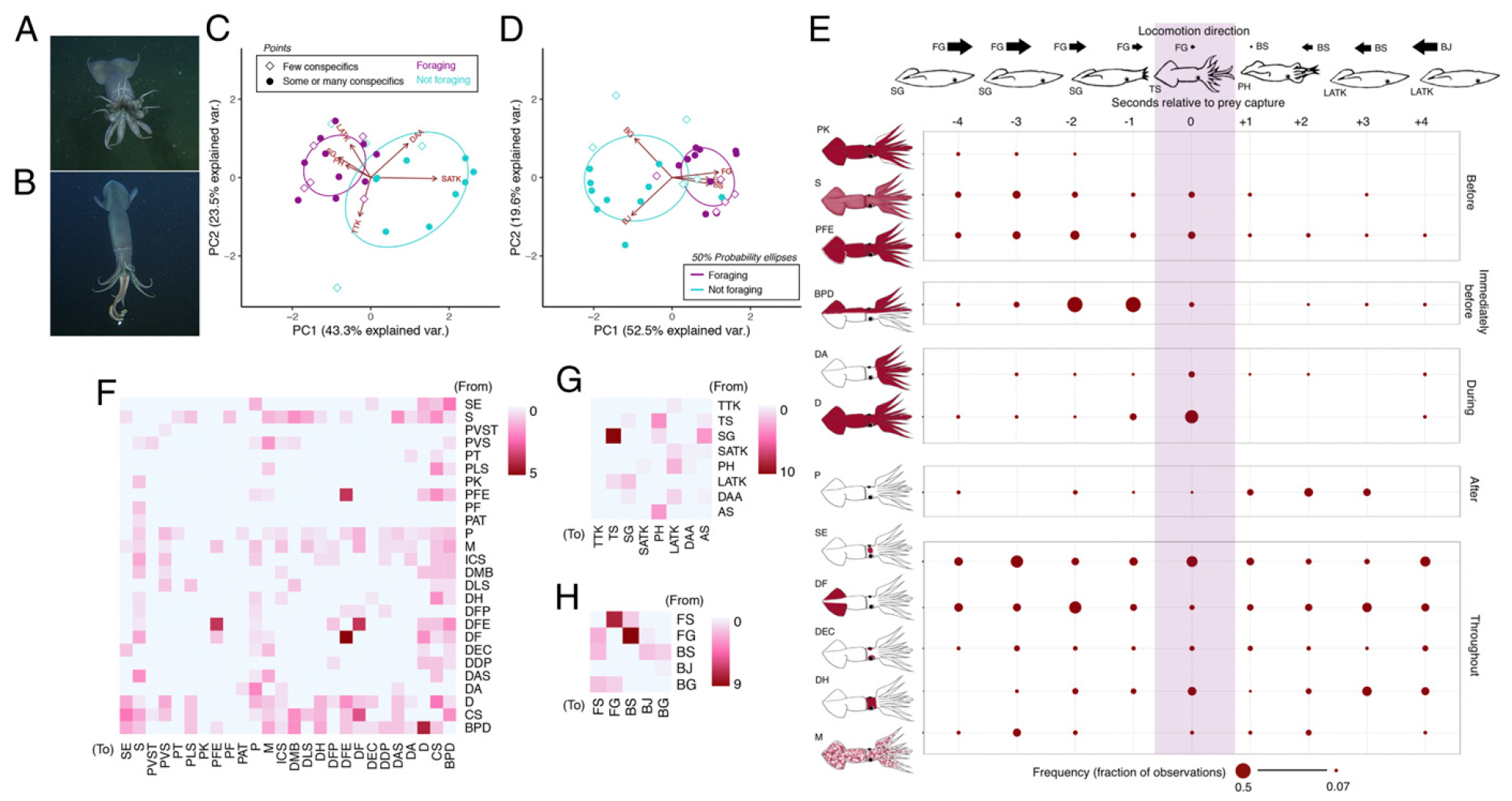
Первое, что удалось обнаружить после анализа данных наблюдений, это факт того, что D. gigas значительно чаще используют хроматические сигналы «мигание» (резкая смена от бледного до темного окраса) и «мерцание» (динамическая мозаика рассеянной пигментации) в присутствии большого числа особей своего вида.

Изображение №1
Использовав метод главных компонентов, ученые обнаружили, что дисперсия хроматических поведенческих компонентов у D. gigas на глубине была связана с состоянием кормления (18,3%; 1A) и численностью особей (12,4%; 1B). Из этого следует вывод, что хроматические изменения являются сигналами во время групповых активностей.
Поскольку кальмары Гумбольдта полагаются на цвет куда больше, чем на локомоцию, ученые смогли выделить гораздо больше хроматических поведенческих компонентов, чем локомоторных. Из 18 хроматических компонентов тринадцать проявлялись исключительно в присутствии большого числа сородичей (1С).
Любопытно также и то, что некоторые из цветовых сигналов, обнаруженных у кальмаров Гумбольдта, также используются и другими видами. Например, бледные и темные участки вдоль продольной оси (1C и 1D) используются во время брачного периода конкурирующими самцами карибского рифового кальмара (Sepioteuthis sepioidea) и траурной каракатицы (Sepia plangon).
Кальмары Гумбольдта, которые смогли бы стать лучшими учениками Ганнибала Лектера, демонстрируют такой окрас во время кормления (особенно при недостаточном количестве пищи), когда вокруг очень много сородичей. Вполне вероятно, это своего рода предупреждение «не мешай мне охотиться, дорогой сородич, иначе сам станешь добычей».
Ранее уже было высказано предположение, что некоторые виды хищников, охотящихся группами, используют определенные типы сигналов для организации охоты таким образом, чтобы не мешать друг другу. Эта теория получила свое практическое подтверждение, так как во время наблюдений за кальмарами было видно, что как бы быстро и хаотично (на первый взгляд) группа особей ни перемещалась, они никогда не соприкасались друг с другом и никогда не конкурировали за добычу. Такое поведение действительно имеет смысл, ибо нет нужды конкурировать за пищу, если ее много, подвергая себя риску травмироваться и дать этой добыче шанс улизнуть. Каждый кальмар визуально оповещает своих сородичей о том, что он нападает на добычу, а это дает им понять, что данная конкретная добыча уже занята и стоит поискать другую.
Помимо отдельных сигналов, которые сами по себе могут нести определенную информацию, существует синтаксис сигналов, то есть разные комбинации разных сигналов, которые также могут нести определенный смысл.
Конечно, говорить о том, что у головоногих есть свой язык, подобный нашему, было бы преувеличением. Однако, например, два мелководных вида кальмаров S. sepioidea и Sepioteuthis lessoniana демонстрируют использование синтаксиса в хроматических компонентах общения. Что касается D. gigas и других глубоководных видов, то их синтаксические способности практически не изучались.

Изображение №2
Во время наблюдений удалось зафиксировать типичное поведение кальмаров перед захватом добычи (2А и 2В). В момент захвата D. gigas демонстрировал типичную для кальмаров локомоцию (2D) и положение тела (2C), предшествующие и следующие за ударами по добыче (2E, 2G и 2H).
Возможность точно зафиксировать момент атаки на добычу позволяет лучше рассмотреть хроматические сигнальные компоненты этого процесса.
Несмотря на небольшую выборку наблюдений (30 особей), все же удалось успешно проанализировать полученные данные и установить, что D. gigas во время охоты могут последовательно проявлять хроматические компоненты иерархическим образом, т.е. в их разнообразных цветных узорах есть свой синтаксис.
Окрас кальмаров, которые преследовали добычи, был преимущественно темный (D), песчаный (S) или окрашен по принципу «противотени»* (CS).
«Противотень»* (закон Тэйера) — вариант маскирующего окраса у животных, когда верхняя часть тела темнее нижней.
Одна из работ Тайера под названием «Любимый котенок» (The Favorite Kitten).Назван в честь американского художника и натуралиста Эббота Хендерсона Тайера. Он заметил, что части тела животных, которые чаще обращены к свету, имеют более темный окрас, чем те, что большую часть времени пребывают в тени.
Однако уже непосредственно перед самой атакой на добычу окрас кальмара менялся на «нападающую» пигментацию (BPD), когда темные и бледные участки чередуются вдоль продольной оси (1С). Во время самого выпада щупальцами по добыче окрас менялся в темный (D), а потом в бледный (P) (2E и 2F).
Вышеописанные хроматические компоненты были яркими и заметными, они сравнимы со словами в предложении. Помимо них были и менее заметные цветовые сигналы, вроде знаков препинания: бледные полосы вдоль боковой мантии (PLS) предшествовали CS; темные полоски на щупальцах (DAS) возникали до и после S; темное пятно на голове (SE) предшествовало BPD и следовало за CS; затемненный передний край мантии (DMB) следовал за S, CS и BPD (2F).
Если большие и заметные цветовые сигналы могут обозначать сам процесс охоты (нахождение добычи, момент перед атакой и саму атаку), то перечисленные выше мини-сигналы могут указывать на дополнительную информацию (положение добычи и ее тип).
В совокупности все эти сигналы могут формировать основу стратегии охоты стаи кальмаров.
Во время кормления (поиска добычи и охоты на нее) кальмары постоянно демонстрировали переход между бледными краями плавника (PFE) и темными краями плавника (DFE), затем между DFE и полностью темными плавниками (DF) и, наконец, обратно от DFE к PFE (2F).
SE, DMB, хроматические компоненты плавников и бледная верхушка мантии (PVS) отображались достаточно долго, сравнимо с длительностью сигналов типа S, CS и BPD.
Эти мини-сигналы могут быть связаны с социальным аспектом, а не с охотой, т.е. кальмары могут использовать их для демонстрации доминирования над другими сородичами. Например, комбинация сигналов DFE и SE у S. lessoniana (вид рифовых кальмаров) является демонстрацией победителя в боях между самцами.

Таблица всех обнаруженных вариантов хроматических сигналов.
Еще одна теория дополнительных хроматических сигналов говорит о том, что они нужны для самозащиты. Наблюдения проводились с помощью аппарата ROV, который мог расцениваться кальмарами как вероятную угрозу. А быстрые изменения цвета и узоров окраски могли служить в качестве отвлекающего маневра. Также не стоит забывать и о том, что данный вид кальмаров знаменит каннибализмом.
Красота и разнообразие цветных узоров на теле кальмара должны оставаться незамеченными никем, так как среда их обитания лишена источников света. Однако для кальмаров Гумбольдта это не проблема, учитывая наличие биолюминесцентной подсветки.
Как правило, биолюминесцентные сигналы включают в себя изменения интенсивности света, они могут генерироваться путем изменения условий внутри фотофоров или путем манипулирования излучаемым светом посредством других анатомических особенностей тела.
Кальмары D. gigas не были бы столь любопытными существами, если бы следовали классической тактике биолюминесцентных глубоководных существ. Вместо регулировки интенсивности света они используют пигментные узоры, чтобы выборочно проявлять и скрывать различные области полностью люминесцентного тела.

Изображение №3
В то время как в большинстве случаев фотофоры являются внешними и предназначены для проецирования света наружу, фотофоры D. gigas вместо этого являются внутренними и излучают свет в мышечной ткани плавников, мантии, головы и рук. Многочисленные (у одной особи D. gigas их может быть сотни) небольшие подкожные фотофоры, которые состоят из относительно элементарных скоплений фотогенной ткани, внедряются в мышечную ткань (3A-3C) и вызывают свечение всей особи.
Пигментные узоры формируются за счет этих подкожных хроматофоров. Таким образом кальмар может подсвечивать изнутри тот цветной узор, которые он демонстрирует, чтобы эффективнее передавать информацию своим сородичам.
Анатомическое изучение нескольких особей показало, что хоть фотофоры и распределены по всему телу, крупные скопления располагаются именно в тех участках тела, где демонстрируются самые яркие и важные хроматические сигналы (во время захвата добычи и во время присутствия большого числа сородичей).
Стоит отметить, что камера подводного шпиона ROV и человеческий глаз видят не так, как глаза кальмаров D. gigas. Как видят их глаза пока неизвестно точно, хотя по некоторым данным считается, что они могут отлично видеть в темноте на расстоянии до 1 метра. Сами ученые намерены в будущем провести еще несколько наблюдений с применением более совершенных камер, которые позволят видеть за смену пигментации и биолюминесцентное поведение кальмаров так, как они сами это видят.
Для более детального ознакомления с нюансами исследования рекомендую заглянуть в доклад ученых и дополнительные материалы к нему.
Эпилог
Одной из проблем изучения хроматических особенностей кальмаров вида D. gigas является среда их обитания. Суть в том, что наблюдать за кальмарами в дикой природе не всегда получается так, как того хотят ученые: то кальмаров мало для полноценной количественной оценки характеристик, то поведение кальмаров не соответствует их нормальному поведению ввиду присутствия ROV и т.д. Наблюдать за кальмарами в условиях лабораторий также не имеет каких-то значимых преимуществ, поскольку глубоководные виды семейства Ommastrephidae, к которому относится D. gigas, очень тяжело переносят подъем на поверхность и совсем недолго живут в неволе. В результате бедное животное погибает, а ученые так и не получают нужных им данных.
Тем не менее, в рассмотренном нами сегодня исследовании ученым все же удалось получить некоторую информацию касательно общения кальмаров в условиях кромешной темноты. Первое, что бросается в глаза, это нестандартное применение света. Большинство биолюминесцентных глубоководных существ используют именно свет для передачи информации, регулируя его интенсивность. А кальмары Гумбольдта используют свет для подсветки своих цветных узоров на теле.
Вариантов этих узоров много, комбинаций — еще больше. Каждый узор и комбинация узоров несут в себе определенный сигнал, информацию для сородичей.
Вполне очевидно, что социальные существа так или иначе формируют некую форму общения, чтобы передавать друг другу важную информацию. Но методы коммуникации бывают разные не только по форме и типу, но и по сложности. Ученые смело заявляют, что у кальмаров Гумбольдта коммуникационная сеть достаточно сложна и состоит из множества сигналов, которые они могут выстраивать в целые предложения, то есть использовать синтаксис. Да, голоногие всегда отличались умом и сообразительностью, но такого ученые не ожидали.
Глубины океанов всегда ассоциировались с таинственностью и неизведанностью. Существа, там обитающие, также остаются по большей степени загадкой для нас, однако постоянное совершенствование технологий позволяет приоткрыть завесу таинственности.
Порой осьминогам приходиться совершать опасные путешествия, чтобы выжить.
Если мнение, что кальмары Гумбольдта опасны, сформировалось из-за этого видео, то, как мне кажется, сложно ожидать другой реакции от кальмара, которого окружили и начали жмакать, как плюшевого мишку (к тому же, тут мы можем отчетливо видеть смену хроматических узоров на теле кальмара, говорящих о предстоящей атаке).
Благодарю за внимание, оставайтесь любопытствующими и отличных всем выходных, ребята! :)
Немного рекламы :)
Спасибо, что остаётесь с нами. Вам нравятся наши статьи? Хотите видеть больше интересных материалов? Поддержите нас, оформив заказ или порекомендовав знакомым, облачные VPS для разработчиков от $4.99, уникальный аналог entry-level серверов, который был придуман нами для Вас: Вся правда о VPS (KVM) E5-2697 v3 (6 Cores) 10GB DDR4 480GB SSD 1Gbps от $19 или как правильно делить сервер? (доступны варианты с RAID1 и RAID10, до 24 ядер и до 40GB DDR4).
Dell R730xd в 2 раза дешевле в дата-центре Equinix Tier IV в Амстердаме? Только у нас 2 х Intel TetraDeca-Core Xeon 2x E5-2697v3 2.6GHz 14C 64GB DDR4 4x960GB SSD 1Gbps 100 ТВ от $199 в Нидерландах! Dell R420 — 2x E5-2430 2.2Ghz 6C 128GB DDR3 2x960GB SSD 1Gbps 100TB — от $99! Читайте о том Как построить инфраструктуру корп. класса c применением серверов Dell R730xd Е5-2650 v4 стоимостью 9000 евро за копейки?
Автор: Dmytro_Kikot

