
В основе работы электронно-лучевых дисплеев лежит растровая развертка изображения. Электронный луч последовательно прочерчивает строку за строкой на экране, постепенно пробегая всю его площадь, и возвращается в исходную точку, в один из его углов. Полученная упорядоченная совокупность строк называется растром и за один цикл «пробежки» луча позволяет отобразить один кадр передаваемого изображения.
Рис. 1: Принцип построения растрового изображения.
Для того чтобы смена кадров изображения переставала быть заметной для глаза, частота смены кадров должна быть 24 кадра в секунду или более. Для того чтобы при этом число строк в кадре оставалось неизменным – частота прорисовки строк должна быть больше в столько раз, сколько есть строк в кадре. Отсюда следует, что при количестве строк в кадре равном, например, 625 (стандарт для аналогового телевещания на европейском континенте) и 25 кадрах в секунду, частота прорисовки строк должна быть 15625 строксек. Иными словами, частоты строк и кадров жестко согласованы между собой. Поскольку для отклонения электронного луча в ЭЛТ нужны достаточно сильные магнитные поля катушек отклоняющей системы, то для их питания нужны блоки строчной и кадровой развертки, которые и являются одними из самых основных узлов дисплея. Для того чтобы работа генераторов строчной и кадровой развертки была точно согласована во времени, а частоты были стабильными, для выдержки точного соотношения между ними, генераторы разверток запускаются специальными синхронизирующими импульсами. В случае с телевидением, эти синхроимпульсы подмешаны в сам телевизионный сигнал, а в аналоговом видеоинтерфейсе, коим является VGA, они передаются отдельно, так что их выделять из мешанины видеосигнала не требуется. Думаю, нелишним будет напомнить здесь распиновку VGA разъема, которую я уже приводил в первой части цикла.

Рис. 2: Структура аналогового видеоинтерфейса VGA
Ещё одной характерной особенностью аналогового видеоинтерфейса является многообразность поддерживаемых стандартов разложения, в то время как телевизор, как правило, может воспроизводить только один-единственный видеорежим. Это накладывает существенные отличия в схемотехнике между телевизорами и компьютерными дисплеями, в телевизоре можно оптимизировать схему развертывающих устройств под один стандарт разложения и уменьшить количество радиоэлементов, сделав его дешевле. Так как я строил дисплей, а не телевизор, то мне обязательна поддержка большого количества разных видеорежимов. Для изучения того, как изменяются частоты следования синхроимпульсов, я откопал древний системный блок, в видеокарту которого и начал тыкать щуп осциллографа.
Рис. 3: Старый ветеран, услуги которого вновь понадобились.

Рис. 4: Первая попытка изучения сигналов на выходе видеокарты.
На рисунке 5 показан вид синхроимпульсов строк и кадров соответственно. Импульсы обоих каналов синхронизации имеют отрицательную полярность, амплитуду порядка 3 вольт и частоты следования 60 (по факту 59.981 Гц )и 31490 Гц. Они соответствуют видеорежиму 640*480 пикселей с частотой обновления 60Гц.

Рис. 5: Синхроимпульсы строк и кадров
Если 31490 Гц разделить на 59.981, то получится число строк равное 525. На первый взгляд – жирная нестыковка. Если не копнуть чуть глубже в устройство VGA. На самом деле в известных нам цифрах разрешения указывается число не действительных строк, а активных, которые видны на экране. Остальные строки не видны, так как обычно находятся за пределами экрана и формируют небольшой запас, который нужен, чтобы не терялась часть изображения во время обратного хода луча. В противном случае за время обратного хода потерялось бы примерно от 5 до 10% изображения, поскольку луч в исходную позицию не может вернуться мгновенно, а отъедает часть времени у кадра. Поэтому приходится увеличить «размер кадра» во времени, дорисовав к нему несколько неактивных строк. Все вышесказанное касается и количества пикселей в строке – видимых пикселей меньше чем общее количество оных, так как опять же, нужен запас на время обратного хода строки. Таким образом, вокруг видимого кадра всегда есть темные поля, которые ещё пригодятся. Более наглядно вышесказанное можно проиллюстрировать выдержкой из спецификации на стандартный VGA режим.

Рис. 6: Временные параметры стандартного VGA режима
В зависимости от выбора видеорежима (которых великое множество), полярность синхроимпульса может произвольно меняться в любых комбинациях. Например, для видеорежимов 800*600 с частотами обновления от 60 до 85 Гц оба синхроимпульса являются положительными, а для режима 800*600 с частотой обновления 100 Гц строчный синхроимпульс отрицательный, а кадровый – положительный. Для 1024*768*60Гц опять оба синхроимпульса отрицательные, а для 1024*768*75Гц – уже строчный синхроимпульс положительный, а кадровый – отрицательный. Для запуска же генераторов развертки пусковые импульсы нужны положительной полярности с амплитудой хотя бы 2-3 десятка вольт. Следовательно, синхроимпульсы напрямую из видеокарты не годятся, их предварительно нужно усилить, и ещё сделать так, чтобы при любой полярности импульса на входе, на выходе был положительный пусковой импульс. Чтобы не тратить много времени зря, делая неудачные макеты «преобразователя синхроимпульсов» я воспользовался симулятором LTSpice 4.0. Не смотря на то, что он симулирует ламповые схемы довольно приблизительно, точности симуляции достаточно, чтобы не перебирать бездумно все возможные номиналы резисторов и конденсаторов в макете. Полученная схема включает в себя генераторы строчной и кадровой развертки и показана ниже.

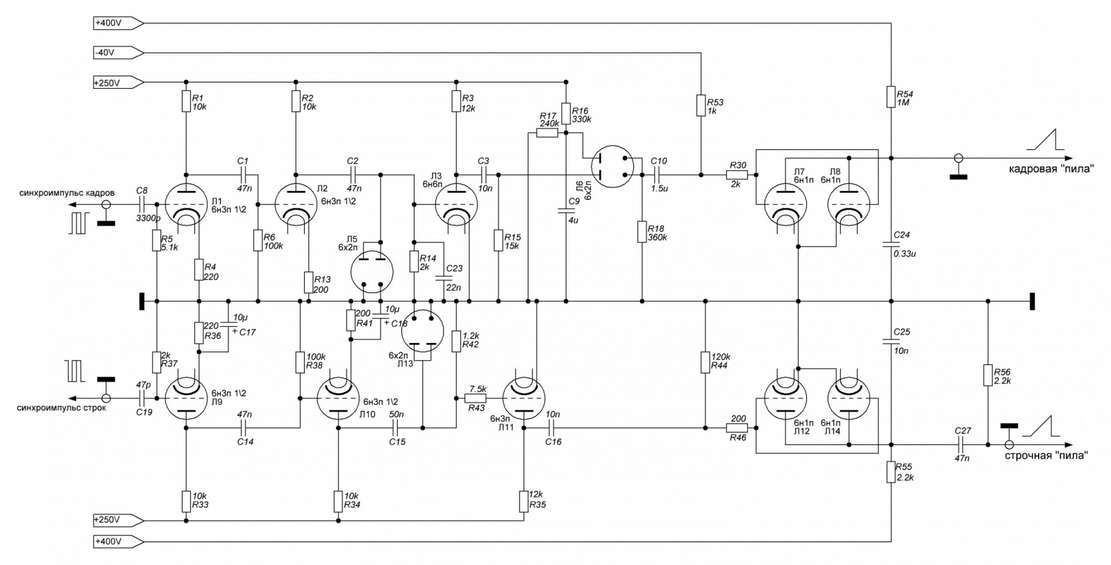
Рис. 7: Схема преобразователя синхроимпульсов.
Работает схема следующим образом: преобразователь содержит два практически одинаковых канала — строчный и кадровый. Идея схемы состоит в том, что входящий синхроимпульс дифференцируется в RC-цепочке, в результате из исходного импульса той или иной полярности получаются две иголки разной полярности, которые усиливаются в двухкаскадном усилителе на лампах Л1, Л2 в кадровом канале и лампах Л9, Л10 в строчном. Затем диодами Л5 и Л13 соответственно от усиленного импульса отрезается положительная часть, в результате остается последовательность импульсов отрицательной полярности. Полярность инвертируется каскадами на лампах Л3 в кадровом канале и Л11 в строчном. Дальше появляются небольшие отличия между кадровым и строчным каналом — в кадровом канале сигнал после лампы Л3 порядком зашумлен (импульсный БП компьютера гадит, будь он неладен), поэтому стоит ещё один каскад ограничения уровня снизу на лампе Л6, который помехи «прячет под ковер» (этого оказалось недостаточно). После чего готовые усиленные импульсы можно использовать для запуска генераторов развертки. Генераторы развертки представляют собой простейшие каскады на разрядных лампах и в обоих каналах они аналогичны, отличия лишь в номиналах и построены на лампах Л7 и Л8 (запараллеленные половинки одной лампы) и Л12, Л14 соответственно. Суть работы генератора на разрядной лампе состоит в следующем: резистор R54 и конденсатор С24 в кадровом канале (R55 и С25, соответственно, для строчного) представляют собой RC цепочку, в которой конденсатор заряжается по экспоненциальному закону. При его заряде образуется «прямой ход» пилообразного импульса. Лампа, подключенная параллельно конденсатору, под действием отпирающего импульса на сетке отпирается и разряжает конденсатор через себя на «массу» схемы, образуя «обратный ход». С анодов ламп снимаются готовые пилообразные импульсы. Для питания преобразователя нужны стабилизированные напряжения +250В, которым запитываются усилители синхроимпульсов, и стабилизированное напряжение +400В для генераторов развертки. Наличие пульсаций свыше 100 мВ приводила к неприемлемому джиттеру фазы пилообразного сигнала, особенно в кадровом канале, так что хорошая фильтрация и стабилизация питания обязательны. Для наглядности я покажу последовательные превращения синхроимпульса на осциллограммах на рис. 9, 10, 11, 12, 13 для кадрового канала.

Рис. 8: синхроимпульс кадров на входе.

Рис. 9: вид синхроимпульса после дифференцирования — он превращается в двуполярный импульс.

Рис. 10: После усиления лампами Л1, Л2 и обрезки на диоде Л5 он принимает следующий вид: остается импульс отрицательной полярности, однако остается небольшой «выброс» положительной полярности.

Рис. 11: Сигнал инвертируется и дополнительно усиливается каскадом на лампе Л3. Как можно видеть, он снова стал двуполярным, но из него нужна только положительная часть, хвосты отрицательной полярности надо выбросить.

Рис. 12: готовый синхроимпульс, который годится для запуска генератора кадровой развертки. Амплитуда составляет около 40 В.
В строчном канале синхроимпульс строчной развертки подвергается аналогичным преобразованиям. В выбранном видеорежиме строчный синхроимпульс имеет отрицательную полярность. При преобразовании, он опять же дифференцируется, усиливается по амплитуде и ограничивается по уровню и затем инвертируется.

Рис. 13: Последовательное преобразование строчного синхроимпульса
Полученные пусковые импульсы подаются на свои генераторы разверток, на выходе которых уже появляются пилообразные импульсы. По индикации частоты в углу экрана осциллографа сразу видно, где импульсы кадровой развертки, а где импульсы строчной.

Рис. 14: Пилообразные импульсы кадровой и строчной разверток.
Пилообразные импульсы развертки сформированы, после сборки и настройки схемы на макете я собрал узел преобразования синхроимпульсов на окончательном шасси. Сейчас я понимаю, что можно было обойтись и меньшим количеством ламп, но всё приходит с опытом. Лампы в генераторах развертки можно было ввести в режим с глубоким отрицательным смещением на сетках, и тогда не пришлось бы вычищать пусковые импульсы от составляющих отрицательной полярности и вводить отдельные каскады ограничения амплитуды.

Рис. 15: макет одного из каналов синхронизации.

Рис. 16: Окончательный вид блока синхронизации.

Рис. 17: вид на монтаж готового блока (в него ещё вносились изменения).
Для того, чтобы использовать пилообразные импульсы для отклонения электронного пучка нужны усилители мощности как кадровой, так и строчной развертки, в литературе посвященной ТВ, их ещё «выходными каскадами» называют. В данном случае я решил начать с выходного каскада кадровой развертки. Основой для него стала видоизмененная схема кадровой развертки телевизора «Темп-7». Изменения были достаточно глубокими, осталась лишь общая идея. Для сравнения приведу обе схемы.

Рис. 18: исходная схема кадровой развертки от ТВ.
Из этой схемы был удален задающий блокинг-генератор, лампа выходного каскада заменена на EL84 и добавлена несколько костыльная схема центровки изображения по вертикали, которая привела к необходимости колоссального разделительного конденсатора в 4700 мкФ во вторичной цепи. В качестве выходного трансформатора я намотал самодельный ТВК на Ш-образном сердечнике. Первичная обмотка состояла из 5000 витков и имела отводы через каждые 500 витков, начиная с 3000ного, вторичная содержала 300 витков. Кроме EL84 в кадровой развертке можно использовать и другие лампы, например, 6п14п, 6п15п, 6п18п. Результат получается примерно один и тот же.

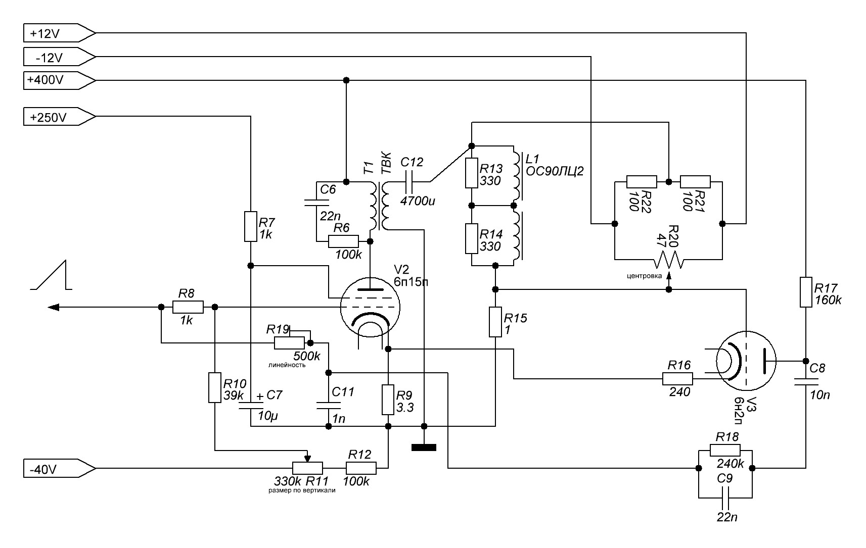
Рис. 19: Схема кадровой развертки, которая была собрана.
Как можно видеть из схемы, здесь нужно помимо напряжений +400, +250 и -40В ещё и напряжение для питания схемы центровки, причем изолированное от основной земли. Макет блока кадровой развертки «в железе» выглядел так. На переднем плане — самодельный ТВК.

Рис. 20: макет кадровой развертки совместно с блоком синхронизации.
Генератор кадровой развертки первоначально испытывался без ЭЛТ, но с подключенной к нему отклоняющей системой. Чтобы наблюдать осциллографом сигнал, пропорциональный именно току в отклоняющих катушках, последовательно с ними был включен резистор номиналом в 1 Ом, параллельно которому и подключался осциллограф.

Рис. 21: Испытание кадровой развертки.
Выходной каскад кадровой развертки успешно заработал, но требовал доработки. Требовалось добиться хорошей линейности прямого хода луча и сократить длительность обратного хода. Наилучшие результаты получались при выборе частоты кадровой развертки равной 100 Гц и выше, оставалось хорошей до частоты 70 Гц и становилась неудовлетвориельной на частотах 60 Гц и ниже – появлялся излом по середине прямого хода.

Рис. 22: форма тока в кадровых отклоняющих катушках на частотах 70 и 100 Гц.
Ещё обнаружилась крайне неприятная проблема – кратковременная нестабильность фазы кадровой развертки, иначе говоря – джиттер, о котором я упомянул в начале статьи. Пусковой импульс определяет момент обратного хода развертки и начала нового цикла заряда конденсатора, который определяет прямой ход. Если начало развертки «люфтит» во времени – то это вызовет дрожание и размазывание изображения. Осциллограф показывал неутешительный результат – величина джиттера фазы превышала 200 мкс. Частота этого джиттера была одного порядка со строчной частотой или несколько выше. На экране осциллографа это выглядело так.

Рис. 23: Джиттер фазы кадровой развертки.
Детальное исследование показало, что выходной каскад не может быть источником джиттера. Пришлось опять лезть в блок синхронизации. Оказалось, у пускового импульса на сетке лампы генератора развертки были колебания амплитуды на уровне 200 мВ, которые вносились импульсными помехами из видеокарты компьютера. В свою очередь их давал дешевый БП в системном блоке. Импульсные помехи хорошо усиливались вместе с полезным сигналом в канале синхронизации и привели к колебаниям амплитуды пускового импульса. Изменения напряжения на сетке в 200мВ оказалось достаточно, чтобы момент открытия лампы варьировался на 200 мкс. Проблему удалось устранить путем организации простейшего фильтра верхних частот в виде пленочного конденсатора на участке сетка-катод лампы одного из усилительных каскадов. Но эта история показывает, что достаточно грубая проблема вызывается, казалось бы, очень незначительным возмущающим фактором. В конечном итоге блок кадровой развертки был успешно испытан совместно с ЭЛТ. На тот момент развертка выглядела достаточно стабильной.

Тем временем энтропия на столе неуклонно повышалась из-за появления новых электронных блоков и необходимости во все новых выпрямителях для их питания, а проводов становилось всё больше. Продолжение следует…

Рис. 26: общий вид существовавшего в тот момент макета.
Ссылки на предыдущие части цикла:
Часть 1 – обзор возможных концепций необычных дисплейных устройств и начало проекта.
Часть 2 – Запуск ЭЛТ и фокусировка пучка
PS: если есть желание, любой читатель может оказать помощь в виде доната криптовалютой на любой из кошельков:
BTC: 3BV9B2Jsy8CY86YHpsBgrXsQe3N2db8yF8
ETH: 0x193c70a3826c63eb3738a9d3c982c02ba3a07c84

doge: DLLNGqSeyXo786jiurzMAnj8USwaU5u9xY

Я пробовал подключить сервис destream для того чтобы тут появилась кнопка «задонатить», но узнал что для этого требуется разглашение личных данных, что для меня неприемлемо. Поэтому только криптовалюта.
Автор:
Laserbuilder
