
Каждая эпоха человечества полнится своими кумирами. Люди, которые каким-то образом выделились из толпы, часто становятся примером для подражания, наследования и копирования. Так было всегда и так происходит сейчас. В наши дни социальные сети, доступ к котором можно получить из каждого второго устройства, доминируют в вопросах общественного мнения. В некоторых ситуациях это даже хорошо, если человек, к которому приковано внимание тысяч или миллионов его подписчиков, делиться информацией полезной и точной. Однако чаще всего мы наблюдаем ситуацию, когда кто-то «известный» сказал что-то не совсем умное, а толпа его поддержала, ибо работает принцип «ну это же «Имя», он ерунды не скажет». Подобная ситуация сложилась и вокруг кетогенной диеты, используемой ранее в спорте и в лечении эпилепсии. Кетодиета, основанная на высоком содержании жиров и низком содержании углеводов в пище, стала популярна среди некоторых «селебритис» (уж простите за англицизм). Но так ли хороша, а главное, полезна ли такая диета для организма человека? Как выяснили ученые из Йельского университета, вреда от нее куда больше, чем пользы. Какие процессы протекают в организме во время кетодиеты, каковы ее последствия и стоит ли вообще сидеть на диете? Об этом мы узнаем из доклада исследовательской группы. Поехали.
Основа исследования
В 20-ые годы прошлого века была разработана специальная диета, позволяющая предотвращать приступы у детей с эпилепсией. Суть ее заключается в значительном снижении углеводов и увеличении жиров в пище пациента. Когда тело человека не получает достаточное количество углеводов, снижается уровень глюкозы, необходимой для питания и функционирования . В попытках каким-то образом подстроиться под такие обстоятельства, организм начинает сжигать жиры, перерабатывая их в жирные кислоты и кетоновые тела (ацетон, ацетоуксусная кислота и бета-оксимасляная кислота). Кетоновые тела поступают в
Классическая кетодиета предполагает определенное соотношение потребляемых жиров и углеводов, а точнее 4 к 1. В таком случае организм ребенка будет получать достаточно углеводов для продолжения развития тела и для поддержания нормального веса. Если же цель диета заключается в похудении, то соотношение может больше перевешивать в сторону жиров, порой полностью исключая из рациона углеводы.

Альфред Гауптман
Но диета не была единственным методом борьбы с эпилепсией и ее проявлениями. Фармацевтика не стояла на месте, ведь еще с XIX века применялись различные препараты-антиконвульсанты. В 1912 году Альфред Гауптман обнаружил, что фенобарбитал обладает противосудорожными свойствами. Данные вещества были эффективнее бромидов, которые применялись ранее, однако не излечивали от эпилепсии полностью. Тем не менее, расширение спектра антиконвульсантов привело к тому, что кетодиета практически перестала применяться.
На данный момент существует ряд исследований, утверждающих, что кетодиета имеет положительное влияние на больных раковыми заболеваниями и диабетом второго типа. Однако клинических данных крайне мало, чтобы делать какие-либо неопровержимые выводы.
Учитывая, что кетодиета буквально заставляет организм человека сжигать жиры, вместо углеводов, не удивительно, что это привлекло внимание желающих избавиться от лишнего веса. Помимо эстетического эффекта, имеется и положительное влияние на здоровье. И ведь правда, за счет кетодиеты у лабораторных мышей снизился уровень сахара в крови, и началось торможение воспалительных процессов. Пока что все звучит очень красиво, но подвох кетодиеты заключается в том, что она демонстрирует все свои недостатки не сразу, а спустя некоторое время.
Ученые напоминают, что висцеральная жировая ткань* содержит уникальный компартмент резидентных лейкоцитов, которые помогают поддерживать энергетический гомеостаз, но также могут вызывать воспаление при хроническом избытке калорий.
Висцеральная жировая ткань* (брюшной жир) — находится внутри брюшной полости, располагаясь между органами (желудок, печень, кишечник, почки и т.д.).
Примечательно, что при ожирении композиция иммунных клеток жировой ткани отклоняется в сторону увеличения пропорций провоспалительных (участвуют в воспалительном ответе) типов тканей. Приток провоспалительных клеток подавляет резидентные клетки, присутствующие в жировой ткани у худых животных, которые обычно поддерживают гомеостаз тканей. Такое накопление провоспалительных лейкоцитов способствует системному воспалению, приводящему к нарушению метаболического гомеостаза.
Ранее ученые уже идентифицировали ключевой фактор воспалений и заболеваний, связанных с ожирением — это инфламмасома* NLRP3.
Инфламмасома* — многобелковый олигомерный комплекс, отвечающий за активацию воспалительного ответа.
Инфламмасома NLRP3 является регулируемым цитозольным природным иммунным сенсором, экспрессируемым в иммунных клетках, который обеспечивает основу для активации каспазы 1*, позволяя расщеплять и секретировать IL-1β (интерлейкина 1, бета) и IL-18 (интерлейкина 18).
Каспаза 1* — протеолитический фермент, т.е. фермент, расщепляющий пептидную связь между аминокислотами в белках. Каспаза 1 играет важную роль в иммунной системе, являясь активатором воспалительного ответа.
Повышенная NLRP3-зависимая активация каспазы 1 может быть обнаружена в висцеральной белой жировой ткани мышей с ожирением. Тем временем мыши NLRP3-/- («-/-» означает полное отключение, т.е. в данном случае это мыши без NLRP3) полностью защищены от вызванных ожирением воспалительных заболеваний, включая непереносимость глюкозы и стеатоз (жировой гепатоз) печени.
Эти наблюдения говорят о том, что именно инфламмасома NLRP3 является критически важным аспектом воспаления жировой ткани при ожирении.
Β-гидроксибутират кетонового тела (BHB) ингибирует активацию инфламмасомы NLRP3, что связывает природный иммунитет и метаболизм. Как мы уже знаем, кетогенез (повышение уровня кетогеновых тел) происходит изначально в печени, когда уровень глюкозы сильно падает. Гепатоцитам (эпителиальные клетки печени) не хватает необходимого фермента для кетолиза, а именно 3-оксокислотной кофермент-А-трансферазы 1, который позволяет кетоновым телам переноситься в крови в другие важные ткани (
В ранее проведенных исследованиях было установлено, что кетодиета способствует увеличению продолжительности жизни лабораторных мышей, а также улучшает когнитивные функции у старых особей. Однако детального исследования влияния кетодиеты на различные процессы, связанные с жировыми тканями, иммунной системой и метаболизмом не проводились, отчего данных для полноценных выводах о ее пользе или вреде пока мало. Именно поэтому ученые решили детальнее изучить, как кетодиета влияет на воспаление висцеральной жировой ткани.
Результаты исследования

Изображение №1
Первый этап наблюдений заключался в оценке физиологического ответа подопытных мышей на краткосрочную кетодиету (1 неделя). Как уже было установлено в предыдущих работах, кетодиета приводила к снижению уровня глюкозы в крови не голодающих подопытных до уровня глюкозы в крови голодающих особей (1а). Диета также повышала уровень циркулирующего BHB, при этом дополнительного эффекта на BHB при кетодиете+голодании не было обнаружено (1b). Несмотря на отсутствие чистого изменения массы тела (1c), наблюдалось незначительное, но постоянное увеличение жировой массы спустя 1 неделю диеты (1d).
Неделя диеты значительно снижала экспрессию гена Nlrp3 в эпидидимальном жире (Efat), а экспрессия Il1b (интерлейкин 1, бета) в Efat у мышей на диете была ниже, чем к нормально питающихся мышей (1е).
Кетодиета является примером метаболического парадокса, поскольку она очень богата на жиры, но при этом способствует окислению жирных кислот с образованием АТФ. Было установлено, что кетодиета увеличивает экспрессию Oxct1 — фермента кетолиза, ограничивающий скорость, и Cpt1a — митохондриального мембранного фермента который допускает поступление длинноцепочечных жирных кислот в митохондрии для окисления (1d).
Индукция генов метаболизма жирных кислот, как правило, связана с улучшением метаболического гомеостаза, несмотря на то, что наблюдалось увеличение массы жира в организме. Совокупность этих данных говорит о том, что 1 неделя диеты улучшает гликемию (содержание глюкозы в крови) и увеличивает экспрессию генов, связанных с окислением жирных кислот и кетонов в Efat.
На следующем этапе исследования была поставлена задача выяснить, как именно кетодиета влияет на жировой иммунный компартмент. Для этого было проведено секвенирование РНК исключительно резидентных гемоцитобластных клеток (предшественников клеток крови) в Efat после 1 недели обычного кормления или кетодиеты.
Перед секвенированием резидентные клетки были идентифицированы для исключения всех циркулирующих клеток путем флуоресцентно-активированной сортировки клеток (FACS) (2а).

Изображение №2
При помощи двухфотонной микроскопии удалось визуально подтвердить, что маркировка обнаруживается даже в микроциркуляторном русле висцеральной жировой ткани. Это повышает уверенность в том, что проводимый анализ широко охватывает все клетки CD45+, действительно находящиеся в исследуемых тканях (2b).
Секвенирование предоставило данные 4458 клеток подопытных, питавшихся нормально, и 5559 клеток тех, что питались по кетодиете. Данные обеих групп были объединены для выявления субпопуляций клеток, в итоге было найдено 13 кластеров (2с).
Маркировка клеток по типу позволила выяснить, что среди этих кластеров были: макрофаги* (кластер 3 и 8), Т-клетки* (кластер 2, 7 и 11), NK-клетки* (кластер 1), NKT-клетки* (кластер 4), В-клетки* (кластер 9), лимфоидные клетки* (кластер 0), жир-резидентные дендритные клетки* (кластер 5 и 6) и мигрирующие дендритные клетки (кластер 12).
Макрофаги* — клетки, способные захватывать и переваривать чужеродные или токсичные частицы (бактерии, мертвые клетки и т.д.).
Т-клетки (Т-лимфоциты)* — участвуют в формировании приобретенного иммунитета, позволяя распознавать и уничтожать клетки с чужеродным антигеном.
NK-клетки (естественные киллеры)* — лимфоциты, противодействующие опухолевым клеткам и клеткам, зараженным вирусами.
NKT-клетки (естественные киллеры Т-клетки)* — гетерогенная группа Т-клеток, обладающая свойствами как Т-клеток, так и NK-клеток.
В-клетки (В-лимфоциты)* — лимфоциты, играющие важную роль в работе гуморального иммунитета (защитные функции выполняются молекулами в плазме крови, а не клеточными элементами). В-клетки в случае контакта с антигеном начинают преобразовываться в плазматические клетки, вырабатывающие антитела.
Лимфоидные клетки (лимфоциты)* — основные клетки иммунной системы, обеспечивающие выработку антител, клеточный иммунитет и регулировку деятельности клеток других типов.
Дендритные клетки* — выполняют презентацию антигенов Т-клеткам, т.е. стимулируют иммунный ответ приобретенного иммунитета путем презентации захваченного ими антигена Т-лимфоцитам.
На изображениях 2d и 2е показаны схемы экспрессии этих клеточных кластеров.
Сравнительный анализ образцов из группы обычного питания и кетодиеты показал разительные отличия. Были выявлены значительные изменения общего клеточного состава и транскрипционных состояний отдельных клеточных подтипов (3a и 3b).

Изображение №3
Ранее ученые уже установили, что ВНВ ингибирует провоспалительные макрофаги. При этом у мышей на диете наблюдалось выраженное уменьшение числа этих клеток (3b). Результатом потери макрофагов (3d) стала сниженная экспрессия Il1b (3с).
Снижение экспрессии гена Nlrp3 после одной недели кетодиеты (1d) также может быть связана с уменьшением количества макрофагов, так как кластеры 3 и 8 демонстрируют сигнатуру NLRP3 инфламмасомы (3е).
Как естественные клетки-киллеры, так и лимфоидные клетки демонстрировали значительные транскрипционные изменения (3а). Однако самое явное изменение произошло с жир-резидентными Т-клетками и В-клетками (кластер 9, 2 и 11), число которых возросло примерно в 2 раза спустя неделю диеты (3b).
Особое внимание исследователей было уделено γδ T-клеткам (гамма-дельта Т-клеткам).

Изображение №4
Посредством проточной цитометрии жировых тканей была подтверждена экспансия (размножение) γδ T-клеток, наблюдаемых в данных секвенирования (4а и 4b). Данная методика еще раз подтвердила потерю макрофагов и дополнительно показала потерю эозинофилов (подвид зернистых лейкоцитов), что в предыдущих тестах увидеть было сложно.
Маркировка клеток показала, что почти 100% γδ T-клеток были тканезависимыми (т.е. эти клетки практически полностью располагались в жировой ткани), что было заметно по сравнению с другими CD3+ клетками и B-клетками (4с и 4d). Маркировка также показала, что в здоровой жировой ткани также присутствуют нейтрофилы (подвид зернистых лейкоцитов, CD11b+Ly6G+), но они не являются резидентными (4d).
Далее были проведены эксперименты с парабиозом (когда клетка находится в состоянии между жизнью и смертью). Результаты показали, что γδ T-клетки в жировых тканях, в отличие от селезенки,
Совокупность вышеописанных данных подтверждает уникальное месторасположение γδ Т-клеток в висцеральной жировой ткани.
Проведенный полный транскриптомный анализ γδ T-клеток из Efat мышей обеих групп показал, что жировые γδ Т-клетки изначально готовы к процессу ремоделирования жировой ткани, а их активация может способствовать усилению физиологического влияния кетодиеты на организм. Другими словами, γδ T-клетки способны изменять структуру жировой ткани, но в нормальных условиях они этого не делают. В случае длительной кетодиеты, вызывающей изменения на клеточном уровне, начинается процесс реструктуризации тканей, инициируемый именно γδ T-клетками.
Если непродолжительное (до 1 недели) питание в рамках кетодиеты имеет некоторые положительные эффекты на организм, то длительное приводит к серьезным проблемам.

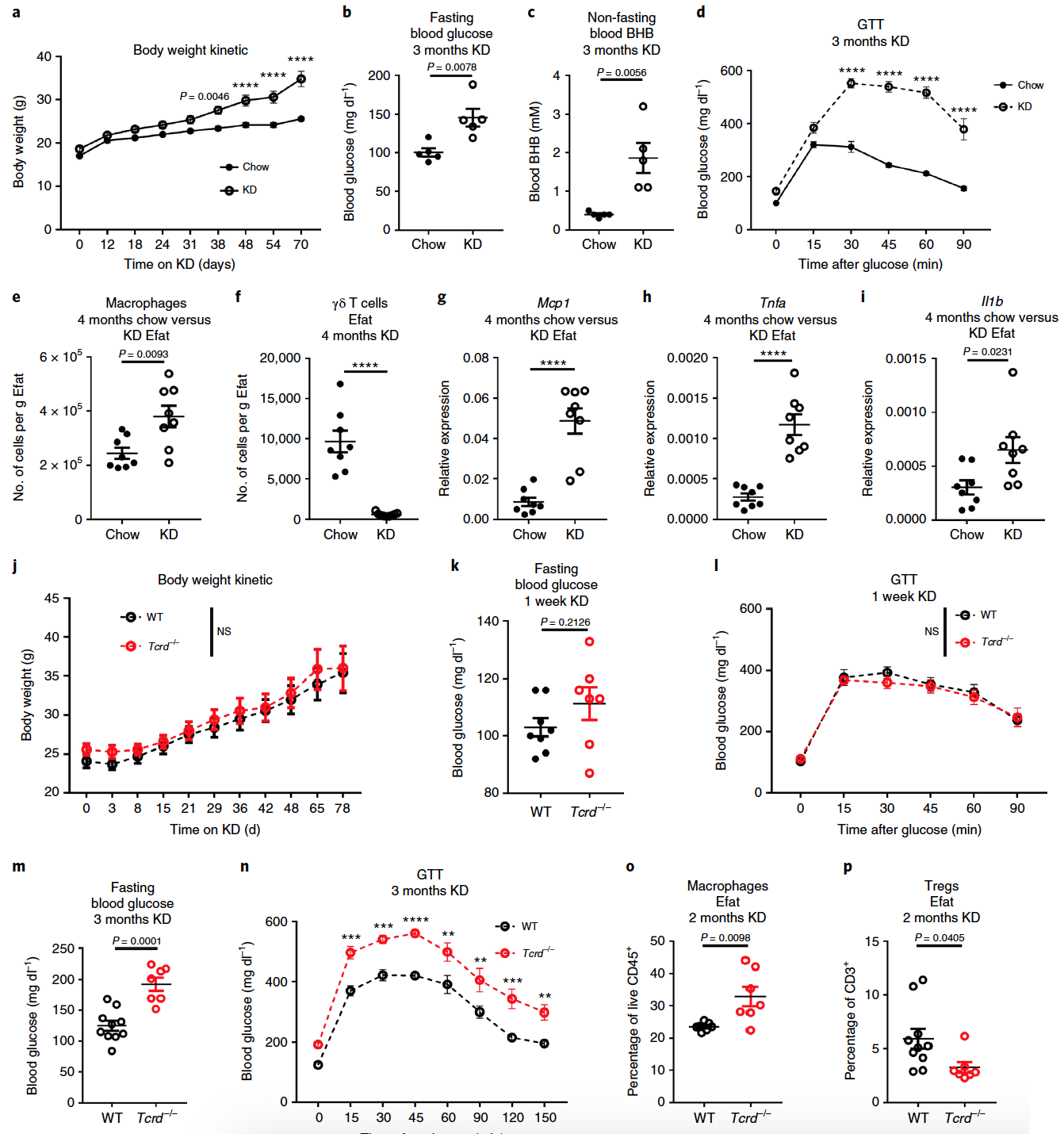
Наблюдаемые изменения ввиду длительной кетодиеты в сравнении с обычным питанием.
Спустя 2-3 месяца на кетодиете мыши набрали значительно больший вес (график а на изображении выше) в сравнении с особями из контрольной группы (обычное питание). Помимо этого у них повысился уровень сахара в крови (b). Увеличение массы тела было обусловлено по большей степени накоплением жира в организме, в том числе и в печени. Подобные наблюдения тесно связаны с нарушением толерантности к глюкозе (d). Клеточный анализ жировой ткани мышей на длительной диете показал увеличение числа макрофагов (е) и снижение числа γδ T-клеток (f). Также была обнаружена повышенная экспрессия провоспалительных генов Mcp1, Tnfa и Il1b (g-i).
Также было установлено, что у мышей, чьи γδ T-клетки были неактивны, происходят такие же процессы. Из этих наблюдений следует, что длительная кетодиета приводит к ожирению и потере контроля над гликемией (уровнем глюкозы).
Для более подробного ознакомления с нюансами исследования рекомендую заглянуть в доклад ученых и дополнительные материалы к нему.
Эпилог
В данном труде ученые провели ряд экспериментов и наблюдений, продемонстрировавших влияние кетодиеты на организм. В течение первой недели питания с повышенным содержанием жиров и пониженным содержанием углеводов имеет ряд положительных эффектов, в том числе снижение уровня сахара в крови и уменьшение объема жировых тканей. Однако при более длительной диете начинают проявляться ее недостатки. Недостаток углеводов в организме и необходимость сжигать жиры для получения энергии приводит к нарушению толерантности к глюкозе, т.е. к повышению сахара в крови. Помимо этого организм банально не справляется с большим объемом получаемых жиров, что приводит к их накоплению, в том числе и в жизненно важных органах (в печени).
Популярные люди часто формируют мнения и вкусы тех, кто их окружает. Это может происходит как осознанно, так и неосознанно. Однако, в любом случае такой социальный эффект сопряжен с рядом серьезных последствий, которые не всегда имеют положительный окрас. Популяризация любви к природе, позитивного взгляда на жизнь, уважения друг к другу — это скорее морально-этические советы, которые редко имеют какое-либо значительное влияние на организм человека, который этим советам будет следовать. А вот советы, которые напрямую затрагивают здоровье человека, должны быть как минимум проверенными и не на себе, а научно, ибо что одному — польза, то другому — яд.
Как бы там ни было, когда вопросы касаются здоровья человека, а диета напрямую влияет на здоровье, то нельзя на все 100% доверять советам тех, у кого, видите ли, миллион подписчиков, красивая аватарка или еще что-то подобное. Ибо число подписчиков не является показателем компетентности в том или ином вопросе.
Благодарю за внимание, оставайтесь любопытствующими и отличных всем выходных, ребята! :)
Немного рекламы :)
Спасибо, что остаётесь с нами. Вам нравятся наши статьи? Хотите видеть больше интересных материалов? Поддержите нас, оформив заказ или порекомендовав знакомым, облачные VPS для разработчиков от $4.99, уникальный аналог entry-level серверов, который был придуман нами для Вас: Вся правда о VPS (KVM) E5-2697 v3 (6 Cores) 10GB DDR4 480GB SSD 1Gbps от $19 или как правильно делить сервер? (доступны варианты с RAID1 и RAID10, до 24 ядер и до 40GB DDR4).
Dell R730xd в 2 раза дешевле в дата-центре Equinix Tier IV в Амстердаме? Только у нас 2 х Intel TetraDeca-Core Xeon 2x E5-2697v3 2.6GHz 14C 64GB DDR4 4x960GB SSD 1Gbps 100 ТВ от $199 в Нидерландах! Dell R420 — 2x E5-2430 2.2Ghz 6C 128GB DDR3 2x960GB SSD 1Gbps 100TB — от $99! Читайте о том Как построить инфраструктуру корп. класса c применением серверов Dell R730xd Е5-2650 v4 стоимостью 9000 евро за копейки?
Автор: Dmytro_Kikot
