Часть 1
Часть 2
Часть 3
Часть 4.1
Часть 4.2
Часть 5
Часть 6
Как обычно небольшая лирика… Товарищи! Те, кто берут и публикуют мои статьи, материалы и прочие ништяки — указывайте пожалуйста настоящего автора и первоисточник: R4ABI.ru
Думаю все прекрасно понимают, что я могу банально продавать свои проекты или сделать скачку за монеты и все это купят, но не хочется это делать. Мне хочется давать народу хорошие, разжеванные проекты и учебные материалы, которые вы не найдете ни где больше, а тем более не получите помощь в сборке и консультации многочасовые. Я выкладываю исходники всех файлов совершенно безвозмездно и предлагаю несколько вариантов с целью экономии ваших же средств!
За все свои старания я не требую никакой благодарности, мне достаточно, что вы читаете и вам нравятся мои статейки мой труд)) Но будьте добры — не воруйте материал и не присваивайте им свое авторство! Чтобы мне не писали админы сторонних сайтов и не просили удалить меня мои же статьи, заявляя что не я автор, а Василий Петрович Залупкин, который настоящий автор и опубликовал эти статьи именно у него на сайте! И пофигу, что на 2 месяца позже…
Надеюсь те, кто так поступал меня услышат и будут более честны, даже не со мной, а с собой. Спасибо за внимание!))
После публикации статей №5 и №6 из своего цикла по ИБП я решил проверить их в «железе». Стоит вспомнить, что все статьи в цикле адаптированные под самостоятельную сборку варианты моих коммерческих проектов, поэтому давать голую без подтверждения считаю кощунственным. Могу сказать сразу — результат оказался в разы хуже ожидаемых! Необходимо переработать!
Так же прошу обратить внимание, что в данной статье я уже выкладываю схему полностью готового устройства! В него пошли: активный корректор мощности + силовая плата зарядного устройства + плата управления зарядного устройства + схема дежурного питания (из части 3).
Еще очень важный момент: все кто уже купили у меня КИТ наборы для сборки ИБП получили именно этот вариант схемотехники! Так, что не переживаем — вы получили лучший продукт!
Схемотехника мощного зарядного устройства с активным корректором коэффициента мощности
Стоит отметить, что вариант из части 5 и части 6 является так же рабочим и имеет место быть как минимум потому, что он получился дешевле на 20%, а это однако повод!
Не буду томить и сразу покажу конечный вариант схемотехники, который у меня получился и соответствует всем заявленным ранее требованиям, а главное стабильно проработал у меня под 110-120% нагрузкой в течение 3-х недель. Поэтому с чистой совестью представляю вам конечный вариант:

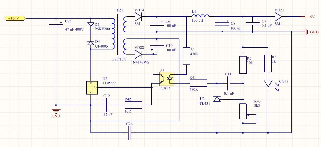
Рисунок 1 — Схема реализации дежурного питания, знакомая по части 3

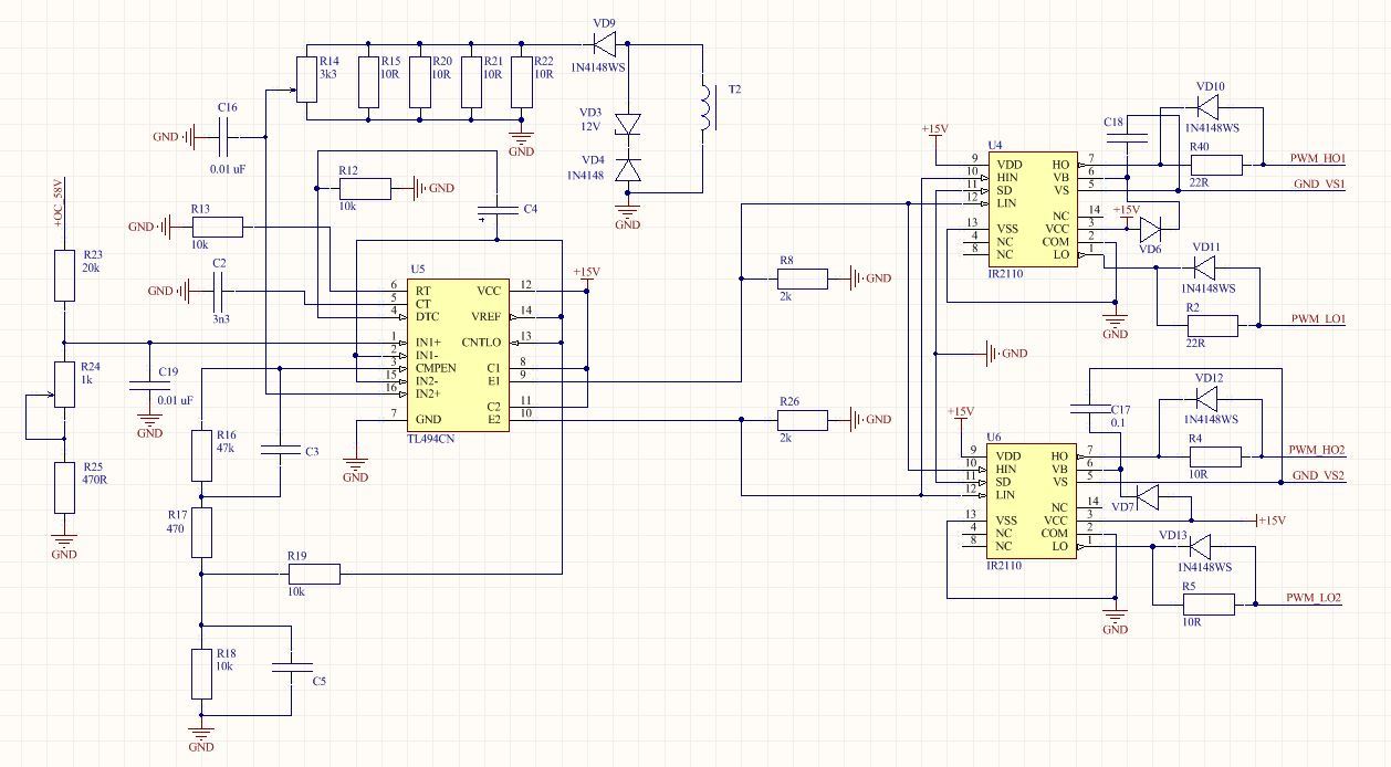
Рисунок 2 — Плата управления с генератором, драйверами и защитами
Читать полностью »